Foram encontradas 1.010 questões.
Analisando o Mapa de Karnaugh, determine sua equação simplificada.
|
!$ \bar{C}\bar{D} !$ |
!$ \bar{C}D !$ |
!$ CD !$ |
!$ C\bar{D} !$ |
|
|
!$ \bar{A}\bar{B} !$ |
1 |
1 |
||
|
!$ \bar{A}B !$ |
1 |
1 |
||
|
!$ AB !$ |
1 |
|||
|
!$ A\bar{B} !$ |
1 |
1 |
Provas
Considerando os registros do espectro Harmônico, escreva em Hertz, respectivamente, as frequências harmônicas que devem ser filtradas.

Provas
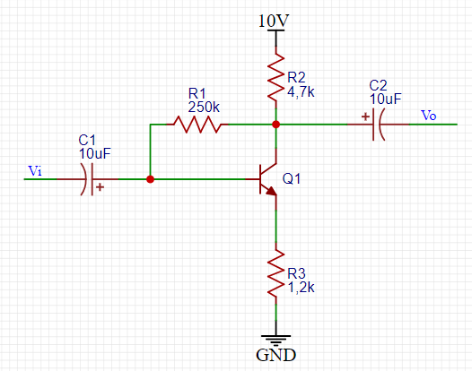
Determine os valores IC e o VCE quiescente (polarização DC sem sinal) do transistor, considerando para o transistor um β=90.

Provas
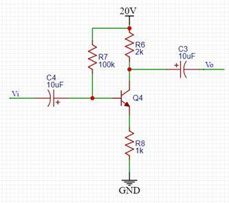
Determine os valores IB e o IC quiescente (polarização DC sem sinal) do transistor, considerando para o transistor um β=50, IC= βIB e IE=(β+1)IB.

Provas
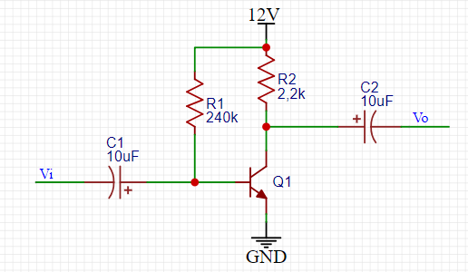
Determine os valores IC e o VCE quiescente (polarização DC sem sinal) do transistor, considerando para o transistor um β=50.

Provas
A figura abaixo representa quais semicondutores, respectivamente?

Provas
Determine VR3 para o circuito abaixo, considerando os diodos de silício. Utilizar o modelo equivalente simplificado, em que VD=0,7V, RD=desconsiderado.

Provas
Determine ID2 para o circuito abaixo, considerando os diodos de silício. Utilizar o modelo equivalente simplificado, em que VD=0,7V, RD=desconsiderado.

Provas
Supondo o amplificador operacional ideal na figura abaixo, calcule a tensão nos terminais VO e assinale a alternativa que apresenta o valor correto. Todos os resistores estão representados em Ohms [Ω].

Provas
Assinale a alternativa que apresenta os valores corretos de tensão e corrente no resistor R2. Todos os resistores estão representados em Ohms [Ω].

Provas
Caderno Container