Foram encontradas 60 questões.
Na etapa de programação de uma atividade ou projeto, a meta física corresponde à quantidade de produto a ser
ofertada por ação, de forma regionalizada, se for o caso, em um determinado período. Essa meta é instituída para
cada ano, e, para atender a seu propósito, precisa apresentar alguns atributos, como ser específica, mensurável,
alcançável, relevante e temporal. Considerando o Programa Nacional de Controle do Câncer do Colo do Útero, a
meta física que reúne todos esses atributos é:
Provas
Questão presente nas seguintes provas
Foi elaborada uma árvore de decisão para se escolher a melhor alternativa de desenvolvimento de um novo medicamento oncológico, conforme ilustração a seguir.

Sobre a árvore de decisão representada, NÃO é correto afirmar que:
Provas
Questão presente nas seguintes provas
Em março de 2011, foi lançado o Plano de Fortalecimento da Rede de Prevenção, Diagnóstico e Tratamento do
Câncer, pela presidência da República, cujos eixos são: controle do câncer do colo do útero, controle do câncer de
mama e ampliação e qualificação da assistência oncológica. Um dos componentes do plano é o Programa
Gestão da Qualidade dos Exames de Citopatologia, e um dos seus objetivos é “priorizar a realização dos exames
em laboratórios com escala que garanta a expertise profissional e que seja custo-efetiva”. Pode-se considerar
como um dos indicadores de custo-efetividade desse programa:
Provas
Questão presente nas seguintes provas
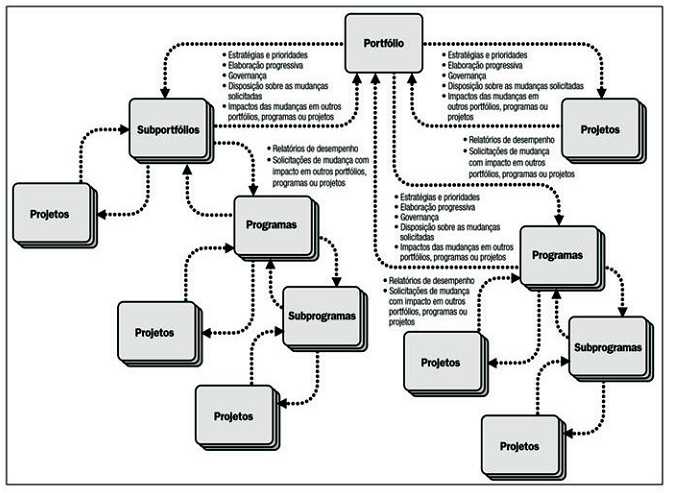
Observe a figura a seguir, reproduzida do Guia PMBOK (5ª edição).

A partir do quadro, pode-se afirmar que:
Provas
Questão presente nas seguintes provas
Dado que o risco de uma estratégia refere-se à probabilidade e às consequências de falhas, pode-se afirmar que
o principal benefício da análise quantitativa de riscos de um projeto estratégico é a geração de informações
quantitativas dos riscos que darão suporte à tomada de decisões, com o objetivo de mitigar o grau de incerteza do
projeto. No tocante às ferramentas e técnicas de análise quantitativa de risco, com base no Guia PMBOK
(5ª edição), é correto afirmar que:
Provas
Questão presente nas seguintes provas
O Projeto de Expansão da Assistência Oncológica – Projeto Expande – foi implantado em 2000 pelo Ministério da
Saúde, com a coordenação do Inca, visando à ampliação do acesso ao tratamento do câncer no Brasil, tendo em
vista o desafio de “reduzir as desigualdades regionais na oferta de assistência oncológica à população brasileira
no SUS”. Tomando por base esse desafio, considera-se como indicador de efetividade do projeto:
Provas
Questão presente nas seguintes provas
Pesquisadores do Inca decidiram concorrer a um financiamento previsto em edital da Faperj (Fundação de
Amparo à Pesquisa do Estado do Rio de Janeiro) voltado para o apoio à realização de pesquisas clínicas e
translacionais. Para a estimativa dos custos do projeto, solicitaram apoio ao escritório de projetos do Inca. No
escritório, foi solicitado aos pesquisadores que decompusessem seus pacotes de trabalho em atividades
menores, até obterem um nível de detalhamento para se estimar de forma precisa a atividade. O escritório
compôs, então, o custo total do projeto a partir do somatório dos recursos necessários a cada atividade
componente dos pacotes de trabalho. Essa técnica ou ferramenta para estimativa dos custos de um projeto é
conhecida como estimativa:
Provas
Questão presente nas seguintes provas
Uma das técnicas mais utilizadas para mensuração e monitoramento do desempenho de projetos é o
gerenciamento do valor agregado (EVM). Sobre essa técnica, é possível afirmar que:
Provas
Questão presente nas seguintes provas
O direito de associação, assegurado como
fundamental no artigo 5º, incisos XVII, XVIII, XIX, XX
e XXI da Constituição Federal vigente:
Provas
Questão presente nas seguintes provas
Além de obedecer aos princípios constitucionais que
regem sua atividade, a Administração Pública Direta
e Indireta de qualquer dos Poderes da União, dos
Estados, do Distrito Federal e dos Municípios deve
ainda observar a regra que:
Provas
Questão presente nas seguintes provas
Cadernos
Caderno Container