Foram encontradas 566 questões.
A operação matemática (D5)16 - (47)10 é igual a
Provas
Questão presente nas seguintes provas
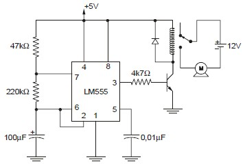
Considere o circuito:

Pinagem do LM 555
1. GND
2. Trigger
3. Output
4. Reset
5. Control voltage
6. Threshold
7. Discharge
8. Vcc
Sabendo que o sinal na saída do temporizador tem frequência de 0,0296 Hz, os intervalos de tempo em que o motor permanece acionado e desacionado valem, aproximadamente:
| Motor |
|
| acionado |
desacionado |
Provas
Questão presente nas seguintes provas
Analise o circuito abaixo.

O valor da tensão V0 é igual a

O valor da tensão V0 é igual a
Provas
Questão presente nas seguintes provas
Analise o circuito abaixo.

O valor da corrente I é igual a

O valor da corrente I é igual a
Provas
Questão presente nas seguintes provas
- Instalações ElétricasEquipamentos em Média Tensão
- Sistemas Elétricos de PotênciaDistribuição de Energia Elétrica
As instalações elétricas em indústria de médio e grande porte, normalmente são caracterizadas por
Provas
Questão presente nas seguintes provas
Média tensão é o termo empregado, principalmente pela ABNT (NBR 14039 e outras) para tensões entre
Provas
Questão presente nas seguintes provas
Os recintos industriais devem ser suficientemente iluminados para se obter o melhor rendimento possível nas tarefas a executar. O nível de detalhamento das tarefas exige um iluminamento adequado para se ter uma percepção visual apurada. Sobre esse tema, considere as seguintes afirmativas:
I. Iluminamento, também conhecido como iluminância, é a relação entre o fluxo luminoso incidente numa determinada superfície, dado em lúmens, pela sua área, dada em m². O iluminamento é expresso em lux.
II. A luminância é expressa em candela por m².
III. Refletância é a relação entre o fluxo luminoso incidente sobre uma superfície e o fluxo luminoso refletido por ela. Sua unidade é expressa em lúmen por m².
IV. Emitância é a quantidade de fluxo luminoso emitido por uma fonte superficial por unidade de área. Sua unidade é expressa em lux por m².
É correto o que consta APENAS em
I. Iluminamento, também conhecido como iluminância, é a relação entre o fluxo luminoso incidente numa determinada superfície, dado em lúmens, pela sua área, dada em m². O iluminamento é expresso em lux.
II. A luminância é expressa em candela por m².
III. Refletância é a relação entre o fluxo luminoso incidente sobre uma superfície e o fluxo luminoso refletido por ela. Sua unidade é expressa em lúmen por m².
IV. Emitância é a quantidade de fluxo luminoso emitido por uma fonte superficial por unidade de área. Sua unidade é expressa em lux por m².
É correto o que consta APENAS em
Provas
Questão presente nas seguintes provas
- Instalações ElétricasProjeto de Iluminação (Luminotécnica)
- Gerenciamento de ObrasProjeto e Orçamentação
Um bom projeto de iluminação externa deve considerar os aspectos de custo de implantação, de manutenção e operação do sistema. Considere:
I. Mesmo que com custo mais elevado, lâmpadas de vapor de sódio justificam-se em relação às de mistas.
II. O consumo da iluminação é desprezível em relação à energia utilizada na produção de água tratada, sendo importante apenas o custo de implantação na definição do projeto.
III. Áreas externas exigem uma iluminação com bom índice de reprodução de cores visando à segurança da área.
IV. O desligamento de parte da iluminação externa, mantendo-se apenas o mínimo necessário para a segurança, durante a madrugada, é um bom critério de projeto.
V. Além da vida útil da lâmpada, deve-se considerar o custo de aquisição no projeto.
VI. A correção do fator de potência não deve merecer maior atenção no detalhamento do projeto elétrico.
É correto o que consta APENAS em
I. Mesmo que com custo mais elevado, lâmpadas de vapor de sódio justificam-se em relação às de mistas.
II. O consumo da iluminação é desprezível em relação à energia utilizada na produção de água tratada, sendo importante apenas o custo de implantação na definição do projeto.
III. Áreas externas exigem uma iluminação com bom índice de reprodução de cores visando à segurança da área.
IV. O desligamento de parte da iluminação externa, mantendo-se apenas o mínimo necessário para a segurança, durante a madrugada, é um bom critério de projeto.
V. Além da vida útil da lâmpada, deve-se considerar o custo de aquisição no projeto.
VI. A correção do fator de potência não deve merecer maior atenção no detalhamento do projeto elétrico.
É correto o que consta APENAS em
Provas
Questão presente nas seguintes provas
Sobre os transformadores normalmente usados numa indústria, é correto afirmar:
Provas
Questão presente nas seguintes provas
O projeto construtivo de um quadro de comando de motores de indução em baixa tensão deve conter todas as informações e especificações necessárias e suficientes à fabricação deste quadro. Quanto a isso, considere as se- guintes afirmativas:
I. O projeto eletromecânico deve apresentar as dimensões do equipamento.
II. O layout dos componentes internos ao quadro deve estar representado no projeto eletromecânico.
III. Havendo uma lista de materiais discriminada, não é necessária a elaboração dos diagramas elétricos: funcional e multifilar de força.
IV. O projeto as built é elaborado antes da fabricação do equipamento.
É correto o que consta APENAS em
I. O projeto eletromecânico deve apresentar as dimensões do equipamento.
II. O layout dos componentes internos ao quadro deve estar representado no projeto eletromecânico.
III. Havendo uma lista de materiais discriminada, não é necessária a elaboração dos diagramas elétricos: funcional e multifilar de força.
IV. O projeto as built é elaborado antes da fabricação do equipamento.
É correto o que consta APENAS em
Provas
Questão presente nas seguintes provas
Cadernos
Caderno Container