Magna Concursos

Foram encontradas 1.410 questões.

No microcontrolador da família 8051, o pino P3.2 pode operar como um port de entrada ou saída ou ainda na função especial denominada \( \overline {INT0}. \)

Neste último caso, esse pino funciona como uma

 

Provas

Questão presente nas seguintes provas

Considere o trecho do programa do microcontrolador da família 8051 abaixo:

MOV R1,#35H
MOV A,#B5H
ADD A,R1
MOV P1,A

Após o processamento dessas instruções, obtém-se:

 

Provas

Questão presente nas seguintes provas
73437 Ano: 2011
Disciplina: Engenharia Elétrica
Banca: FCC
Orgão: INFRAERO

Trata-se de um método de acesso ao canal usado por várias tecnologias de comunicação de rádio no sistema WLL:

 

Provas

Questão presente nas seguintes provas
73436 Ano: 2011
Disciplina: Engenharia Elétrica
Banca: FCC
Orgão: INFRAERO

Um cabo coaxial com impedância característica igual a 75 \( \Omega \) tem indutância de 0,225 \( \mu \)H/m.

Sua capacitância por metro vale

 

Provas

Questão presente nas seguintes provas
73435 Ano: 2011
Disciplina: Engenharia Eletrônica
Banca: FCC
Orgão: INFRAERO

A tabela de funções do registrador 74LS194 está mostrada abaixo:

INPUTS

OUTPUTS

Mode Serial Parallel
Clear S1 S2 Clock Left Right A B C D QA QB QC QD
L X X X X X X X X X L L L L
H X X L X X X X X X QA0 QB0 QC0 QD0
H H H $\uparrow$ X X a b c d a b c d
H L H $\uparrow$ X H X X X X H QAn QBn QCn
H L H $\uparrow$ X L X X X X L QAn QBn QCn
H H L $\uparrow$ H X X X X X QBn QCn QDn H
H H L $\uparrow$ L X X X X X QBn QCn QDn L
H L L X X X X X X X QA0 QB0 QC0 QD0

Para que esse circuito integrado opere como um registrador de deslocamento à esquerda é necessário

 

Provas

Questão presente nas seguintes provas
73434 Ano: 2011
Disciplina: Engenharia Eletrônica
Banca: FCC
Orgão: INFRAERO

Um sistema TDM opera com frequência de amostragem de 8 kHz e a janela relativa a cada um de seus canais dura 3,9 \( \mu \)s.

Trata-se de um TDM de

 

Provas

Questão presente nas seguintes provas
73433 Ano: 2011
Disciplina: Engenharia Eletrônica
Banca: FCC
Orgão: INFRAERO

Uma onda eletromagnética se propaga à velocidade da luz com comprimento de onda de 15 m.

A sua frequência vale

 

Provas

Questão presente nas seguintes provas
73432 Ano: 2011
Disciplina: Engenharia Elétrica
Banca: FCC
Orgão: INFRAERO

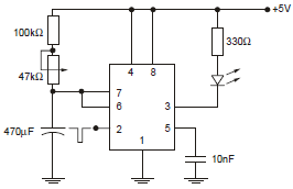
Considere o circuito abaixo.

Enunciado 3456621-1

Pinagem do LM 555:

1 − GND
2 − Trigger
3 − Output
4 − Reset
5 − Control voltage
6 − Threshold
7 − Discharge
8 − Vcc

Os tempos mínimo e máximo que o LED permanece aceso após o pulso no terminal de gatilho do temporizador LM 555 valem, aproximadamente,

Mínimo − t(s)

Máximo − t(s)

 

Provas

Questão presente nas seguintes provas
73431 Ano: 2011
Disciplina: Engenharia Eletrônica
Banca: FCC
Orgão: INFRAERO

No microcontrolador da família 8051, o pino P3.2 pode operar como um port de entrada ou saída ou ainda na função especial denominada \( \overline {INTO} \).

Neste último caso, esse pino funciona como uma

 

Provas

Questão presente nas seguintes provas
73430 Ano: 2011
Disciplina: Engenharia Eletrônica
Banca: FCC
Orgão: INFRAERO

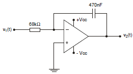
Considere o circuito abaixo.

Enunciado 3456619-1

A expressão matemática da tensão v2(t) é:

 

Provas

Questão presente nas seguintes provas