Foram encontradas 769 questões.
Um técnico analisa o circuito formado pelas resistências em série, conforme figura. Foi detectado que R2 estava aberto, resistência infinita.

É correto afirmar que o valor demonstrado pelo voltímetro é de
Provas
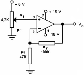
O circuito representado pela figura é de um amplificador não inversor. Nessa configuração, o valor de Vi não será defasado em relação a Vo. Um técnico em eletrônica deve realizar modificações no circuito para o que o sinal de saída não sofra alteração de amplitude. Para isso, deverá fazer com que o ganho seja unitário.

Considerando o circuito anterior, é correto
Provas
Um técnico realiza um experimento utilizando um copo com água e constata que a luz atravessa a água com uma velocidade de 2,25 . 108 m/s. Sabendo-se que a velocidade da luz no ar é de 3,00 . 108 m/s, qual o índice de refração da água?
Provas
Soluções aquosas podem conduzir corrente elétrica. A figura ilustra um experimento realizado por um técnico em um determinado laboratório.

Foram inseridos alguns elementos nesta solução, com o intuito de fazer com que a lâmpada acenda. De todos os elementos relacionados, o único que NÃO acendeu a lâmpada é:
Provas
Dada a matriz:
!$ \begin{vmatrix} 1 & 2 & 5 & 4 \\ 2 & 9 & 20 & 18 \\ 4 & -3 & -2 & 6 \\ 6 & 1 & 8 & 2 \end{vmatrix} !$
Sabe-se que o determinante é zero. Para se chegar a esta conclusão, sem a necessidade de cálculos, pode-se aplicar a seguinte propriedade:
Provas
Sabe-se que a dilatação térmica do Aço é de 11 . 10–6 !$ \dfrac m {m ^o C} !$. Se trilho de aço possui 10 km de extensão a 25ºC, qual será a dilatação quando a temperatura atingir 75ºC?
Provas
Na falta de um instrumento de medida, um técnico deve ser capaz de verificar se é possível realizar a medição da grandeza desejada de forma indireta. Medir uma grandeza de forma indireta significa medir uma ou mais grandezas elétricas, efetuar cálculos e chegar ao valor da grandeza desejada. Um técnico deve medir a capacitância de um capacitor despolarizado e não dispõe de um capacímetro. Para determinar a capacitância do capacitor ele poderá
Provas
Somando os valores FE (16) e 127(8) obtém-se na base 2
Provas
Em uma escola de ensino médio, o novo presidente do grêmio estudantil resolveu estudar o perfil dos alunos do 3º ano para participarem dos jogos estudantis. Para isso, entrevistou os alunos deste ano, perguntando-lhes se eles gostavam de futebol e de vôlei. Com o resultado da pesquisa, o presidente do grêmio descobriu que:
- 90 alunos gostam de futebol;
- 70 alunos gostam de vôlei;
- 25 alunos gostam de futebol e de vôlei; e,
- 40 alunos não gostam nem de futebol nem de vôlei.
Quantos alunos foram entrevistados pelo presidente do grêmio estudantil?
Provas
Um investidor interessado em comprar um terreno determinou os dados indicados na figura:

Se o investidor está disposto a pagar R$ 2.300,00 por metro quadrado (m2) desse terreno, é correto afirmar que irá desembolsar a quantia de
Provas
Caderno Container