Foram encontradas 769 questões.
A PET (Positron Emission Tomografy), uma das melhores técnicas de tomografia para obtenção de imagens do corpo humano, permite melhores definições de imagem usando menos radiação do que outras técnicas. Um dos isótopos mais usados nos radiofármacos injetados em pacientes submetidos ao processo PET é o carbono-11, cuja meia-vida é de 20 minutos. Como o isótopo tem meia-vida muito curta, assim que ele é obtido, restam poucos minutos para sintetizar o radiofármaco e injetá-lo no paciente. Sabe-se que meia-vida (P), ou período de semidesintegração, é o conceito dado para o tempo gasto em que a metade da quantidade do material radioativo se desintegra. Considere que para calcular a quantidade (N) de material radioativo a qualquer tempo (t) com a quantidade inicial (N0) utiliza-se a equação:
!$ N(t) = N_0 \times \left ( \dfrac{1}{2} \right )^{t \over P} !$
Em quanto tempo uma amostra de carbono-11 se reduz a 25% do que era quando foi obtida?
Provas
São instrumentos apresentados para medição de nível e de vazão, respectivamente:
Provas
Considere uma pilha construída por eletrodos de potássio e de estanho, cujos potenciais de redução são respectivamente, K(s) = −2,94 e Sn = +0,15. Utilizando um voltímetro para realizar a medição, o valor demonstrado é
Provas
Um medidor eletrônico utiliza como elemento base para medição um sensor de temperatura, que possui a seguinte sensibilidade: 10 mV/ºC — para realizar a conversão, o sistema dispõe de um conversor analógico para digital de 12 bits, energizado com uma fonte de tensão de referência de 5 V. O valor obtido em formato digital, ao medir uma temperatura de 42,7ºC, será de:
Provas
Observe a imagem.

A curva de calibração de uma célula de carga uniaxial, de carga nominal máxima igual a 500 kgf, é apresentada na figura. Ao inserir um peso padrão de 285 Kgf, é correto afirmar que o valor medido é
Provas
Para que a potência total dissipada no circuito seja igual a 6,4 W, o valor do resistor R deve ser igual a

Provas
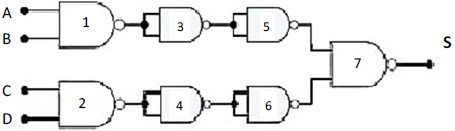
A expressão lógica que melhor se aplica ao circuito é:

Provas
Dentro do processo produtivo, o transmissor de pressão é um dos instrumentos mais utilizados, pois capta o sinal do elemento primário, processa-o e leva-o ao elemento que irá efetivamente fazer o controle. Um transmissor de pressão, cuja faixa de medição é de 0 a 12 kgf/cm2 e saída de 4 a 20 mA está medindo uma pressão de 7kgf/cm2. Nesta condição, é correto afirmar que o sinal de saída é igual a
Provas
Deseja-se utilizar um flip-flop tipo JK para armazenar um bit; isto é, o bit de entrada deverá estar presente na saída Q do flip-flop após o pulso de clock. Assinale o circuito que desempenhará de forma correta esta função.
Provas
No circuito a seguir, T1 e T2 têm um ganho igual a 100. O sinal VA é proveniente de um circuito digital que fornece 0V quando em nível lógico “0” e +5V quando em nível lógico “1”.

Assinale a alternativa correta com relação ao funcionamento deste circuito.
Provas
Caderno Container