Foram encontradas 75 questões.
Texto III – para o item.
Considere que, após a execução bem sucedida do script apresentado no texto II, um usuário precisou representar no banco de dados workflow o modelo da rede de petri descrita no texto I. Para isso, o modelo da rede da figura apresentado no texto I foi representado com o script a seguir.

A partir dessas informações, julgue o item seguinte.
A inversão na ordem de execução dos blocos de comandos A e B, em que A é formado pelas linhas de 4 a 6, e B, pelas linhas de 7 a 10, não introduz erros na execução do script.
Provas
As fall approaches Mars’ northern plains, NASA’s Phoenix Lander is busy digging into the Red Planet’s soil and scooping it into its onboard science laboratories for analysis. Over the past two weeks, Phoenix’s nearly 2.4- meter-long (8 feet) arm moved a rock, nicknamed “Headless”, about 0.4 meters (16 inches), and snapped an image of the rock with its camera. Then, the robotic arm scraped the soil underneath the rock and delivered a few teaspoonfuls of soil onto the lander’s optical and atomic10 force microscopes. These microscopes are part of Phoenix’s Microscopy, Electrochemistry and Conductivity Analyzer (MECA). Scientists are conducting preliminary analysis of this soil, nicknamed “Galloping Hessian”. The soil piqued their interest because it may contain a high concentration of salts, said Diana Blaney, a scientist on the Phoenix mission with NASA’s Jet Propulsion Laboratory, Pasadena, Calif.
Internet: <www.sciencedaily.com> (adapted).
Based on the text above, judge the following item.
Phoenix can perform at least three different tasks.
Provas
Texto II – para o item.
Considere que durante o desenvolvimento do modelo de dados do sistema de workflow no texto I tenha sido criado o script SQL apresentado abaixo.

Julgue o item a seguir, acerca do comportamento da aplicação apresentada no texto II.
Considere que, após a execução bem sucedida do script do texto II, tenha sido executada a seguinte seqüência de comandos: use information_schema; select * from table_constraints where table_schema = 'workflow';. Nesse caso, a referida execução será bem sucedida, independentemente do estado anterior do SGBD, e o resultado da consulta conterá 8 tuplas, e em algumas dessas tuplas aparecerão os valores fk_wf_id_2, fk_transition_id_1, fk_place_id_1 e fk_wf_id_1.
Provas
A consulta SQL abaixo poderia ser empregada para obtenção da lista dos identificadores e nome das transições que são imediatamente alcançáveis a partir de um lugar 1, pertencente ao workflow 1.
SELECT t.transition_id, t.transition_name FROM transition AS t, arc AS a, place AS p WHERE t.workflow_id = p.workflow_id AND a.workflow_id = p.workflow_id AND a.place_id = p.place_id AND a.transition_id = t.transition_id AND a.direction = 'IN' AND p.place_id = 1;
Provas

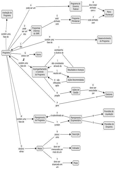
Previsões de liquidação e previsões de empenho são entidades e(ou) atributos presentes em um modelo entidade-relacionamento de um sistema de planejamento orçamentário, no qual as datas das previsões de liquidação são usualmente anteriores às datas das previsões de empenho.
Provas

Considerando a necessidade de se criar um modelo entidade-relacionamento, contendo informações relativas ao modelo apresentado, são predicados que associam entidades: G, R, V
Provas

Considerando a necessidade de se criar um modelo entidade-relacionamento estendido, contendo informações relativas ao modelo acima, são predicados que representam pares de relações de (especialização, generalização): (D, C) e (Y, X).
Provas

A consulta SQL abaixo poderia ser empregada para se obter a lista dos identificadores e nomes de lugares que pertencem a qualquer workflow registrado no banco de dados, e que alcançam imediatamente uma transição cujo identificador é igual a 0.
SELECT p.place_id, p.place_name, t.workflow_id FROM transition AS t, arc AS a, place AS p WHERE t.workflow_id = p.workflow_id AND a.workflow_id = p.workflow_id AND a.place_id = p.place_id AND a.transition_id = t.transition_id AND a.direction = 'OUT' AND t.transition_id = 0;
Provas
Disciplina: TI - Gestão e Governança de TI
Banca: CESPE / CEBRASPE
Orgão: INPE

Em um sistema de gestão por programas, o cálculo de indicadores de metas depende do acesso aos valores de variáveis quantitativas previamente calculadas
Provas

Maior emprego de serviços e(ou) protocolos, como SMTP e Postfix, estará presente na aplicação PHPGRP que junto à aplicação ATM.
Provas
Caderno Container