Foram encontradas 50 questões.
Coloque V(verdadeiro) ou F(falso) nas afirmativas abaixo, com relação à modulação em amplitude AM-DSB,e assinale a opção que apresenta a sequência correta.
Dados:
portadora ➔ e0 (t) = E0.cos(!$ \omega !$0.t)
modulante ➔ em (t) = Em.cos(!$ \omega !$m.t)
( ) A relação Em/E0 é chamada de índice de modulação, simbolizada pela letra "m", e, para não haver distorção no sinal modulado, deve estar no intervalo 0< m < 1.
( ) A relação Em/E0 é chamada de índice de modulação, simbolizada pela letra "m", e a situação limítrofe para começar a haver distorção no sinal modulado, é quando m é igual a 1.
( ) A relação E0/Em é chamada de índice de modulação, simbolizada pela letra "m", e, para não haver distorção no sinal modulado, deve estar no intervalo m > 1.
( ) A relação E0/Em é chamada de índice de portadora, simbolizada pela letra "m", e, para haver distorção no sinal modulado, deve estar no intervalo 0< m < 1.
( ) A relação Em/E0 é chamada de índice de modulação, simbolizada pela letra "m", e, para haver distorção no sinal modulado, deve estar no intervalo m > 1.
Provas
Observe o circuito apresentado a seguir.

Considere o circuito acima com diodo Zener que é especificada para ter Vz= 6, 8V com Iz= 5mA e rz= 20!$ \Omega !$. Se R=500!$ \Omega !$ qual será o valor de Vo, sem carga no circuito?
Provas
Analise o circuito a seguir.

Qual é a função lógica (Z) realizada pelo circuito mostrado na figura acima?
Provas
Observe a figura a seguir.

Considerando que no circuito da figura acima a chave esta fechada, qual a corrente (aproximada) que passa pelo resistor de 32!$ \Omega !$?
Provas
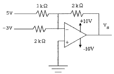
Apresenta-se o circuito a seguir.

Qual o valor da tensão de saída, Vs, no circuito da figura acima?
Provas
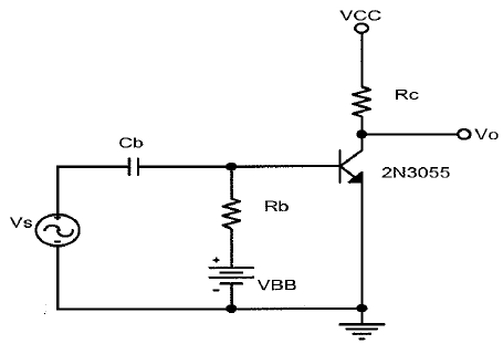
Observe o circuito a seguir.

O circuito da figura acima representa o estágio de saída de um amplificador de potência. Os valores de Vcc, VBB, Rb e Rc foram escolhidos de tal forma que o ponto de operação do transistor encontra-se aproximadamente no centro da sua característica de saída. Assinale a opção correta para a classe de operação desse amplificador.
Provas
Em relação à diretividade, é correto afirmar que é
Provas
Analise o circuito a seguir.

Considerando R= 2!$ \Omega !$, C= 200pF e L= 100!$ \mu !$H, qual será a largura de faixa (LF) do circuito acima?
Provas
Qual deve ser a indutância de uma bobina, a fim de que ela tenha uma reatância de 943!$ \Omega !$, a uma frequência de 60kHz?
Provas
Observe o circuito a seguir.

Assinale a opção que apresenta a expressão Booleana característica do circuito da figura acima.
Provas
Caderno Container