Foram encontradas 50 questões.
- Banco de Dados RelacionalACIDAtomicidade
- Banco de Dados RelacionalACIDConsistência
- Banco de Dados RelacionalACIDIsolamento
- Banco de Dados RelacionalACIDDurabilidade
As transações em um banco de dados devem possuir várias propriedades, normalmente chamadas de propriedades ACID. Elas devem ser impostas pelos métodos de controle de concorrência e recuperação do SGBD. Correlacione as propriedades ACID ao seu respectivo responsável.
PROPRIEDADES ACID
I - Atomicidade
II - Consistência
III - Isolamento
IV - Durabilidade
RESPONSÁVEL
( ) Programadores que escrevem os programas de banco de dados ou o módulo de SGBD que impõe restrições de integridade.
( ) Subsistema de recuperação de transação de um SGBD.
( ) Subsistema de controle de concorrência do SGBD.
( ) Schedules de transações serializáveis.
( ) Subsistema de recuperação do SGBD.
Assinale a opção que apresenta a sequência correta.
Provas
- Conceitos e FundamentosComponentes de um SGBD
- AdministraçãoOtimização e Performance de Banco de DadosOtimização de Consultas
Em relação aos módulos componentes de um Sistema Gerenciador de Banco de Dados (SGBD), analise as três características abaixo.
I - Preocupa-se com o rearranjo e a possível reordenação de operações, com a eliminação de redundâncias e uso dos algoritmos e índices corretos durante a execução.
II - Consulta o catálogo do sistema em busca de informações estatísticas e outras informações físicas sobre os dados armazenados, gerando um código executável que realiza as operações necessárias para a consulta.
III- Faz chamadas ao processador em tempo de execução.
Que componente de um SGBD apresenta as três características acima?
Provas
Segundo o modelo de referência OSI (Open Systems Interconnection)/ ISO (International Standards Organization), qual a principal tarefa da camada de enlace de dados?
Provas
Analise o seguinte modelo conceitual e seus respectivos registros implementados em tabelas de um banco de dados.

Sabendo que a chave primária da tabela FUNCIONARIO é CPF e a da Tabela DEPARTAMENTO é NUMERO, assinale a opção que apresenta a operação válida, ou seja, aquela em que não há violação de restrição, de acordo com as restrições baseadas em esquema de banco de dados relacionais.
Provas
- Fundamentos de Sistemas OperacionaisArquitetura de Sistemas Operacionais
- Fundamentos de Sistemas OperacionaisChamadas de Sistema (System Calls)
No sistema Linux, quando a chamada de sistema clone() é invocada, no caso da criação de THREADS, ela recebe um conjunto de flags que determina o nível de compartilhamento que deve ocorrer entre as tarefas pai e filha. Qual das opções relaciona corretamente os flags com o seu significado?
Provas
O LDAP (Lightweight Directory Access Protocol) é utilizado para acessar:
Provas
- Engenharia de SoftwareEngenharia de Requisitos
- Engenharia de SoftwareModelos de DesenvolvimentoUP: Unified ProcessRUP: Rational Unified Process
- Engenharia de SoftwareUML: Unified Modeling Language
Segundo Pressman (2011), cada elemento do modelo de requisitos apresenta o problema segundo um ponto de vista. Os elementos baseados em cenários representam como o usuário interage com o sistema e a sequência específica de atividades que ocorre à medida em que o software é utilizado.
O trecho acima refere-se a que elemento do modelo de requisitos?
Provas
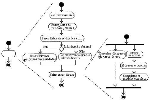
Observe o Diagrama da UML a seguir.

Qual é a primeira atividade do diagrama acima?
Provas
Em relação às estratégias de roteamento, analise as características a seguir.
I - Um caminho de A até B é fixado para a duração de uma sessão.
II - Diferentes sessões envolvendo mensagens de A a B podem utilizar diferentes caminhos.
III- Uma sessão poderia ser tão curta quanto uma transferência de arquivo ou tão longa quanto um período de conexão remota.
Considerando que um processo no sítio A quer se comunicar com um processo no sítio B, qual esquema de roteamento apresenta as características listadas acima?
Provas
Em estrutura de dados, o algoritmo de ordenação que se limita a percorrer a tabela do início ao fim, sem interrupção, trocando de posição dois elementos consecutivos sempre que estes se apresentem fora de ordem, é denominado de ordenação:
Provas
Caderno Container