Foram encontradas 50 questões.
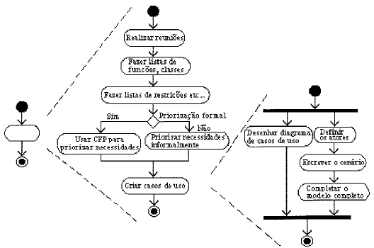
Observe o Diagrama da UML a seguir.

Qual é a primeira atividade do diagrama acima?
Provas
- AbrangênciaPAN: Personal Area Network
- Transmissão de DadosMeios de TransmissãoMeios Transmissão sem Fio
Em relação à arquitetura do Bluetooth, assinale a opção correta.
Provas
Um evento é algo que ocorre durante um processo de negócio. Há três tipos de eventos, baseados em como eles afetam o fluxo de um processo: os de início, os intermediários e os de fim. Na notação BPMN (Business Process Modeling Notation), eles são representados, respectivamente, pelas seguintes figuras:
Provas
Considere os seguintes casos e os seus respectivos modelos dimensionais.
Caso 1 almoxarifados com equipamentos que exigem certas condições de armazenamento indicadas por tags: climatização, manutenção especial, transporte especial.

Caso 2 - frequência dos alunos nas disciplinas.

As técnicas de modelagem multidimensional utilizadas para modelar os casos 1 e 2 acima são, respectivamente: Dimensões
Provas
O endereço do protocolo IP na versão 4 é formado por quantos bits?
Provas
Em banco de dados, o processo de normalização, proposto inicialmente por Codd (1972), aplica uma série de testes em um esquema, que representa relações entre entidades, para certificar se ele satisfaz certa forma normal. Assinale a opção que apresenta a forma normal que foi proposta por esse autor, com base nos conceitos de dependências de junção.
Provas
Os diagramas estruturais da UML existem para visualizar, especificar, construir e documentar os aspectos estáticos de um sistema. Qual opção apresenta um diagrama estrutural?
Provas
Em sistemas distribuídos, uma vez que as mensagens sejam capazes de alcançar seus destinos, os processos podem instituir sessões de comunicação para trocar informações. Pares de processos que queiram se comunicar por meio de uma rede podem ser conectados de várias maneiras. Os três esquemas que podem ser usados para realizar a comutação são:
Provas
Em que componente da arquitetura de Business Intelligence (BI) os dados coletados das fontes operacionais são trabalhados, limpos, combinados, acertados e batidos (matches)?
Provas
As características dos dados dos sistemas tradicionais de informações implementados sobre bases de dados são diferentes em relação aos dados de Business Intelligence, implementados sobre data warehouse ou data mart. Assinale a opção que apresenta apenas características dos sistemas de Business Intelligence.
Provas
Caderno Container