Foram encontradas 503 questões.
A complexidade de fatores envolvidos na interação predador-presa, assim como na interação patógeno-hospedeiro, desafia os biólogos há séculos e está longe de ser inteiramente elucidada. Sobre esta relação, é correto afirmar que:
Provas
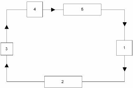
A figura abaixo representa o esquema de uma usina termelétrica com turbina a vapor, onde as setas indicam o fluxo do fluido de trabalho.

A seqüência correta dos elementos indicados é:
Provas
A respeito de coordenação entre condutores e dispositivos de proteção contra correntes de sobrecarga e de acordo com a NBR 5410/ABNT é incorreto afirmar que:
Provas
Disciplina: TI - Desenvolvimento de Sistemas
Banca: IPAD
Orgão: Polícia Científica-PE
- Compilação e Interpretação de CódigoDebugging
- Compilação e Interpretação de CódigoDescompilação
- Manutenção e Evolução de SoftwareEngenharia Reversa
- Manutenção e Evolução de SoftwareReengenharia de Software
Analise as afirmativas a seguir, relativas à reengenharia de sistemas, descompilação de programas, suas técnicas e ferramentas.
1. A descompilação de programas é realizada através de compiladores convencionais, desde que estejam configurados para obter o código fonte do programa em alto nível a partir da compilação do código que foi programado pelo usuário em alguma linguagem de baixo nível (como assembly, por exemplo).
2. Disassembler é o programa utilizado para gerar o código na linguagem assembly a partir do código binário (linguagem de máquina).
3. Win32 Program Disassembler e IDA são exemplos de disassemblers compatíveis com o Windows, enquanto que Bastard Disassembler e LIDA são exemplos de disassemblers compatíveis com o Linux.
4. Os debuggers podem ser utilizados em conjunto com os disassemblers, possibilitando que os desenvolvedores observem o comportamento da CPU durante a execução do código obtido, além de permitir a execução de uma instrução por vez e a definição de breakpoints.
5. A descompilação de programas executáveis obtém códigofonte em alto nível, preservando os nomes de variáveis e estruturas de dados presentes no código-fonte utilizado para gerar o programa executável, sempre que o executável for gerado utilizando a funcionalidade de code obfuscation presente em alguns compiladores.
Assinale a alternativa correta:
Provas
Sobre os pára-raios é incorreto afirmar:
Provas
- Legislação EspecialLei 9.605/1998: Crimes e Infrações AmbientaisDa Aplicação da Pena (arts. 6º ao 24)
De acordo com a Lei 9605 de 12/02/1998, algumas circunstâncias agravam a pena, quando não constituem ou qualificam o crime ambiental. Das condições abaixo, assinale a que não é considerada uma circunstância agravante:
Provas
Os microrganismos podem ser classificados em grupos de acordo com o risco biológico que oferecem, o que por sua vez determina níveis de proteção específicos. Com base nessa classificação, é correto afirmar que:
Provas
Se a tensão máxima de um gerador trifásico elementar for 340 V, a sua tensão eficaz será:
Provas
Qual a freqüência crítica de uma rede de atraso, sem a resistência da fonte, onde o capacitor é de 2,3 μF e o resistor é de 1200 !$ Ω !$?
Provas
Um motor assíncrono trifásico ligado em estrela possui tensão de linha de 220 V. Qual é a tensão de fase a que está submetido este motor?
Provas
Caderno Container