Foram encontradas 120 questões.
Definindo-se (Cp) e (Cv) como as capacidades caloríficas molares de um gás ideal, a pressão e volume constantes, respectivamente, e !$ (γ) !$ como a razão entre essas capacidades caloríficas (!$ γ= !$ Cp /Cv ) , a equação que expressa o trabalho (W) de expansão de um gás ideal em um sistema fechado é dada por
Provas
Questão presente nas seguintes provas
Um reator de volume conhecido contém 100 mol de um gás ideal a uma pressão de 105 Pa e a uma temperatura T1. Se, nessas condições, a variação de entropia com o volume para esse gás vale 100 J.m.K−1, e se a constante universal dos gases pode ser considerada igual a 8,3 J.mol−1. K−1, a temperatura T1 do reator, em K, é de
Provas
Questão presente nas seguintes provas
Um extrator recebe 100 kg/h de uma solução aquosa com 2% de soluto. Essa solução deve aparecer no rafinado com 1% de soluto. O solvente empregado e a água podem ser considerados imiscíveis. A constante de equilibrio é 4 (kg soluto / kg solvente) / (kg soluto / kg água). Aproximando- se a fração 98/0,99 para 99, o valor aproximado da vazão necessária de solvente, em kg/h, deve corresponder a
Provas
Questão presente nas seguintes provas
100 mol/h de uma mistura amônia-ar, considerada ideal, contendo 15% em volume de amônia, entram em uma coluna de absorção em contracorrente para serem tratados com água de modo a recuperar 95% da amônia. A relação solvente líquido / solvente gasoso é 2. A razão molar de amônia no produto líquido e a vazão do solvente, em mol/h, são, respectivamente,
Provas
Questão presente nas seguintes provas
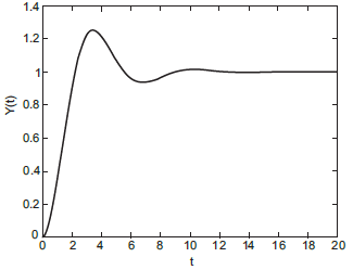
Quando submetido a um degrau unitário, em t = 0, na sua entrada U(t), um dado sistema apresentou a resposta Y(t) mostrada na figura abaixo.

Se esse sistema apresenta função de tranferência !$ {\large{Y(s) \over U(s)}}={\large{2 \over s^2+2 \xi s+1}} !$, conclui-se, com base na resposta exibida ao degrau, que
Provas
Questão presente nas seguintes provas
Em trocadores de calor, as correntes podem ser paralelas e cruzadas, estando em contracorrente ou cocorrentes. Em relação às temperaturas de entrada e de saída dos fluidos quente e frio, é INCORRETO afirmar que, em um arranjo
Provas
Questão presente nas seguintes provas
A convecção forçada interna ocorre em diversas aplicações industriais, como no escoamento de água ou óleo em tubulações, em dutos de ventilação e no projeto de trocadores de calor casco-tubo ou de tubo concêntrico. Sobre o fenômeno de convecção interna em tubos circulares, é INCORRETO afirmar que a(o)
Provas
Questão presente nas seguintes provas
Um fluido newtoniano e incompressível escoa em determinada tubulação em regime plenamente turbulento. Se um outro fluido, também newtoniano e incompressível, escoar na mesma tubulação e com a mesma vazão que o primeiro, porém com um terço da viscosidade absoluta/ dinâmica e metade da densidade do primeiro, o fator/ coeficiente de atrito é
Provas
Questão presente nas seguintes provas
No que se refere ao escoamento de fluidos, analise as afirmativas a seguir.
I - No regime turbulento, o perfil de velocidades de um fluido escoando em um tubo é um paraboloide de revolução.
II - No regime laminar, a transferência de momento ocorre unicamente de forma difusiva.
III - O regime turbulento é sempre transiente.
IV - As flutuações da velocidade em um escoamento plenamente turbulento ocorrendo em tubos é máxima no eixo central da tubulação.
São corretas APENAS as afirmativas
Provas
Questão presente nas seguintes provas
O acionamento de um motor a querosene requer a compressão do ar, por meio de um turbocompressor, antes de sua introdução na câmara de combustão. Como o processo de compressão ocorre de forma adiabática, o trabalho requerido é dado pela variação da função termodinâmica de
Provas
Questão presente nas seguintes provas
Cadernos
Caderno Container