Magna Concursos

Foram encontradas 70 questões.

307602 Ano: 2012
Disciplina: Matemática
Banca: CESGRANRIO
Orgão: Petrobrás

Uma urna contém 10 bolas numeradas de 1 a 10.

Selecionadas três bolas dessa urna, de forma aleatória e sem reposição, qual a probabilidade de que pelo menos uma bola de número primo seja selecionada?

 

Provas

Questão presente nas seguintes provas
306816 Ano: 2012
Disciplina: Engenharia Eletrônica
Banca: CESGRANRIO
Orgão: Petrobrás
Uma das grandes vantagens da técnica de memória virtual é permitir um número maior de processos compartilhando a memória principal, já que apenas
 

Provas

Questão presente nas seguintes provas
304960 Ano: 2012
Disciplina: Engenharia Eletrônica
Banca: CESGRANRIO
Orgão: Petrobrás
A técnica de alocação de espaço em disco que não causa a fragmentação dos arquivos, mas que provoca a fragmentação dos espaços livres é a técnica de alocação
 

Provas

Questão presente nas seguintes provas
302129 Ano: 2012
Disciplina: Engenharia Eletrônica
Banca: CESGRANRIO
Orgão: Petrobrás
A gerência do processador é uma das principais atividades de um sistema operacional, na qual são estabelecidos critérios para a escolha do processo que fará uso do processador com base em uma política de escalonamento.
Um exemplo de escalonamento preemptivo é o escalonamento
 

Provas

Questão presente nas seguintes provas
302128 Ano: 2012
Disciplina: Engenharia Eletrônica
Banca: CESGRANRIO
Orgão: Petrobrás
O processamento de interrupções dentro de um processador oferece suporte ao sistema operacional, pois permite que um programa de aplicação seja suspenso
 

Provas

Questão presente nas seguintes provas
302127 Ano: 2012
Disciplina: Engenharia Eletrônica
Banca: CESGRANRIO
Orgão: Petrobrás
Os dois aspectos mais importantes da aritmética computacional dizem respeito ao modo como os números são representados e aos algoritmos usados para as operações aritméticas básicas. Para a representação e aritmética de números de ponto flutuante, o IEEE definiu o padrão 754, revisado pelo padrão IEEE 754-2008.
Os formatos básicos definidos por essa revisão, identificados pelas suas bases numéricas e pelo número de bits usados em suas codificações para intercâmbio, são:
 

Provas

Questão presente nas seguintes provas
302126 Ano: 2012
Disciplina: Engenharia Eletrônica
Banca: CESGRANRIO
Orgão: Petrobrás
Para obter uma velocidade de acesso à memória próxima da sua velocidade de processamento, o processador utiliza um componente que contém uma cópia de partes da memória principal.
Esse componente é chamado de memória
 

Provas

Questão presente nas seguintes provas
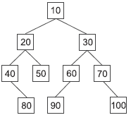
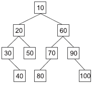
302125 Ano: 2012
Disciplina: Engenharia Elétrica
Banca: CESGRANRIO
Orgão: Petrobrás
Em qual das árvores pode-se alcançar qualquer um de seus n=10 nós em, no máximo, O(log n) passos?
 

Provas

Questão presente nas seguintes provas
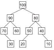
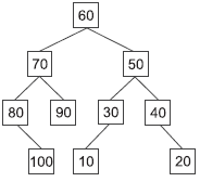
302124 Ano: 2012
Disciplina: Engenharia Eletrônica
Banca: CESGRANRIO
Orgão: Petrobrás
Qual árvore a seguir NÃO é binária?
 

Provas

Questão presente nas seguintes provas
302123 Ano: 2012
Disciplina: Engenharia Eletrônica
Banca: CESGRANRIO
Orgão: Petrobrás
Qual processo aplicado a um esquema relacional tem por um de seus objetivos minimizar as redundâncias em um banco de dados relacional?
 

Provas

Questão presente nas seguintes provas