Foram encontradas 159 questões.
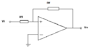
Marque a alternativa CORRETA. O circuito abaixo se refere a um Amplificador Operacional:

Provas
Questão presente nas seguintes provas
Marque a alternativa CORRETA:
Provas
Questão presente nas seguintes provas
Com relação à Cárie Precoce da Infância, assinale abaixo a alternativa CORRETA.
Provas
Questão presente nas seguintes provas
Com relação ao controle da qualidade intralaboratorial, marque a opção CORRETA:
Provas
Questão presente nas seguintes provas
Marque a alternativa CORRETA. O Dentista ao realizar a exodontia do segundo molar superior direito irá necessitar principalmente de qual Fórceps?
Provas
Questão presente nas seguintes provas
Na questão abaixo assinale o instrumental que é Manual e Cortante.
Provas
Questão presente nas seguintes provas
As bactérias de interesse médico podem apresentar formas como as citadas abaixo, EXCETO:
Provas
Questão presente nas seguintes provas
Com relação ao exame de urina rotina, assinale a opção CORRETA:
Provas
Questão presente nas seguintes provas
Considerando a fisiopatologia do aparelho urinário e os cuidados de enfermagem aos pacientes com problemas renais, é CORRETO afirmar que:
Provas
Questão presente nas seguintes provas
Com relação à manipulação de produtos antineoplásicos, marque a opção CORRETA:
Provas
Questão presente nas seguintes provas
Cadernos
Caderno Container