Foram encontradas 122 questões.
- EcologiaEcologia de Populações e EcossistemasRelações Ecológicas
- Meio AmbienteProblemas Ambientais e Medidas de Conservação
- Dinâmica de populações
A respeito de espécies nativas e espécies invasoras, é correto afirmar:
Provas
Questão presente nas seguintes provas
- DoençasIST: Infecções Sexualmente TransmissíveisIST's e Métodos Contraceptivos
- Qualidade de vida das populações humanas
- Principais doenças endêmicas no Brasil
Doenças transmissíveis são causadas pela transmissão de agentes patogênicos para um hospedeiro. As inter-relações
entre hospedeiros, vetores, agentes e ambiente definem a estrutura epidemiológica dessas doenças. Considerando as
informações apresentadas, assinale a alternativa correta.
Provas
Questão presente nas seguintes provas
- Identidade dos Seres Vivos
- Origem e Evolução da VidaEvolução Biológica
- Reino AnimalAnatomiaSistema Digestório
- Características dos seres vivos
A forma como os animais obtêm e modificam o alimento para torná-lo acessível às células evoluiu de diversas formas,
de acordo com as diferentes necessidades dietéticas. Considerando essa informação, assinale a alternativa correta.
Provas
Questão presente nas seguintes provas
- Biologia CelularBioquímicaFotossíntese
- Biologia CelularBioquímicaRespiração celular e fermentação
- Biologia CelularCitologiaCiclo Celular
- Moléculas, células e tecidos
- Introdução ao metabolismo energético
- A química da vida
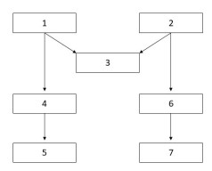
O fato de cloroplastos e mitocôndrias partilharem muitas similaridades, apesar de desempenharem funções distintas,
sustenta a ideia de que essas duas organelas descendem de seres procarióticos que entraram em células nucleadas
primitivas. Considerando as informações apresentadas, assinale a alternativa que relaciona corretamente os termos
ciclo de Krebs, coenzima A, clorofila, cloroplastos, fotossíntese, hipótese endossimbiótica e mitocôndrias ao diagrama
apresentado a seguir:


Provas
Questão presente nas seguintes provas
Sobre os princípios da hereditariedade, assinale a alternativa correta.
Provas
Questão presente nas seguintes provas
Durante a fotossíntese, as plantas convertem energia luminosa em energia química, resultando na produção de
compostos orgânicos essenciais para a sobrevivência dos seres vivos. Considere as etapas da fotossíntese e assinale
a alternativa que descreve corretamente a sequência dessas etapas.
Provas
Questão presente nas seguintes provas
- EcologiaEcologia de Populações e EcossistemasRelações Ecológicas
- Meio AmbienteProblemas Ambientais e Medidas de Conservação
O conceito de “dieta saudável planetária”, introduzido pela comissão Eat-Lancet, surge para defender mudanças no
sistema agroalimentar global. Dentre as mudanças defendidas, destacam-se: aumentar o consumo de alimentos de
origem vegetal e diminuir drasticamente o consumo de alimentos de origem animal, como a carne vermelha. Esta
mudança contribuiria para a redução do risco de mudanças climáticas, redução da erosão da biodiversidade e poderia
atender com maior segurança as projeções de crescimento populacional humano. Considerando as informações
apresentadas, assinale a alternativa correta.
Provas
Questão presente nas seguintes provas
Leia o seguinte trecho, do romance de Bernardo Carvalho:
Leusipo perguntou o que eu tinha ido fazer na aldeia. Preferi achar que o tom era amistoso e, no meu paternalismo ingênuo, comecei a lhe explicar o que era um romance. Ele não estava interessado. Queria saber o que eu tinha ido fazer na aldeia. Os velhos estavam preocupados, queriam saber por que eu vinha remexer no passado, e ele não gostava quando os velhos ficavam preocupados. Eu tentava convencê-lo de que não havia motivo para preocupação. Tudo o que eu queria saber já era conhecido. E ele me perguntava: “Então, por que você quer saber, se já sabe?”. Tentei lhe explicar que pretendia escrever um livro e mais uma vez o que era um romance, o que era um livro de ficção (e mostrava o que tinha nas mãos), que seria tudo historinha, sem nenhuma consequência na realidade. Ele seguia incrédulo. Fazia-se desentendido, mas na verdade só queria me intimidar. Eu estava entre irritado e amedrontado. Tinha vontade de mandar o índio à puta que o pariu, mas não podia me indispor com a aldeia. Se é que havia alguma coisa a descobrir (e Leusipo a me intimidar punha ainda mais lenha nessa minha fantasia), era preciso ser diplomático.
CARVALHO, Bernardo. Nove noites. São Paulo: Companhia das Letras, 2006. p. 85.
Com base no fragmento acima transcrito e na leitura integral de Nove noites, assinale a alternativa correta.
Leusipo perguntou o que eu tinha ido fazer na aldeia. Preferi achar que o tom era amistoso e, no meu paternalismo ingênuo, comecei a lhe explicar o que era um romance. Ele não estava interessado. Queria saber o que eu tinha ido fazer na aldeia. Os velhos estavam preocupados, queriam saber por que eu vinha remexer no passado, e ele não gostava quando os velhos ficavam preocupados. Eu tentava convencê-lo de que não havia motivo para preocupação. Tudo o que eu queria saber já era conhecido. E ele me perguntava: “Então, por que você quer saber, se já sabe?”. Tentei lhe explicar que pretendia escrever um livro e mais uma vez o que era um romance, o que era um livro de ficção (e mostrava o que tinha nas mãos), que seria tudo historinha, sem nenhuma consequência na realidade. Ele seguia incrédulo. Fazia-se desentendido, mas na verdade só queria me intimidar. Eu estava entre irritado e amedrontado. Tinha vontade de mandar o índio à puta que o pariu, mas não podia me indispor com a aldeia. Se é que havia alguma coisa a descobrir (e Leusipo a me intimidar punha ainda mais lenha nessa minha fantasia), era preciso ser diplomático.
CARVALHO, Bernardo. Nove noites. São Paulo: Companhia das Letras, 2006. p. 85.
Com base no fragmento acima transcrito e na leitura integral de Nove noites, assinale a alternativa correta.
Provas
Questão presente nas seguintes provas
A respeito de O livro das semelhanças, de Ana Martins Marques, considere as seguintes afirmativas:
1. A obra possui caráter explicitamente confessional, o que se materializa na forma dos poemas, que simulam registros de um diário pessoal.
2. O livro está dividido em quatro partes, “Livro”, “Cartografias”, “Visitas ao lugar-comum” e “O livro das semelhanças”, sendo a última a mais longa delas.
3. A seção intitulada “Livro” possui um aspecto metaliterário, organizando-se conforme a estrutura de um livro de poemas.
4. Os poemas desta obra se caracterizam pelo emprego de métrica e de esquemas de rimas regulares.
Assinale a alternativa correta.
1. A obra possui caráter explicitamente confessional, o que se materializa na forma dos poemas, que simulam registros de um diário pessoal.
2. O livro está dividido em quatro partes, “Livro”, “Cartografias”, “Visitas ao lugar-comum” e “O livro das semelhanças”, sendo a última a mais longa delas.
3. A seção intitulada “Livro” possui um aspecto metaliterário, organizando-se conforme a estrutura de um livro de poemas.
4. Os poemas desta obra se caracterizam pelo emprego de métrica e de esquemas de rimas regulares.
Assinale a alternativa correta.
Provas
Questão presente nas seguintes provas
Leia a “Lira XIV”, da primeira parte de Liras de Marília de Dirceu, de Tomás Antonio Gonzaga.
Lira XIV
Minha bela Marília, tudo passa; A sorte deste mundo é mal segura; Se vem depois dos males a ventura, Vem depois dos prazeres a desgraça, Estão os mesmos Deuses Sujeitos ao poder do ímpio Fado: Apolo já fugiu do céu brilhante Já foi Pastor de gado.
A devorante mão da negra Morte Acaba de roubar o bem que temos Até na triste campa não podemos Zombar do braço da inconstante sorte; Qual fica no Sepulcro, Que seus avós ergueram, descansado; Qual no campo, e lhe arranca os frios ossos Ferro do torto arado.
Ah! enquanto os Destinos impiedosos Não voltam contra nós a face irada, Façamos, sim, façamos, doce amada, Os nossos breves dias mais ditosos. Um coração que, frouxo, A grata posse de seu bem difere, A si, Marília, a si próprio rouba, E a si próprio fere.
Ornemos nossas testas com as flores E façamos de feno um brando leito; Prendamo-nos, Marília, em laço estreito, Gozemos do prazer de sãos Amores, Sobre as nossas cabeças, Sem que o possa deter, o tempo corre; E para nós o tempo, que se passa, Também, Marília, morre.
Com os anos, Marília, o gosto falta, E se entorpece o corpo já cansado; Triste, o velho cordeiro está deitado, E o leve filho sempre alegre salta. A mesma formosura É dote que só goza a mocidade: Rugam-se as faces, o cabelo alveja, Mal chega a longa idade.
Que havemos d’esperar, Marília bela? Que vão passando os florescentes dias? As glórias, que vêm tarde, já vêm frias; E pode enfim mudar-se a nossa estrela.
Ah! não, minha Marília, Aproveite-se o tempo, antes que faça O estrago de roubar ao corpo as forças, E ao semblante a graça.
GONZAGA, Tomás Antonio. Marília de Dirceu. Org.e edição de Melânia Silva de Aguiar. Rio de Janeiro: Garnier, 1992.
Considerando a lira, a integridade do livro e as características gerais do poeta, assinale a alternativa correta.
Lira XIV
Minha bela Marília, tudo passa; A sorte deste mundo é mal segura; Se vem depois dos males a ventura, Vem depois dos prazeres a desgraça, Estão os mesmos Deuses Sujeitos ao poder do ímpio Fado: Apolo já fugiu do céu brilhante Já foi Pastor de gado.
A devorante mão da negra Morte Acaba de roubar o bem que temos Até na triste campa não podemos Zombar do braço da inconstante sorte; Qual fica no Sepulcro, Que seus avós ergueram, descansado; Qual no campo, e lhe arranca os frios ossos Ferro do torto arado.
Ah! enquanto os Destinos impiedosos Não voltam contra nós a face irada, Façamos, sim, façamos, doce amada, Os nossos breves dias mais ditosos. Um coração que, frouxo, A grata posse de seu bem difere, A si, Marília, a si próprio rouba, E a si próprio fere.
Ornemos nossas testas com as flores E façamos de feno um brando leito; Prendamo-nos, Marília, em laço estreito, Gozemos do prazer de sãos Amores, Sobre as nossas cabeças, Sem que o possa deter, o tempo corre; E para nós o tempo, que se passa, Também, Marília, morre.
Com os anos, Marília, o gosto falta, E se entorpece o corpo já cansado; Triste, o velho cordeiro está deitado, E o leve filho sempre alegre salta. A mesma formosura É dote que só goza a mocidade: Rugam-se as faces, o cabelo alveja, Mal chega a longa idade.
Que havemos d’esperar, Marília bela? Que vão passando os florescentes dias? As glórias, que vêm tarde, já vêm frias; E pode enfim mudar-se a nossa estrela.
Ah! não, minha Marília, Aproveite-se o tempo, antes que faça O estrago de roubar ao corpo as forças, E ao semblante a graça.
GONZAGA, Tomás Antonio. Marília de Dirceu. Org.e edição de Melânia Silva de Aguiar. Rio de Janeiro: Garnier, 1992.
Considerando a lira, a integridade do livro e as características gerais do poeta, assinale a alternativa correta.
Provas
Questão presente nas seguintes provas
Cadernos
Caderno Container