Foram encontradas 705 questões.
Disciplina: TI - Desenvolvimento de Sistemas
Banca: FUNDEP
Orgão: Pref. Pará Minas-MG
- Fundamentos de ProgramaçãoEstruturas de DadosDefinição: Estrutura de Dados
- Fundamentos de ProgramaçãoEstruturas de DadosEstrutura de Dados: Fila
Provas
Disciplina: TI - Desenvolvimento de Sistemas
Banca: FUNDEP
Orgão: Pref. Pará Minas-MG
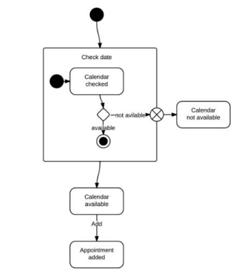
Analise o diagrama UML a seguir.

Assinale a alternativa que indica qual é esse diagrama.
Provas
Disciplina: TI - Desenvolvimento de Sistemas
Banca: FUNDEP
Orgão: Pref. Pará Minas-MG
Qual o resultado da execução da seguinte linha de comando em Java?
System.out.println(“univers”.substring(1,6));
Provas
Disciplina: TI - Organização e Arquitetura dos Computadores
Banca: FUNDEP
Orgão: Pref. Pará Minas-MG
Provas
Quatro desses são exigidos para constituir a infraestrutura básica, nos parcelamentos situados nas zonas habitacionais declaradas por lei como de interesse social (ZHIS).
Contêm os elementos ou equipamentos exigidos os itens:
Provas
O artigo 50 da Lei Nº 6.766 estabelece que algumas ações relativas aos parcelamentos do solo urbano podem ser consideradas como crimes contra a Administração Pública. A esse respeito, analise as seguintes afirmativas:
I. Dar início, de qualquer modo, ou efetuar loteamento ou desmembramento do solo para fins urbanos, com autorização do órgão público competente, de acordo com as disposições da Lei ou das normas pertinentes do Distrito Federal, Estados e municípios.
II. Dar início, de qualquer modo, ou efetuar loteamento ou desmembramento do solo para fins urbanos sem observância das determinações constantes do ato administrativo de licença.
III. Fazer ou veicular em proposta, contrato, prospecto ou comunicação ao público ou a interessados afirmação falsa sobre a legalidade de loteamento ou desmembramento do solo para fins urbanos, ou ocultar fraudulentamente fato a ele relativo.
IV. Efetuar a venda, promessa de venda, reserva de lote ou quaisquer outros instrumentos que manifestem a intenção de vender lote em loteamento ou desmembramento não registrado no Registro de Imóveis competente.
É(são) considerado(s) crime(s) contra a Administração Pública:
Provas
- Lei 12.587/2012: Política Nacional de Mobilidade UrbanaArts 4º a 7: Definições, Princípios, Diretrizes e Objetivos
Conforme descrito na Política Nacional de Mobilidade Urbana, relacione a COLUNA II com a COLUNA I, associando os tipos de transportes a suas respectivas definições / características.
COLUNA I
1. Transporte urbano
2. Transporte urbano de cargas
3. Transporte público coletivo
COLUNA II
( )Serviço de transporte de passageiros acessível a toda a população mediante pagamento individualizado, com itinerários e preços fixados pelo poder público.
( )Serviço de transporte de bens, animais ou mercadorias.
( )Conjunto dos modos e serviços de transporte público e privado utilizados para o deslocamento de pessoas e cargas nas cidades.
Assinale a sequência CORRETA.
Provas
A Lei Federal Nº 10.257, de 10 de julho de 2001, estabelece que o Plano Diretor dos municípios poderá fixar áreas nas quais o direito de construir poderá ser exercido acima do coeficiente de aproveitamento básico adotado, mediante contrapartida a ser prestada pelo beneficiário.
Esse instrumento é conhecido como:
Provas
- Lei 12.587/2012: Política Nacional de Mobilidade UrbanaArts 4º a 7: Definições, Princípios, Diretrizes e Objetivos
Provas
“É preciso então que se entenda que o plano diretor, muito mais do que instrumento técnico e / ou método de organização territorial, é o processo sociopolítico pelo qual se determina e se preenche o conteúdo para o exercício dos direitos individuais de propriedade imobiliária urbana. O plano diretor, portanto, não se reduz à mera lei reguladora do uso, parcelamento e ocupação do solo urbano, mas também, e sobretudo, deve ser uma lei fundiária essencial, responsável pela garantia das funções sociais da cidade para a totalidade do território municipal.”
FERNANDES, Edésio. Estatuto da Cidade: razão de descrença ou otimismo? Adicionando complexidades à reflexão sobre a efetividade da lei. FDUA – Fórum de Direito Urbano e Ambiental 47, set.-out./2009. p. 22.
Considerando esse contexto, assinale a alternativa INCORRETA.
Provas
Caderno Container