Foram encontradas 50 questões.
Atenção: Considere o texto abaixo para responder a questão.
O filósofo sempre foi considerado um personagem bizarro, estranho, capaz de cair num poço quando se embrenha em suas reflexões − é o que contam a respeito de Tales (cerca de 625-547 a.C.). O primeiro filósofo, segundo a tradição grega, combina enorme senso prático para os negócios com uma capacidade de abstração que o retira do mundo. Por isso é visto como indivíduo dotado de um saber especial, admirado porque manipula ideias abstratas, importantes e divinas. No fundo não está prefigurando as oposições que desenharão o perfil do homem do Ocidente? O divino Platão e o portentoso Aristóteles fizeram desse estranhamento o autêntico espanto diante das coisas, o empuxo para a reflexão filosófica.
Nos dias de hoje essa imagem está em plena decadência; o filósofo se apresenta como um profissional competindo com tantos outros. Ninguém se importa com as promessas já inscritas no nome de sua profissão: a prometida amizade pelo saber somente se cumpre se a investigação for levada até seu limite, cair no abismo onde se perdem suas raízes. A palavra grega filosofia significa “amigo da sabedoria”, por conseguinte recusa da adesão a um saber já feito e compromisso com a busca do correto.
Em contrapartida, o filósofo contemporâneo participa do mercado de trabalho. Torna-se mais seguro conforme aumenta a venda de seus livros, embora aparente desprezar os campeões de venda. Às vezes participa do jogo da mídia. Graças a esse comércio transforma seu saber em capital, e as novidades que encontra na leitura de textos, em moeda de troca. Ao tratar as ideias filosóficas como se fossem meras opiniões, isoladas de seus pressupostos ligados ao mundo, pode ser seduzido pela rigidez de ideias sem molejo, convertendo-se assim num militante doutrinário. Outras vezes, cai nas frivolidades da vida mundana. Não vejo na prática da filosofia contemporânea nenhum estímulo para que o estudioso se comprometa com uma prática moral e política mais consciente de si mesma, venha a ser mais tolerante às opiniões alheias.
Num mundo em que as coisas e as pessoas são descartáveis, a filosofia e o filósofo também se tornam dispensáveis, sempre havendo uma doutrina ou um profissional capaz de enaltecer uma trama de interesses privados. A constante exposição à mídia acaba levando o filósofo a dizer o que o grande público espera dele e, assim, também pode usufruir de seus quinze minutos de celebridade. Diante do perigo de ser engolfado pela teia de condutas que inverte o sentido original de suas práticas, o filósofo, principalmente o iniciante, se pretende ser amante de um saber autêntico, precisa não perder de vista que assumiu o compromisso de afastar-se das ideias feitas − ressecadas pela falta da seiva da reflexão − e de desconfiar das novidades espalhafatosas. Se aceita consagrar-se ao estudo das ideias, que reflita sobre o sentido de seu comportamento.
(Adaptado de: GIANNOTTI, José Arthur. Lições de filosofia primeira. São Paulo: Companhia das Letras, 2011, edição digital)
Considere as afirmações abaixo.
I. O que está referido no texto como oposições que desenharão o perfil do homem do Ocidente (1° parágrafo) consiste no fato de que, desde o advento da filosofia grega, o filósofo, aquele que se retira do mundo a fim de refletir sobre questões que se encontram fora do alcance das pessoas comuns, paradoxalmente adquire parte importante de seu conhecimento a partir das mazelas e acontecimentos banais da vida cotidiana.
II. Na época atual, marcada pela falta da rigidez dos valores e pela velocidade com que as ideias e pensamentos se alteram, o filósofo vem a se tornar um profissional imprescindível, cabendo a ele estabelecer os parâmetros éticos de práticas morais e políticas.
III. Depreende-se do contexto que o filósofo contemporâneo, ao se expor com frequência à mídia, pode ser induzido a manifestar opinião condizente com o senso comum, chegando até mesmo a se tornar uma celebridade, ainda que efêmera.
Está correto o que se afirma APENAS em
Provas
Provas
Considere as operações a seguir:
I. Desinstalar ou alterar programas do computador.
II. Alterar fuso horário.
No Painel de Controle do Windows 10, em português, configurado para exibição por ícones pequenos, essas operações são realizadas, respectivamente, acionando-se as opções
Provas
Um Técnico elaborou a seguinte planilha no Microsoft Excel 2013, em português:

Em seguida, selecionou todas as células e clicou no botão Mesclar e Centralizar na aba Página Inicial. Ocorreu um aviso do Excel em que, entre as opções apresentadas, ele optou por clicar em Ok. Com esta ação, o resultado que sobrou nas células mescladas foi
Provas
Provas
Provas
Considere a seguinte planilha elaborada no Microsoft Excel 2013, em português.

Na célula F3 foi escrita a fórmula: =F2+E3. Ao arrastar seu conteúdo pela alça de preenchimento até a célula F7, o resultado das células F4 até F7 será
Provas
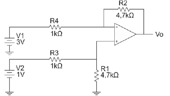
O amplificador operacional da figura abaixo é ideal.

Provas
Provas
Provas
Caderno Container