Foram encontradas 412 questões.
Respondida
No Brasil a Associação Brasileira de Normas Técnicas (ABNT) através de sua norma NBR 8190 apresenta e sugere o uso de símbolos gráficos para representação dos diversos instrumentos e suas funções ocupadas nas malhas de instrumentação. De acordo com esta norma e com a sua simbologia, determinar relacionando a coluna da direita com base nos itens apresentados na coluna da esquerda:
Assinale a alternativa que apresenta a seqüência correta da coluna da direita, de cima para baixo.
Respondida
Em relação aos sistemas de transmissão, assinale a alternativa correta.
A
A capacidade de transmissão dos cabos de fibras óticas é menor que qualquer outro tipo de cabo, e o projeto de um sistema utilizando cabos óticos é pouco flexível.
B
O modem (de modulador–demodulador) é um dispositivo eletrônico que modula um sinal digital em uma onda analógica, pronta a ser transmitida pela linha telefônica, e que demodula o sinal analógico e o reconverte para o formato digital original.
C
Comparados com os cabos tronco em pares ou cabos coaxiais, os cabos óticos possuem dimensões aumentadas, para a mesma capacidade de transmissão – logo, ocupam mais espaço onde quer que sejam instalados.
D
Alguns aspectos condicionam o desempenho dos sistemas de transmissão, dentre os quais a atenuação, que consiste numa alteração da forma do sinal durante a sua propagação desde o emissor até o receptor.
E
As fibras óticas não são imunes aos ruídos externos em geral e às interferências eletromagnéticas, em particular, como as causadas por descargas elétricas e instalações de alta tensão. Sofrem também interferências de rádio-freqüência e de impulsos eletromagnéticos.
Respondida
Em relação aos sistemas de telemetria, assinale a alternativa INCORRETA.
Respondida
Em relação aos sistemas de transmissão, assinale a alternativa correta.
Respondida
Em relação aos diagramas elétricos de controle, assinale a alternativa correta.
A
A maioria dos sistemas de controle contém tanto componentes mecânicos quanto elétricos. Do ponto de vista matemático, as descrições de elementos elétricos e mecânicos são análogas. A analogia é real e não somente matemática, isto é, dois sistemas são análogos se são descritos matematicamente por equações semelhantes e os componentes mecânicos e elétricos podem ser substituídos um pelo outro na prática.
B
Um potenciômetro é um transdutor eletromecânico que converte energia elétrica em energia mecânica. A entrada do dispositivo se dá na forma de um deslocamento mecânico, linear ou de rotação dos portadores de carga. Quando é aplicada uma tensão no terminal variável do potenciômetro, a tensão de saída, que é medida a partir do terminal fixo, varia, linearmente ou de acordo com alguma relação não linear, com o deslocamento da entrada.
C
Os sincros não são amplamente utilizados em sistemas de controle como detectores e codificadores, devido a sua rigidez de construção e baixa confiabilidade.
D
Após o motor correto ter sido selecionado para uma dada aplicação, o próximo passo é selecionar um controlador apropriado para o motor. O controlador tem, entre outras finalidades, limitar o torque de partida, pois algumas cargas conectadas ao eixo podem ser danificadas se um torque excessivo for aplicado na partida.
E
Um servomecanismo é um sistema de controle realimentado no qual a entrada é alguma posição mecânica, velocidade ou aceleração. Portanto, os termos servomecanismos e sistemas de controle de posição (ou de velocidade, ou de aceleração) são sinônimos.
Respondida
A respeito dos métodos de troca de dados, assinale a alternativa correta.
A
Token pass é um protocolo da internet que opera na camada física, usando um conjunto de padrões ISO. Usa um testemunho (em inglês, token), que consiste numa trama de três bytes e circula numa topologia em estrela, na qual as estações devem aguardar a sua recepção para transmitir.
B
Os dispositivos mestres determinam a comunicação de dados no barramento. Um mestre pode enviar mensagens sem uma requisição externa sempre que possuir o direito de acesso ao barramento (o token). Os dispositivos escravos são dispositivos remotos (de periferia), tais como módulos de I/O, válvulas ou acionadores de velocidade variável, dentre outros. Eles não têm direito de acesso ao barramento e só podem enviar mensagens ao mestre ou reconhecer mensagens recebidas quando solicitados.
C
Numa topologia em anel, cada nó é interligado a um nó central (mestre), através do qual todas as mensagens passam, sendo que tal nó age, assim, como centro de controle de rede, interligando os demais nós (escravos)
D
Em relação a transferência de dados em cartões inteligentes ,essa comunicação é sempre iniciada pelo cartão. Dessa forma, um cartão inteligente nunca responde a comandos da leitora, sempre enviando dados sem qualquer requisição externa. Esse tipo de relação é denominado de "mestre e escravo", sendo que a leitora desempenha o papel de escravo e o cartão inteligente desempenha o papel de mestre.
E
A comunicação serial é um dos métodos mais utilizados para a transferência de dados entre equipamentos eletrônicos, e devido ao fato de uma comunicação serial exigir um sistema para desmembrar a informação e um sistema idêntico para recompô-la, foram desenvolvidos protocolos de comunicação para que diferentes equipamentos pudessem se comunicar entre si. Dois conceitos importantes no protocolo são os relativos ao equipamento mestre e ao equipamento escravo. Em qualquer interligação na qual esteja sendo utilizado um protocolo, poderá existir um ou mais equipamentos mestres e pelo menos um equipamento escravo.
Respondida
Sobre os conceitos de CRC, considere as seguintes afirmativas:
Assinale a alternativa correta.
Respondida
Sobre os conceitos de CLP e Sistemas de Supervisão Controle e Aquisição de Dados – SCADA, considere as seguintes afirmativas:
Assinale a alternativa correta.
Respondida
Sobre os conceitos de configuração de sinais Manchester, considere as seguintes afirmativas:
Assinale a alternativa correta:
Respondida
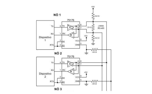
Considere a figura abaixo:
Assinale a alternativa que corresponde à descrição da figura acima: