Foram encontradas 120 questões.

Considerando a figura acima, que apresenta um diagrama esquemático de funcionamento de um ambiente corporativo, na qual se destaca um sistema de virtualização de fita, julgue os itens de 89 a 97, a respeito de armazenamento de dados.
Os elementos F, G e H possuem a mesma finalidade básica de suportar a realização de backup e restore, sendo que G e H variam quanto ao tamanho da janela de operação que deve ser aberta por seus clientes, a qual é maior em G que em H.
Provas

Considerando a figura acima, que apresenta um diagrama esquemático de funcionamento de um ambiente corporativo, na qual se destaca um sistema de virtualização de fita, julgue os itens de 89 a 97, a respeito de armazenamento de dados.
O eventual uso de cachês junto ao elemento F teria como um de seus principais objetivos reduzir a latência no acesso aos dados.
Provas
- COBITCOBIT v5
- Gestão de ProjetosPMBOKÁreas de ConhecimentoPMBOK: Gerenciamento dos Recursos do Projeto

Considerando a figura acima, que apresenta três grupos de elementos conceituais do modelo COBIT, julgue os itens de 86 a 88.
O grupo C apresenta tipos de recursos de TI ou ativos de uma organização.
Provas

Considerando a figura acima, que apresenta três grupos de elementos conceituais do modelo COBIT, julgue os itens de 86 a 88.
Considere que os domínios indicados por B1, B2, B3 e B4 prescrevem vários processos que devem ser executados visando atingir objetivos de controle de alto nível. Nesse caso, esses domínios podem ser associados, respectivamente, com os seguintes processos do COBIT: definição de plano estratégico de TI; aquisição e manutenção de infra-estrutura de TI; garantia da conformidade com regulamentos; e gerenciamento de configuração.
Provas

Considerando a figura acima, que apresenta três grupos de elementos conceituais do modelo COBIT, julgue os itens de 86 a 88.
No grupo A, são definidos critérios de informação que visam atendimento aos requisitos de negócios dos clientes de organizações de TI, sendo os critérios de eficiência e a eficácia mais aplicáveis, de forma geral, que os de confidencialidade, integridade e disponibilidade.
Provas

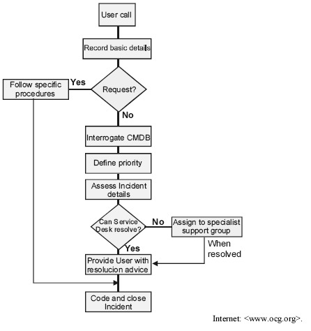
Considerando a figura acima, que apresenta um fluxograma de processo realizado no âmbito do modelo ITIL V2, julgue os itens a seguir, acerca dos conceitos do modelo ITIL.
No modelo apresentado, a simples consulta de um usuário acerca de informações sobre determinado serviço não é classificada como um incidente.
Provas

Considerando a figura acima, que apresenta um fluxograma de processo realizado no âmbito do modelo ITIL V2, julgue os itens a seguir, acerca dos conceitos do modelo ITIL.
Provas

Considerando a figura acima, que apresenta um fluxograma de processo realizado no âmbito do modelo ITIL V2, julgue os itens a seguir, acerca dos conceitos do modelo ITIL.
O fluxograma apresenta escalação
Provas

Considerando a figura acima, que apresenta um fluxograma de processo realizado no âmbito do modelo ITIL V2, julgue os itens a seguir, acerca dos conceitos do modelo ITIL.
O fluxo apresentado deverá ser realizado uma ou mais vezes para que se faça a caracterização de um problema.
Provas

Considerando a figura acima, que apresenta um fluxograma de processo realizado no âmbito do modelo ITIL V2, julgue os itens a seguir, acerca dos conceitos do modelo ITIL.
O processo descrito é diretamente relacionado à entrega de serviços.
Provas
Caderno Container