Foram encontradas 60 questões.
A NBR 5444 prevê uma série de símbolos para quadros de distribuição em instalação elétrica para diagramas unifilares. De acordo com a tabela abaixo, assinale a alternativa que representa, respectivamente, os seguintes símbolos:
• Disjuntor a óleo.
• Chave seccionadora abertura em carga.
• Disjuntor a seco.

Provas
Com base no esquema de ligação de aterramento da figura a seguir, determine a alternativa que descreve o sistema de aterramento adotado.

Provas
A NR 33 prevê, no seu item 33.4, sobre emergência e salvamento alguns procedimentos mínimos que devem ser elaborados e implementados pelo empregador. Sobre eles, analise as assertivas a seguir e assinale V, se verdadeiras, ou F, se falsas.
( ) Descrição dos possíveis cenários de acidentes, obtidos a partir da Análise de Riscos.
( ) Descrição das medidas de salvamento e primeiros socorros a serem solicitados em caso de emergência.
( ) Seleção e técnicas de utilização dos equipamentos de comunicação, iluminação de emergência, busca, resgate, primeiros socorros e transporte de vítimas.
( ) Acionamento de equipe responsável, pública ou privada, pela execução das medidas de resgate e primeiros socorros para cada serviço a ser realizado.
( ) Exercício simulado de salvamento nos possíveis cenários de acidentes em espaços confinados, quando houver afastamento do trabalho de algum membro da equipe por período superior a três meses.
A ordem correta de preenchimento dos parênteses, de cima para baixo, é:
Provas
Analise as imagens abaixo e determine o número mínimo de lâmpadas necessárias para um ambiente classe C que requer 2000 lux pelo método dos lúmens. A sala possui pé direito de 3,1 m e as lâmpadas ficarão no teto. Para o projeto, será adotada uma lâmpada TL 40W que possui 1500 lm. Considere a reflexão do teto de 70%, parede de 50% e piso de 10%. O ambiente é limpo e será usado fator de depreciação de 0,91.

Provas
Devido à mudança de São Paulo para a cidade de Porto Alegre, um morador necessitou ligar um equipamento de 110V em uma rede 127V. Para tanto, solicitou o projeto de um autotransformador que fornecesse a tensão adequada de 127V. Com base no transformador abaixo e sabendo que a compensação de queda de tensão pode ser feita aplicando uma compensação de 4% nas espiras, determine o número de espiras totais do autotransformador.

Provas
Um sistema eletrônico realiza comunicação serial assíncrona pela interface serial de um computador. Sabendo que os dispositivos enviam os dados com um start bit, 8 bits de dados e um stop bit, e que o nível elétrico do sinal utiliza o padrão RS232, com base na figura que representa a leitura do sinal em um osciloscópio, o dado enviado corresponde a qual valor da tabela ASCII? Considere que o bit menos significativo é enviado primeiro.

Provas
Determine a indutância equivalente para o circuito da figura a seguir.

Provas
Para o circuito da figura a seguir, determine a corrente do amperímetro 3. Considere os equipamentos ideais.

Provas
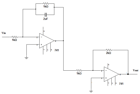
Para o circuito da figura a seguir, considere que os amplificadores operacionais estão devidamente alimentados pela fonte. Para um sinal de entrada senoidal de 160Hz, a relação de Vout / Vin em dB será de:

Provas
Determine a impedância equivalente para o circuito a seguir.

Provas
Caderno Container