Foram encontradas 512 questões.
Admitindo que o consumo de telhas de concreto é de 10,0 unidades por metro quadrado, calcule a quantidade de telhas de concreto necessária para cobertura de uma edificação, sabendo que a dimensão externa da construção em planta é de 10,0 m por 20,0 m, os beirais são de 1,0 m e a inclinação do telhado é de 45°, em duas águas.
Provas
Protocolo com arquitetura cliente-servidor, especialmente criado para busca e recuperação de informação em bases de dados distintas, utilizando uma interface de usuário comum:
Provas
Norma que especifica os requisitos para o formato de intercâmbio de registros bibliográficos que descrevam todas as formas de documentos sujeitos à descrição bibliográfica:
Provas
Qual o período do dia que é considerado no Brasil como de máxima insolação?
Provas
É recomendável que a impermeabilização das coberturas em terraço de edifícios se faça em camadas e associada a isolamento térmico. Qual a ordem mais oportuna da superposição das camadas, visando um sistema adequado a clima quente?
Provas
Numa operação tapa-buracos econômica, qual a seqüência dos trabalhos a realizar?
Provas
O síndico de um condomínio pretende melhorar a ventilação e exaustão de uma edícula sem forro, usada como churrasqueira, dispondo para tanto das opções abaixo listadas. Assinale a opção mais eficiente.
Provas
A Resolução Normativa nº 43, de 24 de agosto de 2002 do Conselho Federal de Profissionais de Relações Públicas (CONFERP), no Art. 1º, § 4º, entende Comunicação Organizacional como "a ação estratégica de uma organização, elaborada com base no diagnóstico global e em uma visão geral da organização, levando-se em consideração o processo de relacionamento entre a organização e os seus públicos, individual ou simultaneamente". Acerca desse assunto, considere as seguintes afirmativas:

Provas
coletadas em pontos estratégicos da rede, para atender o mínimo de amostragem exigida pela Portaria n° 518 do Ministério da Saúde. Os parâmetros analisados são de características físicas, químicas e bacteriológicas. Acerca disso, associe as características da coluna da esquerda com os parâmetros analisados da coluna da direita.

Assinale a alternativa que apresenta a seqüência correta da coluna da direita, de cima para baixo.
Provas
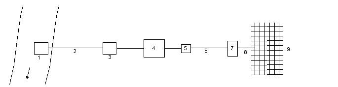
Considerando o sistema esquematizado abaixo e sabendo que a população de projeto é de 40.000 habitantes e que o consumo per capita diário é de 150 l/hab/dia, determine a vazão de dimensionamento Q9. O fator máximo de consumo horário é 1,50 e o fator máximo de consumo diário é 1,25.

Provas
Caderno Container