Foram encontradas 384 questões.
Provas
Com base no código de ética profissional do contador (Resolução CFC nº 803/1996), analise as assertivas considerando o contador atuando como perito, assistente técnico, auditor ou árbitro. Pode o contador
I. recusar sua indicação quando reconheça não se achar capacitado em face da especialização requerida.
II. abster-se de interpretações tendenciosas sobre a matéria que constitui objeto de perícia, mantendo absoluta independência moral e técnica na elaboração de determinado laudo.
III. abster-se de expender argumentos ou dar a conhecer sua convicção pessoal sobre os direitos de quaisquer das partes interessadas, ou da justiça da causa em que estiver servindo, mantendo seu laudo no âmbito técnico e limitado aos quesitos propostos.
IV. considerar com imparcialidade o pensamento exposto em laudo submetido à sua apreciação.
V. abster-se de dar parecer ou emitir opinião sem estar suficientemente informado e munido de documentos.
VI. considerar-se impedido para emitir parecer ou elaborar laudos sobre peças contábeis de acordo com as restrições contidas nas Normas Brasileiras de Contabilidade editadas pelo Conselho Federal de Contabilidade.
Assinale a alternativa que indica apenas as assertivas CORRETAS.
Provas
Com base no balanço patrimonial a seguir, calcule os índices de liquidez corrente e composição do endividamento.

Provas
Visando a proteger a entrada de energia de um sistema monofásico de corrente alternada, um circuito de proteção contra descargas atmosféricas foi desenvolvido. Esse circuito é composto por um varistor e um centelhador a ar (somente centelhador sem circuito de disparo) entre a fase e o neutro, montado na entrada de energia. Sobre este circuito, avalie as seguintes afirmações:
I. Sem um indutor de coordenação entre varistor e o centelhador, o centelhador nunca irá atuar.
II. Podemos substituir o varistor por um DIAC, que é tão rápido quanto o varistor e não degrada.
III. Deve ser previsto um fusível em série com o varistor para evitar que ele entre em combustão.
IV. A função do centelhador a ar é atuar antes do varistor para evitar que este se degrade quando submetido a uma descarga de grande magnitude.
É CORRETO apenas o que se afirma em
Provas
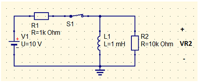
Neste circuito, a chave S1 ficou fechada por muito tempo até atingir um estado estacionário. Após esse tempo, a chave S1 é aberta. A tensão sobre o resistor R2 (VR2 como mostrado na figura) imediatamente após a chave S1 ser aberta é de

Provas
Um engenheiro que trabalha com CFTV precisa ligar uma câmera de vídeo, que apresenta impedância de 50 ohms, com um par trançado de 100 ohms, visando a economizar, pois um cabo coaxial de 50 ohms é bem mais caro que par trançado de 100 ohms. Para fazer esta ligação com a melhor transferência de energia, ele utiliza um transformador, com N1 espiras no lado da câmera e N2 espiras no lado do par trançado.
A relação de espiras (N1/N2), para garantir a melhor transferência de energia, deve ser
Provas
Observe o circuito apresentado.

Com base nos valores dos componentes, supondo que o capacitor C1 se encontra descarregado, após a chave S1 ser fechada, pode se afirmar que
Provas
- Circuitos ElétricosCircuitos CACircuitos Trifásicos
- Transformadores e Máquinas ElétricasMáquina de Indução
Sobre os motores elétricos, avalie as afirmações a seguir.
I. Um motor de indução trifásico tem a velocidade de rotação do eixo motor menor que a velocidade síncrona (aquela com que gira o campo magnético).
II. Um motor síncrono trifásico tem a velocidade de rotação do eixo motor variando, conforme o torque mecânico no eixo, quando em funcionamento normal.
III. Um motor de indução (bobinado) trifásico pode ter o seu torque de partida alterado pela inserção de resistências externas em série com o enrolamento do rotor.
IV. Um motor de indução monofásico não necessita de um segundo enrolamento cruzado, pois como o fluxo magnético varia com o tempo isto garante o seu funcionamento.
Está(ão) CORRETA(S) apenas a(s) assertiva(s)
Provas
Instalações elétricas de baixa tensão devem ser inspecionadas e, nesse processo, diversas etapas devem ser observadas, a fim de garantir a segurança de pessoas e animais, o funcionamento adequado da instalação e a conservação dos bens. Sobre o tema, considere as afirmações a seguir.
I. A inspeção visual é destinada a verificar se os componentes que constituem a instalação fixa permanente estão conforme as normas aplicáveis.
II. A inspeção visual é destinada a verificar se os componentes que constituem a instalação fixa permanente foram corretamente selecionados e instalados de acordo com a norma.
III. A inspeção visual é destinada a verificar se os componentes que constituem a instalação fixa permanente não apresentam danos aparentes que possam comprometer seu funcionamento adequado e segurança.
IV. A inspeção visual é destinada a verificar se os ensaios atendem aos parâmetros esperados.
V. A inspeção visual deve preceder aos ensaios.
Assinale a alternativa CORRETA.
Provas
Provas
Caderno Container