Foram encontradas 1.219 questões.
Em máquinas de usinagem que utilizam comando CNC, a função G01 executa:
Provas
O ensaio de impacto é utilizado para determinar a:
Provas
A estricção e o alongamento de um material podem ser quantitativamente avaliados a partir do ensaio de:
Provas
O método de ensaio de dureza que utiliza penetrador piramidal de base quadrada para verificar as propriedades dos aços é o:
Provas
A fim de resolver o problema de exaustão em dois banheiros sem janelas em um apartamento, instalou-se um duto conforme ilustra a Figura 1. O duto interliga os banheiros com um vão de ventilação do prédio. Para evitar que o odor de um dos banheiros acabe passando para o outro, foram instaladas três ventoinhas (V1, V2 e V3) nas pontas do duto, de maneira que o ar seja forçado a circular nos sentidos indicados na Figura 1.

Deseja-se que as ventoinhas:
- sejam acionadas simultaneamente e de qualquer um dos banheiros;
- somente possam ser ligadas caso a lâmpada de um dos banheiros esteja acesa;
- sejam desligadas ao se apagar as lâmpadas de ambos os banheiros.
De acordo com o projetista da instalação elétrica, seriam necessários, em cada banheiro, dois interruptores (um para a lâmpada e outro para a ventoinha), conforme ilustra a figura 2, sendo um do tipo simples e outro do tipo duplo simples. O interruptor do tipo duplo simples consiste de duas chaves simples independentes, mas acionadas, simultaneamente, pela mesma tecla.

As ligações elétricas entre os pontos indicados pelas letras A, B, ..., O na Figura 2, que estão faltando para completar a instalação elétrica são:
Provas
Observe a figura abaixo.

A conexão transistorizada mostrada na figura é conhecida como:
Provas

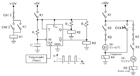
A figura ilustra o esquema elétrico projetado para um sistema de refrigeração de câmara frigorífica. O sistema utiliza um temporizador (timer) que foi programado para gerar pulsos a cada hora cheia, conforme ilustra o gráfico. As chaves Ch1 e Ch2 são do tipo sem retenção, enquanto a Ch3 é do tipo com retenção. Os símbolos S1 e S2 representam sensores de temperatura instalados em pontos específicos da câmara, cujos contatos permanecem fechados nas faixas de temperaturas indicadas no esquema. O flip-flop tem a saída do tipo coletor aberto (open colector).
As chaves contatoras K4 e K5 comandam os acionamentos do compressor e das resistências dos evaporadores, respectivamente.
Observe as seguintes condições: a chave Ch1 foi acionada às 17h05min. A chave Ch2 foi acionada por 10 segundos às 17h30min. Essas chaves não foram novamente acionadas até 21h.
Nessas condições, considere as seguintes afirmativas sobre o funcionamento do sistema no intervalo de tempo entre 17h05min e 21h:
I - sem que a chave Ch3 seja acionada, as resistências dos evaporadores somente poderão ser ligadas, no mínimo, 55 minutos após o horário em que foi acionada a chave Ch1;
II - o compressor poderá ser colocado em funcionamento de imediato em qualquer horário, acionando a chave Ch3, independente da temperatura medida por S1;
III - em condições normais de funcionamento, o compressor e as resistências dos evaporadores poderão permanecer em funcionamento simultaneamente;
IV - se a chave Ch3 for acionada às 17h55min e permanecer nesse estado até 18h10min, sendo então desligada e não mais acionada, as resistências dos evaporadores estarão habilitadas a entrar em funcionamento no intervalo de 18h10min até 19h, dependendo somente da temperatura medida pelo sensor S2.
As afirmativas corretas são apenas:
Provas

A figura ilustra o esquema elétrico projetado para um sistema de refrigeração de câmara frigorífica. O sistema utiliza um temporizador (timer) que foi programado para gerar pulsos a cada hora cheia, conforme ilustra o gráfico. As chaves Ch1 e Ch2 são do tipo sem retenção, enquanto a Ch3 é do tipo com retenção. Os símbolos S1 e S2 representam sensores de temperatura instalados em pontos específicos da câmara, cujos contatos permanecem fechados nas faixas de temperaturas indicadas no esquema. O flip-flop tem a saída do tipo coletor aberto (open colector).
As chaves contatoras K4 e K5 comandam os acionamentos do compressor e das resistências dos evaporadores, respectivamente.
Considere que a chave Ch2 tenha sido acionada às 07h 45min e que a chave Ch3 esteja na posição indicada no esquema.
Após alguns segundos, o(as):
Provas
Para se instalar uma luminária com lâmpadas fluorescentes, é necessário utilizar reatores para proporcionar a estabilização da corrente em um nível adequado às lâmpadas de descargas.
Considere as afirmativas a seguir sobre os tipos de reatores, no que se refere à necessidade do uso do starter para a ignição de lâmpadas fluorescentes.
I - Reatores convencionais: necessitam de starter para prover a ignição.
II - Reatores de Partida Rápida: necessitam de starter para prover a ignição.
III - Reatores eletrônicos: não necessitam de starter para prover a ignição.
A(s) afirmativa(s) correta(s) é(são) apenas:
Provas
A respeito dos esquemas de aterramento, considere as seguintes afirmativas:
I - os dispositivos de proteção diferencial residual (DR) podem ser empregados quando a instalação tem esquema de aterramento do tipo TN-C;
II - quando a instalação tem como esquema de aterramento o do tipo TN, é possível proteger o usuário ou o operador da instalação somente com o uso do disjuntor;
III - quando a instalação tem como esquema de aterramento o do tipo TT, é possível proteger o usuário ou o operador da instalação somente com o uso do disjuntor.
A(s) afirmativa(s) correta(s) é(são):
Provas
Caderno Container