Foram encontradas 1.104 questões.
Disciplina: TI - Desenvolvimento de Sistemas
Banca: CESPE / CEBRASPE
Orgão: TRE-ES

Considerando a figura acima, que apresenta um diagrama UML relacionado ao framework JUnit, julgue o item seguinte, referente aos conceitos de teste de software, especialmente relacionados ao JUnit.
No JUnit, o comando a seguir executa os casos de teste contidos na classe Pessoa.
org.junit.runner.JUnitCore.runClasses(new Pessoa());
Provas
Disciplina: TI - Desenvolvimento de Sistemas
Banca: CESPE / CEBRASPE
Orgão: TRE-ES

Considerando a figura acima, que foi obtida do documento de especificação da superestrutura da linguagem UML e que apresenta um diagrama de classes no qual estão representados conceitos da própria linguagem, julgue o item a seguir, relativo aos conceitos gerais da UML e aos diagramas suportados dessa linguagem.
Em um diagrama de sequência, estão representadas classes, que não são relacionadas por agregação e composição, entre outros tipos de relações presentes em diagramas de classe, mas relacionadas, diretamente, por meio de mensagens.
Provas
Disciplina: TI - Desenvolvimento de Sistemas
Banca: CESPE / CEBRASPE
Orgão: TRE-ES

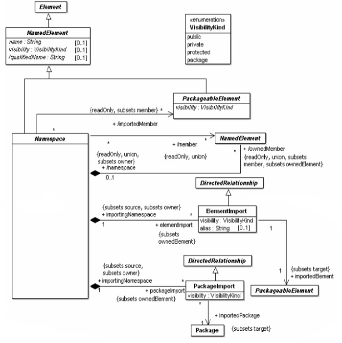
Considerando a figura acima, que foi obtida do documento de especificação da superestrutura da linguagem UML e que apresenta um diagrama de classes no qual estão representados conceitos da própria linguagem, julgue o item a seguir, relativo aos conceitos gerais da UML e aos diagramas suportados dessa linguagem.
Uma instância de Namespace, que é também uma instância de NamedElement, compõe-se de zero ou mais instâncias de NamedElement, entre outros.
Provas
Disciplina: TI - Desenvolvimento de Sistemas
Banca: CESPE / CEBRASPE
Orgão: TRE-ES

Considerando a figura acima, que foi obtida do documento de especificação da superestrutura da linguagem UML e que apresenta um diagrama de classes no qual estão representados conceitos da própria linguagem, julgue o item a seguir, relativo aos conceitos gerais da UML e aos diagramas suportados dessa linguagem.
A classe PackageImport possui um atributo, denominado visibility, que pode assumir unicamente os valores public, private, protected ou package.
Provas
Disciplina: TI - Desenvolvimento de Sistemas
Banca: CESPE / CEBRASPE
Orgão: TRE-ES

Considerando a figura acima, que foi obtida do documento de especificação da superestrutura da linguagem UML e que apresenta um diagrama de classes no qual estão representados conceitos da própria linguagem, julgue o item a seguir, relativo aos conceitos gerais da UML e aos diagramas suportados dessa linguagem.
Em um diagrama de estados, uma máquina de estados pode ser composta por diversas outras máquinas de estados, denominadas submáquinas. Cada submáquina pode estar relacionada às demais por meio de transições, e as submáquinas podem estar na mesma região ou em diferentes regiões da máquina de estado que as compõe.
Provas
Disciplina: TI - Desenvolvimento de Sistemas
Banca: CESPE / CEBRASPE
Orgão: TRE-ES
<pessoa> <nome> Fulano de Tal </nome>
<matricula>123456</matricula>
<cargo> Coordenador</cargo>
<departamento>
<sala> 1001</sala><ramal>1234</departamento>
</pessoa>
Considerando a estrutura XML acima, armazenada no arquivo Funcionario.xml, julgue o próximo item.Com essa estrutura, ao se abrir o arquivo Funcionario.xml em um navegador, será mostrado um erro de processamento de recurso.
Provas
Disciplina: TI - Desenvolvimento de Sistemas
Banca: CESPE / CEBRASPE
Orgão: TRE-ES
<pessoa> <nome> Fulano de Tal </nome>
<matricula>123456</matricula>
<cargo> Coordenador</cargo>
<departamento>
<sala> 1001</sala><ramal>1234</departamento>
</pessoa>
Considerando a estrutura XML acima, armazenada no arquivo Funcionario.xml, julgue o próximo item.
No prólogo de um arquivo XML, existe o atributo standalone, o qual, com valor padrão yes, é de escrita obrigatória, o que indica que o documento não pode ser analisado no lado servidor.
Provas
Disciplina: TI - Desenvolvimento de Sistemas
Banca: CESPE / CEBRASPE
Orgão: TRE-ES
Sabendo que, em contrapartida à tecnologia J2EE de livre acesso, o framework .NET é proprietário, julgue o item subsequente, relativos ao framework .NET.
A instrução string teste = 3.ToString(); é válida em .NET com o uso da linguagem C#, que irá compilar e executar sem erro.
Provas
Julgue o item que se segue, relativo a tabela-verdade e a operações lógicas.
Se !$ p \rightarrow q !$ é uma tautologia, então !$ p \Rightarrow q. !$
Provas
Julgue o item que se segue, relativo a tabela-verdade e a operações lógicas.
A regra de inferência Modus Ponens corresponde à implicação !$ (p \rightarrow q)^. q' \Rightarrow p'. !$
Provas
Caderno Container