Foram encontradas 464 questões.

Provas
Questão presente nas seguintes provas
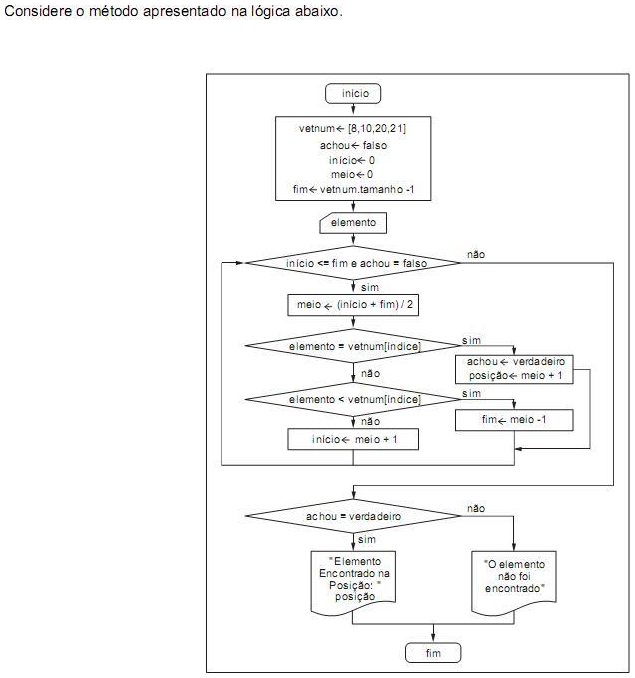
- Fundamentos de ProgramaçãoAlgoritmosAlgoritmos de Ordenação
- Fundamentos de ProgramaçãoEstruturas de DadosEstrutura de Dados: Vetor

Provas
Questão presente nas seguintes provas
Em GED ( Gerenciamento Eletrônico de Documentos ), a tecnologia, também conhecida como Gerenciamento Corporativo de Relatórios, que possibilita que os relatórios sejam gerados e gerenciados na forma digital, na qual também é possível efetuar anotações sobre estes relatórios sem afetar o documento original, é chamada de
Provas
Questão presente nas seguintes provas
909332
Ano: 2013
Disciplina: TI - Organização e Arquitetura dos Computadores
Banca: FCC
Orgão: TRT-12
Disciplina: TI - Organização e Arquitetura dos Computadores
Banca: FCC
Orgão: TRT-12
Provas:
- Memória e ArmazenamentoMemória Cache
- Memória e ArmazenamentoMemória RAM
- Memória e ArmazenamentoMemória ROM
A memória é uma área de armazenamento de acesso rápido usada para armazenar instruções e dados. Há vários tipos específicos de memória em um computador como os descritos abaixo:
I. um tipo ultra-rápido de memória que serve para armazenar os dados mais frequentemente usados pelo processador, conectada diretamente à CPU.
II. usada para armazenar temporariamente as informações que o computador está manipulando durante o processamento.
III. tipo de memória não volátil, com maior capacidade de armazenamento e de acesso mais lento; pode ser removível ou não.
IV. tipo de memória de armazenamento permanente usado pelo computador para dados importantes que não mudam.
V. espaço no disco rígido usado para armazenar temporariamente dados da memória principal, chaveando-os quando necessário.
As definições de memória I, II, III, IV e V são, correta e respectivamente, associadas aos tipos:
I. um tipo ultra-rápido de memória que serve para armazenar os dados mais frequentemente usados pelo processador, conectada diretamente à CPU.
II. usada para armazenar temporariamente as informações que o computador está manipulando durante o processamento.
III. tipo de memória não volátil, com maior capacidade de armazenamento e de acesso mais lento; pode ser removível ou não.
IV. tipo de memória de armazenamento permanente usado pelo computador para dados importantes que não mudam.
V. espaço no disco rígido usado para armazenar temporariamente dados da memória principal, chaveando-os quando necessário.
As definições de memória I, II, III, IV e V são, correta e respectivamente, associadas aos tipos:
Provas
Questão presente nas seguintes provas
909331
Ano: 2013
Disciplina: TI - Organização e Arquitetura dos Computadores
Banca: FCC
Orgão: TRT-12
Disciplina: TI - Organização e Arquitetura dos Computadores
Banca: FCC
Orgão: TRT-12
Provas:
O processador de um computador executa uma série de instruções de máquina que o instruem o que fazer.Sobre os processadores e seu funcionamento é INCORRETO afirmar que:
Provas
Questão presente nas seguintes provas
909330
Ano: 2013
Disciplina: TI - Organização e Arquitetura dos Computadores
Banca: FCC
Orgão: TRT-12
Disciplina: TI - Organização e Arquitetura dos Computadores
Banca: FCC
Orgão: TRT-12
Provas:

Provas
Questão presente nas seguintes provas
O método de avaliação de desempenho denominado Escalas Gráficas apresenta as seguintes desvantagens em sua aplicação:
Provas
Questão presente nas seguintes provas
A técnica de entrevista de seleção mais criticada pela sua baixa consistência devido ao fato de não se basear em um roteiro ou itinerário previamente estabelecido é a entrevista
Provas
Questão presente nas seguintes provas
Sobre a gestão de processos de mudança, é INCORRETO afirmar:
Provas
Questão presente nas seguintes provas
O coaching para o desenvolvimento parte do princípio de que o coachee, normalmente, precisa desenvolver
Provas
Questão presente nas seguintes provas
Cadernos
Caderno Container