Foram encontradas 50 questões.
A figura a seguir representa um amplificador de áudio, em que se observam os sinais de entrada e de saída, por meio de um osciloscópio.

Da figura, conclui-se que a frequência do sinal e o ganho são, respectivamente,
Provas
Os amplificadores de áudio podem ser divididos em classes, de acordo com algumas características do circuito amplificador, tais como método de operação, linearidade e eficiência. O amplificador de áudio cujo dispositivo de saída conduz sinal durante meio ciclo (180º) do sinal de entrada pertence à classe
Provas
A figura a seguir representa uma fonte regulada e serve para a questão.

O valor aproximado da tensão de saída Vo, do circuito mostrado, é:
Provas
A figura a seguir representa uma fonte regulada e serve para a questão.

A forma de onda que representa um ciclo da tensão no ponto A, mostrado na figura, é:
Provas
A figura a seguir mostra o diagrama de blocos simplificado, com algumas unidades básicas, de um microcontrolador de 8 bits com arquitetura CISC.

Considerando o diagrama mostrado, qual sequência de acionamento de blocos (pela unidade de controle) descreve uma operação em que o conteúdo de B é adicionado ao conteúdo de A e o resultado da operação é armazenado em A?
Provas
As flags de um microcontrolador são fundamentais em algumas instruções de tomada de decisão, tais como JC endereço e JNZ endereço, que analisam, respectivamente, as flags de carry e de zero. Analise a sequência a seguir, executada em um microcontrolador de 8 bits. Os valores iniciais de A e B são, respectivamente, C5H e 73H.
Sequência:
|
A \( \gets \) A+B |
|
| JC V1 | |
| A \( \gets \) A+15H | |
| V1: | A \( \gets \)A+C8H |
| JNZ FIM | |
| A \( \gets \) A+30H | |
| FIM: | MOSTRA CONTEÚDO DE A |
Qual é o conteúdo final de A?
Provas
As arquiteturas CISC (Computador com Conjunto Complexo de Instruções), RISC (Computador com Conjunto de Instruções Reduzido) e Híbrida (usa características de CISC e RISC) são as arquiteturas encontradas nos processadores atuais. Na arquitetura RISC,
Provas
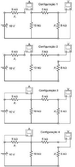
As figuras a seguir servem de base a questão. Elas representam o mesmo circuito elétrico, nos quais a diferença básica é a conexão do amperímetro, usado para medir a corrente em R1 e do voltímetro, usado para medir a tensão em R2. O amperímetro e o voltímetro são instrumentos de medição ideais.

Da configuração 4, infere-se que as leituras do amperímetro e do voltímetro são, respectivamente:
Provas
As figuras a seguir servem de base a questão. Elas representam o mesmo circuito elétrico, nos quais a diferença básica é a conexão do amperímetro, usado para medir a corrente em R1 e do voltímetro, usado para medir a tensão em R2. O amperímetro e o voltímetro são instrumentos de medição ideais.

A leitura das figuras evidencia que a configuração que apresenta a ligação correta do amperímetro e do voltímetro é a
Provas
O circuito da figura a seguir representa um flip-flop RS sincronizado com entradas R e S e saída \( Qe\overline{Q} \).

O valor da entrada (R, S), que resulta em uma saída \( (Q, \overline{Q})=(1,0) \), com sinal de clock alto, é:
Provas
Caderno Container