Foram encontradas 50 questões.
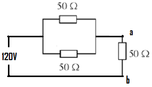
Considere o circuito elétrico mostrado na figura.

Um voltímetro de resistência interna !$ 500\Omega !$ é utilizado para medir a diferença de potencial entre os pontos a e b do circuito. A variação percentual do valor da corrente que circula na bateria devido à inserção do instrumento de medida é cerca de
Provas
Questão presente nas seguintes provas
O ingresso nos cargos do Plano de Carreira dos Cargos Técnico-Administrativos em Educação far-se-á mediante concurso público de provas ou de provas e títulos. Neste cenário, o desenvolvimento do servidor na carreira dar-se-á, exclusivamente, pela mudança de:
Provas
Questão presente nas seguintes provas
Assinale a alternativa em que as regras de pontuação e de ortografia foram empregadas corretamente no trecho abaixo. (Revista Você S/A, junho de 2012, p. 35. Trecho adaptado)
Provas
Questão presente nas seguintes provas
Uma mola foi submetida a um ensaio dinâmico para que lhe fosse determinada a constante elástica. O ensaio consistiu em fazer oscilar uma massa de 1,0kg na extremidade da mola de massa 100g pendurada verticalmente em relação ao piso do laboratório.
Pode-se demonstrar que o sistema massa-mola se comporta considerando-se a massa oscilante equivalente à massa suspensa somada a um terço da massa da mola. O período de oscilação do sistema foi de 0,80 segundos. Pode-se afirmar que a constante elástica da mola vale, aproximadamente,
Provas
Questão presente nas seguintes provas
Um tipo de aprelho para medir a viscosidade de um líquido é constituído por um cilindro articulado entre rolamentos quase sem atrito, de modo a girar coaxialmente dentro de um vaso também cilíndrico de raio R0. Coloca-se o líquido, cuja viscosidade (!$ \eta !$) se deseja medir,no espaço anelar entre os cilindros e, por meio de um sitema de pesos e roldanas, exerce-se um toque (!$ \tau !$) sobre o cilindro interno. Quando o peso é liberado,o cilindro interno (de raio R) gira acelerando momentaneamente, mas atinge logo uma velocidade angular constante (w), que se mantém enquanto o torque atua. Conhecido o torque, as dimensões do aparelho (R0, R e o comprimento efetivo L do cilindro interno) e a velocidade angular, pode-se calcular a viscosidade do líquido:
!$ \dfrac {\tau (R_0 - R)} {2\pi R^3_0L\omega} !$
(Adaptado de SEARS/ZEMANSKY. Física: Mecânica — Hidrodinâmica. Brasília: UnB, 1977.)
Considere que dois experimentos sejam realizados no mesmo viscosímetro e que o torque exercido sobre o cilindro interno também tenha se mantido o mesmo. No primeiro experimento o espaço anelar foi preenchido com água e no segundo com óleo de Rícino ambos os líquidos à temperatura ambiente. Nessas condições, a razão entre as velocidades angulares do cilindro interno para o caso da água (!$ \omega A !$) e para o caso do óleo (!$ \omega R !$) será:
Provas
Questão presente nas seguintes provas

A figura mostra o esquema de uma máquina que consta de duas polias instaladas na parte superior e inferior de uma torre de altura H e área da base A cheia de água (densidade r). Pelas polias estende-se um cabo sem fim que estão unidos com certo intervalo, por caixas leves vazias de massa M e volume V. Como se pode ver na figura, em cada intervalo de tempo que se considere, parte das caixas está submersa na água enquanto que outra parte encontra-se no ar. As caixas do lado direito ao emergirem sob a ação do empuxo E (Princípio de Arquimedes) obrigarão as polias a girarem. Ao mesmo tempo em que as caixas emergem, outras submergem do outro lado. As polias em rotação podem acionar geradores elétricos. Adotando-se a aceleração local da gravidade igual a g, o rendimento h dessa máquina vale;
Provas
Questão presente nas seguintes provas
Em um experimento, elétrons são emitidos de um cátodo aquecido e acelerados através de uma diferença de potencial V. O feixe de elétrons move-se num bulbo de vidro preenchido com um gás rarefeito. A colisão dos elétrons com os átomos do gás torna a trajetória do feixe visível através da luz que emitem. Um campo magnético uniforme B é estabelecido perpendicularmente à trajetória do feixe de elétrons por bobinas de Helmholtz de tal forma que o feixe de elétrons é observado descrevendo uma circunferência de raio R. Duas das medidas tomadas durante a realização do experimento estão mostradas na tabela:
| V (volts) |
(BR)2
(10-9 T2m2)
|
V (106 m/s) |
| 150 | 1,66 | 8 |
| 200 | 2,31 | 9 |
(Adaptado de Teacher's Guide to the PSSC Film.)
Considerando as medidas realizadas, o melhor resultado encontrado para a massa do elétron é:
Provas
Questão presente nas seguintes provas
Em 1965, Arno Penzias e Robert Wilson, anunciaram a detecção da hoje conhecida radiação cósmica de fundo. São microondas cujo valor máximo de intensidade ocorre para uma frequência em torno de 160 GHz. A intensidade da radiação é da ordem de 10-5J/ m3. Com essas informações, pode-se afirmar que as ordens de grandeza do comprimento de onda da radiação (!$ \lambda !$) e do valor da amplitude de seu campo magnético (Bmax) valem, respectivamente,
Provas
Questão presente nas seguintes provas
O circuito representado na FIGURA 1 é alimentado por uma fonte de tensão alternada. A bobina de indutância L e resistência elétrica desprezível está ligada em série a um resistor de resistência elétrica R e a um capacitor de capacitância C. Um osciloscópio é ligado de tal maneira a indicar a tensão VBD num canal Y1 e a tensão VAE em outro Y2. O sinal do canal que mede VBD é proporcional à corrente i que circula através do circuito RLC, como se conclui da Lei de Ohm. Suponha que um esquema da tela do osciloscópio seja o representado na FIGURA 2.

Para o estudo dos registros mostrados, considere que a sensibilidade horizontal é 0,5ms/Div, a sensibilidade vertical para os dois canais é de 2V/Div e que o valor de R é !$ 20\Omega !$.
Das informações fornecidas, conclui-se que a impedância Z do circuito RLC e a defasagem entre a tensão aplicada VAE e a corrente i, valem:
Provas
Questão presente nas seguintes provas
No início do século XIX, o físico francês Étienne Malus observou, através de um cristal de calcita, a luz refletida pelas janelas do Palácio de Luxemburgo e, surpreendentemente, verificou que uma das imagens desapareceu quando o cristal era girado o que pôde também constatar para a luz refletida na superfície da água e do vidro. A extinção da luz refletida ao atravessar o cristal de calcita consiste no fenômeno da polarização da luz e seria explicado convenientemente várias décadas mais tarde a partir das contribuições da teoria eletromagnética. Baseado nessas contribuições, a respeito das observações de Malus, é INCORRETO afirmar que o fenômeno da polarização da luz
Provas
Questão presente nas seguintes provas
Cadernos
Caderno Container