Magna Concursos

Foram encontradas 50 questões.

1266800 Ano: 2015
Disciplina: Contabilidade Pública
Banca: UFRN
Orgão: UFERSA
Provas:

A figura a seguir é formada por recortes de algumas Demonstrações Contábeis da Prefeitura de Valinhos, referentes ao ano de 2013. Utilize-a para responder às questões de número 36 a 40.

enunciado 1266800-1

O Quociente do Resultado Orçamentário é
 

Provas

Questão presente nas seguintes provas
1266799 Ano: 2015
Disciplina: Contabilidade Pública
Banca: UFRN
Orgão: UFERSA
Provas:

A figura a seguir é formada por recortes de algumas Demonstrações Contábeis da Prefeitura de Valinhos, referentes ao ano de 2013. Utilize-a para responder às questões de número 36 a 40.

enunciado 1266799-1

O Quociente Financeiro Real da Execução Orçamentária é, aproximadamente, de.
 

Provas

Questão presente nas seguintes provas
1266798 Ano: 2015
Disciplina: Contabilidade Pública
Banca: UFRN
Orgão: UFERSA
Provas:

A figura a seguir é formada por recortes de algumas Demonstrações Contábeis da Prefeitura de Valinhos, referentes ao ano de 2013. Utilize-a para responder às questões de número 36 a 40.

enunciado 1266798-1

O Quociente do Resultado das Variações Patrimoniais é
 

Provas

Questão presente nas seguintes provas
1266797 Ano: 2015
Disciplina: Contabilidade Geral
Banca: UFRN
Orgão: UFERSA
Provas:
O Comitê de Pronunciamentos Contábeis emitiu o pronunciamento que estabelece a Estrutura Conceitual Básica da Contabilidade (CPC 00), no qual estão definidas as características qualitativas da informação contábil-financeira útil. Essas características foram agrupadas em duas categorias: características fundamentais e características de melhoria. São exemplos de características qualitativas de melhoria:
 

Provas

Questão presente nas seguintes provas
1266796 Ano: 2015
Disciplina: Ética e Regulação Profissional
Banca: UFRN
Orgão: UFERSA
Provas:
O CEPC prevê que a transgressão de algum de seus preceitos constitui infração ética, sancionada, conforme a gravidade, com a aplicação das penalidades:
 

Provas

Questão presente nas seguintes provas
1266795 Ano: 2015
Disciplina: Ética e Regulação Profissional
Banca: UFRN
Orgão: UFERSA
Provas:
O Código de Ética Profissional do Contador (CEPC) tem por objetivo fixar a forma pela qual se devem conduzir os Profissionais da Contabilidade, quando no exercício profissional e nos assuntos relacionados à profissão e à classe. De acordo com o CEPC, a possibilidade de ficar impedido da realização de outros serviços deve ser levada em conta no momento de
 

Provas

Questão presente nas seguintes provas
1266794 Ano: 2015
Disciplina: Contabilidade Geral
Banca: UFRN
Orgão: UFERSA
Provas:
A partir da Resolução CFC nº 1.282/2010, os “Princípios Fundamentais de Contabilidade”, definidos na Resolução CFC nº 750/1993, passaram a denominar-se "Princípios de Contabilidade”. O Princípio do Registro pelo Valor Original passou a admitir que, uma vez integrados ao patrimônio, os componentes patrimoniais podem sofrer variações decorrentes de alguns fatores. Dois desses fatores são:
 

Provas

Questão presente nas seguintes provas
1266793 Ano: 2015
Disciplina: Contabilidade Pública
Banca: UFRN
Orgão: UFERSA
Provas:

A figura a seguir é formada por recortes de algumas Demonstrações Contábeis da Prefeitura de Valinhos, referentes ao ano de 2013. Utilize-a para responder às questões de número 36 a 40.

enunciado 1266793-1

O Quociente de Execução da Receita é
 

Provas

Questão presente nas seguintes provas
1266792 Ano: 2015
Disciplina: Contabilidade Pública
Banca: UFRN
Orgão: UFERSA
Provas:
Segundo recomendam as NBCASP, a Demonstração dos Fluxos de Caixa deve ser elaborada pelo método direto e evidenciar as movimentações ocorridas no caixa e em seus equivalentes. Essa demonstração deve evidenciar os fluxos:
 

Provas

Questão presente nas seguintes provas
1266791 Ano: 2015
Disciplina: Contabilidade Pública
Banca: UFRN
Orgão: UFERSA
Provas:

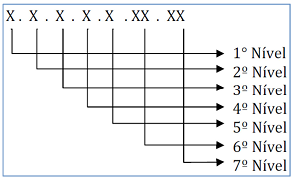
O PCASP está estruturado por níveis de desdobramento, classificados e codificados. Essa estrutura pode ser observada na figura ao lado, na qual o 4º Nível representa

enunciado 1266791-1

 

Provas

Questão presente nas seguintes provas