Foram encontradas 64 questões.
Considere uma carga puramente indutiva de 60mH alimentada por uma forma de onda !$ v !$(!$ t !$)=127 !$ C !$!$ o !$!$ s !$(120!$ \pi !$!$ t !$). Assinale a alternativa que apresenta o valor da potência absorvida reativa, em VAr.
Provas
Questão presente nas seguintes provas
Em um sistema trifásico de sequência negativa a 4 fios, tem-se:
!$ V_{AN} !$ = 220 |80° V
As impedâncias a carga conectadas em Y são:
Fase A: 11 |50° !$ Ω !$.
Fase B: 10 |65° !$ Ω !$.
Fase C: 11 |20° !$ Ω !$.
Com base nesses dados, é correto afirmar que:
Provas
Questão presente nas seguintes provas
Considere o circuito apresentado na figura abaixo. Dado o formato de onda na entrada !$ V_{IN} !$, assinale a alternativa que mostra o formato de onda na saída !$ V_{OUT} !$ da carga !$ R_L !$. Considere que a constante de tempo do circuito, envolvendo a carga, é muito maior do que o período da onda do oscilador.

Provas
Questão presente nas seguintes provas
Atualmente, existe um forte apelo pelo uso de iluminação baseada em lâmpadas de LED. Com respeito às características desse tipo de lâmpada, analise as proposições a seguir.
1) A lâmpada LED dispensa o uso de dispositivos auxiliares, como reatores e ignitores. Esses dispositivos auxiliares também consomem energia no seu funcionamento. Sua fabricação também não faz uso de gases nocivos, a exemplo de vapor de mercúrio ou vapor de sódio, o que constitui benefício ambiental.
2) Uma iluminação por LED resulta em baixa emissão de calor, o que representa uma perda por efeito Joule bastante reduzida, quando comparada a outras soluções de iluminação. Esse fato significa que a energia consumida pelo LED é revertida em iluminação, não em calor, representando eficiência energética. O baixo aquecimento do local onde está instalada a iluminação LED resulta também em economia no consumo do ar-condicionado desse ambiente, quando comparado a outro tipo de iluminação.
3) A intensidade luminosa de uma lâmpada fluorescente de 40W, por exemplo, da ordem de 2700 lm, pode ser obtida com uma lâmpada LED de potência bem inferior, representando uma maior eficiência em termos de lm/W.
4) O LED é um diodo emissor de luz, que funciona obedecendo ao princípio da eletroluminescência, ou emissão de luz em resposta à passagem da corrente elétrica, diferentemente da incandescência, que é o resultado da emissão de luz por causa da temperatura.
Estão corretas, apenas:
Provas
Questão presente nas seguintes provas
Entre os temas ensinados aos jovens brasileiros no ensino básico, estão, por exemplo, a fase inicial da colonização, a resistência dos quilombos à escravidão e a Inconfidência Mineira. Nessas aulas, porém, os alunos ouvem falar pouco ou nada da ativista de ascendência indígena Madalena Caramuru, que viveu no século XVI, da guerreira quilombola Dandara ou da inconfidente Hipólita Jacinta de Melo.
Na literatura, estudam romances de José de Alencar e de outros autores do Romantismo, mas não são informados da existência de Maria Firmina dos Reis, autora de “Úrsula”, um dos primeiros romances de autoria feminina do Brasil, primeiro de autoria negra e primeiro escrito ficcional de cunho abolicionista. Outras, como Anita Garibaldi, são mencionadas, mas quase sempre à sombra de seus companheiros homens.
O apagamento de brasileiras responsáveis por contribuições importantes se repete em diversas áreas de atuação. Em uma tentativa de reparar esse desconhecimento, o livro “Extraordinárias mulheres que revolucionaram o Brasil”, lançado pela Companhia das Letras na última semana de novembro, reúne a trajetória de 44 mulheres, com ilustração inédita de cada uma delas.
[...] Outras obras que têm o propósito de resgatar a biografia de mulheres cuja contribuição histórica é pouco difundida, ou mesmo desconhecida, foram publicadas em vários países. O contexto é a reivindicação de representatividade que tem sido pautada por feministas e profissionais das artes, da ciência, da tecnologia, entre outros campos.
“Extraordinárias Mulheres” é o primeiro dessa onda que se propõe a compilar os dados biográficos e os feitos de mulheres nascidas no Brasil ou “abrasileiradas” – que adotaram o país para viver, como é o caso da arquiteta Lina Bo Bardi e da missionária e ativista Dorothy Stang.
O projeto das jornalistas Duda Porto de Souza e Aryane Cararo é fruto de dois anos de pesquisa – um mergulho na vida de quase 300 mulheres, a partir das quais as autoras chegaram às 44 que estão no livro. Consultaram arquivos de jornais, livros, documentos e realizaram entrevistas.
Apesar da vocação educativa explícita, seu público-alvo transcende uma faixa etária específica, segundo as autoras.
“Espero que seja um passo inicial. Que sirva de inspiração para crianças, jovens e adultos irem atrás de outras brasileiras brilhantes. E que a gente possa contar uma história um pouco mais igualitária, justa, dando nomes e rostos a quem fez o país chegar até aqui”, disse Aryane Cararo.
“Que a gente possa contar a história de Anita, a mulher que enfrentou tropas imperiais no Brasil e lutou pela unificação da Itália. E não a Anita do Garibaldi. De Dandara, a mulher que não queria fechar o quilombo para novos escravos fugitivos, e não a mulher de Zumbi. De Dinalva, que quase ficou invisível na história da luta armada no Brasil na época da ditadura. De Marinalva, que está fazendo história agorinha mesmo”, complementa a autora.
O livro também conta com uma extensa linha do tempo que mostra conquistas de direitos obtidas pelas mulheres do século XVI até o presente, e traz informações que esclarecem como era ser mulher em determinadas épocas.
Disponível em: https://www.nexojornal.com.br/expresso/2017/11/24/O-livro-que-conta-a-história-do-Brasil-pela-trajetória-de-mulheres-extraordinárias. Acesso em 03/05/18. Adaptado.
Considerando diversos aspectos formais da nossa gramática, analise as proposições
1) Assim como em “extraordinárias”, também se grafam com “x” as palavras: “extender” e “explêndido”.
2) Assim como em “extraordiárias”, também devem receber acento gráfico as palavras “peremptório” e “moratória”.
3) No trecho: “O contexto é a reivindicação de representatividade que tem sido pautada por feministas e profissionais das artes, da ciência, da tecnologia, entre outros campos.”, as vírgulas são facultativas, já que são marcas estilísticas.
4) O termo “público-alvo” exemplifica casos em que o adjetivo (“alvo”) não se flexiona no plural. Assim, o plural desse termo é “públicos-alvo”.
Estão corretas:
Provas
Questão presente nas seguintes provas
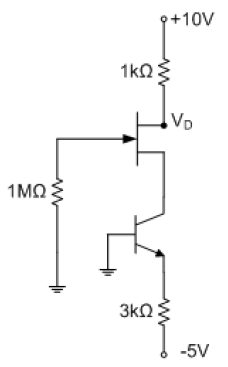
Para o circuito da figura abaixo, assinale a alternativa que indica o valor da tensão no dreno do transistor !$ V_D !$.

Provas
Questão presente nas seguintes provas
Entre os temas ensinados aos jovens brasileiros no ensino básico, estão, por exemplo, a fase inicial da colonização, a resistência dos quilombos à escravidão e a Inconfidência Mineira. Nessas aulas, porém, os alunos ouvem falar pouco ou nada da ativista de ascendência indígena Madalena Caramuru, que viveu no século XVI, da guerreira quilombola Dandara ou da inconfidente Hipólita Jacinta de Melo.
Na literatura, estudam romances de José de Alencar e de outros autores do Romantismo, mas não são informados da existência de Maria Firmina dos Reis, autora de “Úrsula”, um dos primeiros romances de autoria feminina do Brasil, primeiro de autoria negra e primeiro escrito ficcional de cunho abolicionista. Outras, como Anita Garibaldi, são mencionadas, mas quase sempre à sombra de seus companheiros homens.
O apagamento de brasileiras responsáveis por contribuições importantes se repete em diversas áreas de atuação. Em uma tentativa de reparar esse desconhecimento, o livro “Extraordinárias mulheres que revolucionaram o Brasil”, lançado pela Companhia das Letras na última semana de novembro, reúne a trajetória de 44 mulheres, com ilustração inédita de cada uma delas.
[...] Outras obras que têm o propósito de resgatar a biografia de mulheres cuja contribuição histórica é pouco difundida, ou mesmo desconhecida, foram publicadas em vários países. O contexto é a reivindicação de representatividade que tem sido pautada por feministas e profissionais das artes, da ciência, da tecnologia, entre outros campos.
“Extraordinárias Mulheres” é o primeiro dessa onda que se propõe a compilar os dados biográficos e os feitos de mulheres nascidas no Brasil ou “abrasileiradas” – que adotaram o país para viver, como é o caso da arquiteta Lina Bo Bardi e da missionária e ativista Dorothy Stang.
O projeto das jornalistas Duda Porto de Souza e Aryane Cararo é fruto de dois anos de pesquisa – um mergulho na vida de quase 300 mulheres, a partir das quais as autoras chegaram às 44 que estão no livro. Consultaram arquivos de jornais, livros, documentos e realizaram entrevistas.
Apesar da vocação educativa explícita, seu público-alvo transcende uma faixa etária específica, segundo as autoras.
“Espero que seja um passo inicial. Que sirva de inspiração para crianças, jovens e adultos irem atrás de outras brasileiras brilhantes. E que a gente possa contar uma história um pouco mais igualitária, justa, dando nomes e rostos a quem fez o país chegar até aqui”, disse Aryane Cararo.
“Que a gente possa contar a história de Anita, a mulher que enfrentou tropas imperiais no Brasil e lutou pela unificação da Itália. E não a Anita do Garibaldi. De Dandara, a mulher que não queria fechar o quilombo para novos escravos fugitivos, e não a mulher de Zumbi. De Dinalva, que quase ficou invisível na história da luta armada no Brasil na época da ditadura. De Marinalva, que está fazendo história agorinha mesmo”, complementa a autora.
O livro também conta com uma extensa linha do tempo que mostra conquistas de direitos obtidas pelas mulheres do século XVI até o presente, e traz informações que esclarecem como era ser mulher em determinadas épocas.
Disponível em: https://www.nexojornal.com.br/expresso/2017/11/24/O-livro-que-conta-a-história-do-Brasil-pela-trajetória-de-mulheres-extraordinárias. Acesso em 03/05/18. Adaptado.
Analise as informações que se apresentam abaixo.
1) Na educação escolar brasileira, não se costuma enfatizar a contribuição de mulheres que se destacaram em várias áreas.
2) Diversos profissionais, de várias áreas do saber, têm-se engajado na luta por mais representatividade das mulheres.
3) A obra “Extraordinárias mulheres” representa um esforço de pesquisa aprofundada, que envolveu, inclusive, a análise de documentos antigos.
4) Como as autoras da obra “Extraordinárias mulheres” pretendem denunciar os maus-tratos sofridos pelas mulheres, ao longo da História, a obra tem como público-alvo os adultos, de ambos os sexos.
Estão em consonância com as informações do Texto:
Provas
Questão presente nas seguintes provas

Para compreendermos o Texto, temos que perceber que o trecho final (“A vida vai exigir de nós equilíbrio, esforço, graça e encanto.”) é:
Provas
Questão presente nas seguintes provas
Entre os temas ensinados aos jovens brasileiros no ensino básico, estão, por exemplo, a fase inicial da colonização, a resistência dos quilombos à escravidão e a Inconfidência Mineira. Nessas aulas, porém, os alunos ouvem falar pouco ou nada da ativista de ascendência indígena Madalena Caramuru, que viveu no século XVI, da guerreira quilombola Dandara ou da inconfidente Hipólita Jacinta de Melo.
Na literatura, estudam romances de José de Alencar e de outros autores do Romantismo, mas não são informados da existência de Maria Firmina dos Reis, autora de “Úrsula”, um dos primeiros romances de autoria feminina do Brasil, primeiro de autoria negra e primeiro escrito ficcional de cunho abolicionista. Outras, como Anita Garibaldi, são mencionadas, mas quase sempre à sombra de seus companheiros homens.
O apagamento de brasileiras responsáveis por contribuições importantes se repete em diversas áreas de atuação. Em uma tentativa de reparar esse desconhecimento, o livro “Extraordinárias mulheres que revolucionaram o Brasil”, lançado pela Companhia das Letras na última semana de novembro, reúne a trajetória de 44 mulheres, com ilustração inédita de cada uma delas.
[...] Outras obras que têm o propósito de resgatar a biografia de mulheres cuja contribuição histórica é pouco difundida, ou mesmo desconhecida, foram publicadas em vários países. O contexto é a reivindicação de representatividade que tem sido pautada por feministas e profissionais das artes, da ciência, da tecnologia, entre outros campos.
“Extraordinárias Mulheres” é o primeiro dessa onda que se propõe a compilar os dados biográficos e os feitos de mulheres nascidas no Brasil ou “abrasileiradas” – que adotaram o país para viver, como é o caso da arquiteta Lina Bo Bardi e da missionária e ativista Dorothy Stang.
O projeto das jornalistas Duda Porto de Souza e Aryane Cararo é fruto de dois anos de pesquisa – um mergulho na vida de quase 300 mulheres, a partir das quais as autoras chegaram às 44 que estão no livro. Consultaram arquivos de jornais, livros, documentos e realizaram entrevistas.
Apesar da vocação educativa explícita, seu público-alvo transcende uma faixa etária específica, segundo as autoras.
“Espero que seja um passo inicial. Que sirva de inspiração para crianças, jovens e adultos irem atrás de outras brasileiras brilhantes. E que a gente possa contar uma história um pouco mais igualitária, justa, dando nomes e rostos a quem fez o país chegar até aqui”, disse Aryane Cararo.
“Que a gente possa contar a história de Anita, a mulher que enfrentou tropas imperiais no Brasil e lutou pela unificação da Itália. E não a Anita do Garibaldi. De Dandara, a mulher que não queria fechar o quilombo para novos escravos fugitivos, e não a mulher de Zumbi. De Dinalva, que quase ficou invisível na história da luta armada no Brasil na época da ditadura. De Marinalva, que está fazendo história agorinha mesmo”, complementa a autora.
O livro também conta com uma extensa linha do tempo que mostra conquistas de direitos obtidas pelas mulheres do século XVI até o presente, e traz informações que esclarecem como era ser mulher em determinadas épocas.
Disponível em: https://www.nexojornal.com.br/expresso/2017/11/24/O-livro-que-conta-a-história-do-Brasil-pela-trajetória-de-mulheres-extraordinárias. Acesso em 03/05/18. Adaptado.
Analise as relações de sentido apresentadas a seguir.
1) O trecho: “um dos primeiros romances de autoria feminina” significa “um dos primeiros romances escritos por uma mulher”.
2) O trecho: “O apagamento de brasileiras responsáveis por contribuições importantes se repete em diversas áreas” é o mesmo que “O apagamento de brasileiras responsáveis por contribuições importantes recorre em várias áreas”.
3) São equivalentes semanticamente os seguintes trechos: “Outras obras que têm o propósito de resgatar a biografia de mulheres” e “Outras obras que têm a finalidade de recuperar a biografia de mulheres”.
4) A expressão destacada no trecho: “Entraram para a seleção as que representaram um marco, um divisor de águas em suas respectivas áreas” corresponde semanticamente a “empecilho”, “óbice”.
Estão corretas:
Provas
Questão presente nas seguintes provas
Dado o circuito apresentado abaixo, assinale a alternativa que indica o valor da tensão no coletor !$ V_C !$.

Provas
Questão presente nas seguintes provas
Cadernos
Caderno Container