Foram encontradas 443 questões.
Com relação aos parâmetros que permitam a adaptação das condições de trabalho às características psicofisiológicas dos trabalhadores, de modo a proporcionar um máximo de conforto, segurança e desempenho eficiente, é CORRETO afirmar que:
Provas
Questão presente nas seguintes provas
Assinale a alternativa que preenche CORRETAMENTE a lacuna.
Em relação às temperaturas extremas, _____________ é o processo de troca de calor que acontece entre os sólidos (propagação de partícula para partícula).
Provas
Questão presente nas seguintes provas
Pré-escolar de 2 anos de idade é internado para investigação hematológica de palidez cutâneomucosa. Hemograma: hematócrito = 19%, hemoglobina = 7 g/dl, leucócitos = 8.000/mm3, plaquetas = 325.000/mm3, reticulócitos = 8%, VCM = 70m3, CHCM = 27%, Hematoscopia: anisopoiquilocitose, policromatofilia, hemácias em alvo e alguns esferócitos.
Assinale a alternativa que apresenta a conduta CORRETA a ser adotada.
Provas
Questão presente nas seguintes provas
Em relação à fisiologia, ao comportamento, ao manejo e ao bem-estar de aves de corte e de postura, identifique se são verdadeiras (V) ou falsas (F) as afirmativas abaixo.
( ) Nas aves de raças de postura o tamanho e densidade das glândulas sudoríparas, ou seja, a quantidade/unidade de área de tecido é menor do que nas raças de corte, o que explica a maior necessidade de banho de areia nas primeiras, para efetuar uma efetiva troca calórica com o ambiente.
( ) Em comparação com animais de menor porte, animais de grande porte têm relativamente menor superfície corporal, o que os torna menos eficientes na perda de temperatura corporal para o ambiente externo e, portanto, menos adaptados a climas quentes.
( ) Em comparação com galinhas de linhagens caipiras, as galinhas poedeiras de linhagens modernas, selecionadas para postura em sistemas confinados, ciscam menos quando lhes é dada igual oportunidade.
( ) O aumento do crescimento obtido em frangos de corte através da seleção genética foi acompanhado de aumentos na eficiência alimentar e no consumo voluntário de alimentos dessas aves.
( ) Variáveis ambientais como qualidade do ar, temperatura e umidade relativa do ar e qualidade dos tratamentos influenciam aspectos do bem-estar animal como comportamento, fisiologia, índices de mortalidade, saúde dos membros e escores utilizados para avaliar a capacidade de locomoção.
Assinale a alternativa que apresenta a sequência CORRETA, de cima para baixo.
Provas
Questão presente nas seguintes provas
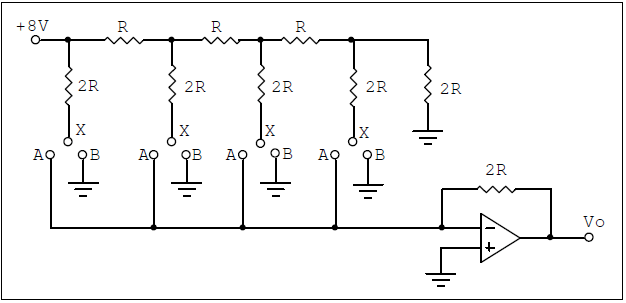
Observe o conversor digital-analógico R-2R apresentado na figura abaixo, assumindo um amplificador operacional ideal e uma palavra digital de quatro bits 1010 onde o dígito mais à esquerda é o mais significativo e o mais à direita é o menos significativo, no qual “1” (um) significa que o respectivo terminal X está ligado na posição A e “0” (zero) na posição B.

Assinale a alternativa que completa CORRETAMENTE a afirmativa abaixo.
A tensão de saída V0 é...
Provas
Questão presente nas seguintes provas
Com base nos dados abaixo:

Assinale a alternativa CORRETA.
Provas
Questão presente nas seguintes provas
Sobre a sintaxe das línguas de sinais, é CORRETO afirmar que:
Provas
Questão presente nas seguintes provas
Para o funcionamento do processo produtivo, muitas empresas possuem caldeiras e/ou vasos de pressão instalados. Com base na Norma Regulamentadora (NR) 13, é CORRETO afirmar que:
Provas
Questão presente nas seguintes provas
Em Era dos Extremos: o breve século XX, 1914-1991, considerada uma importante obra de referência para o estudo do século XX, o historiador Eric Hobsbawm divide a história do referido século em três grandes “eras”.
Com relação ao assunto, assinale a alternativa CORRETA.
Provas
Questão presente nas seguintes provas
Com relação ao comportamento dos animais, identifique se são verdadeiras (V) ou falsas (F) as afirmativas abaixo.
( ) Comportamentos inatos são geneticamente herdados e fazem parte do padrão comportamental das 97 espécies animais consideradas domesticadas. A impossibilidade de manifestar esses comportamentos pode resultar em elevadas frequências de comportamentos anormais e estereotipados.
( ) Comportamentos inatos, como os que ocorrem em animais silvestres, aparecem com menor frequência em animais domesticados que sofreram seleção genética para adaptação aos meios de criação modernos.
( ) Comportamentos estereotipados são comportamentos repetitivos, sem função, tipicamente manifestados em alta frequência por animais criados em cativeiro.
( ) Embora na natureza as aves tenham o hábito de se empoleirar, em frangos criados em sistemas comerciais esse comportamento é dispensável, já que não existe a presença de predadores e a inserção de poleiros nas instalações pode diminuir o consumo de ração, prejudicando o desempenho, além de dificultar a limpeza e outros manejos.
Assinale a alternativa que apresenta a sequência CORRETA, de cima para baixo.
Provas
Questão presente nas seguintes provas
Cadernos
Caderno Container