Foram encontradas 60 questões.
Analise o circuito a seguir e assinale a alternativa que complete corretamente a sentença.

O circuito acima pode ser descrito como um . Nesse caso, a saída é dada por um número em binário, composto de um conjunto de bits: X4 X3 X2 X1 X0 (X0 é o menos significativo). A saída G corresponde ao bit e a saída E corresponde ao bit .
Provas
Analise as seguintes afirmações em relação aos CLPs:
I. Os CLPs podem possuir uma bateria interna para, dentre outras funções, manter o relógio interno e dados armazenados em RAM.
II. Quando possuem bateria, os CLPs não necessitam de alimentação externa para a operação.
III. A lógica ladder é uma representação visual de um conjunto de funções lógicas.
IV. São exemplos de elementos encontrados em entradas digitais: botoeiras, termostatos e chaves de fim de curso.
V. São exemplos de saídas analógicas: motores CC, solenóides e inversores de frequência.
Assinale a alternativa que indica apenas as afirmações corretas.
Provas
O CLP é um dos equipamentos mais populares em projeto de automação industrial. Quando é utilizado SFC (evolução do GRAFCET) na programação, os seguintes elementos são encontrados:
Provas
Na seguinte figura, o circuito é energizado e o botão pressionado três vezes. Considere que o flip-flop é ativado na borda de subida. O estado dos leds b2, b1 e b0 será, respectivamente:

Provas
Observe a seguinte figura. O clock possui frequência de 2 Hz e é acionado conforme os passos seguintes:
1. O botão B2 é acionado por 1 s;
2. O botão B2 é liberado, e aguarda-se 1 s para a próxima operação;
3. O botão B1 é acionado por 1 s;
4. O botão B1 é liberado.

Considere que o clock está em “0” no momento da liberação de B1 e se torna “1” 0,01 s após a liberação de B1. Considere que os 8 LEDs de saída, representados por círculos pretos (0 a 7), formam um byte, sendo o bit menos significativo o LED “0”, seguido pelo bit “1”, até o bit mais significativo, o bit “7”.
Sejam:
• N1 o número mostrado após o passo 1.
• N2 o número mostrado 2,3 s após o passo 4.
A soma N1 + N2, na representação decimal, vale:
Provas
As montagens inversora e não-inversora são configurações padrão no uso de amplificadores operacionais. Analise as seguintes afirmações:
I. Na configuração não-inversora, o valor mínimo da tensão de saída será o valor do sinal de tensão de entrada.
II. Na configuração inversora, a componente DC do sinal de saída será proporcional à componente DC do sinal de entrada. 15
III. Em ambas as configurações, se o resistor de entrada for muito baixo, o sinal de saída atingirá seu valor máximo.
IV. Em ambas as configurações, um aumento linear da tensão de entrada gera uma variação linear da tensão de saída.
V. Na configuração não-inversora, se a resistência de entrada apresentar valor muito alto e a resistência de realimentação valor muito baixo, obtém-se um circuito que pode ser usado para casar impedâncias.
Assinale a alternativa que possui apenas afirmações corretas.
Provas
Com base no seguinte circuito, analise as afirmações que seguem, considerando apenas sinais DC.

I. Se for colocado um termistor PTC substituindo R3, um aumento de temperatura irá gerar um aumento de tensão no gate do transistor.
II. A corrente ID pode ser significativamente maior que a corrente IS.
III. Um aumento na resistência RS aumenta a tensão no gate do transistor.
IV. A corrente de dreno é dada pela equação de Shockley.
V. Caso seja colocado um voltímetro entre os pontos G (terminal positivo) e S (terminal negativo), o valor lido será negativo e relacionado com o valor de RS.
São corretas as afirmações:
Provas
No seguinte circuito, o resistor RC representa uma carga resistiva. Sendo assim, analise as afirmações:

I. Essa configuração é denominada seguidor de emissor e é usada para amplificar sinais de baixa tensão (por exemplo, aqueles captados por antenas).
II. Essa configuração pode ser usada na elaboração de fontes de corrente.
III. Em razão da junção P-N entre a base e o emissor do transistor, o resistor conectado ao emissor do transistor será sempre submetido a uma tensão de 0,7 V. IV. Essa configuração é conhecida por ter um ganho de tensão próximo a 1.
V. Essa configuração é especialmente interessante para tratar sinais de alta frequência, pois apresenta baixa capacitância de saída. Por outro lado, não é interessante para sinais de baixa frequência.
Assinale a alternativa que contém apenas afirmações corretas.
Provas
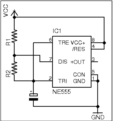
Deseja-se alimentar o driver de um motor DC por PWM usando o sinal do pino 3, identificado na figura a seguir.

A esse respeito, são escritas as seguintes afirmações:
I. A relação entre o tempo em que a saída permanece no nível alto e o tempo em que a saída permanece no nível baixo cresce com o aumento do valor do capacitor.
II. A relação entre o tempo em que a saída permanece no nível alto e o tempo em que a saída permanece no nível baixo não se altera com o aumento do valor do capacitor.
III. Supondo que o driver apenas aumente a potência do sinal enviado ao motor, não alterando os níveis de tensão, é correto dizer que, se aumentarmos o valor de R2, o torque do motor aumentará.
IV. Supondo que o driver apenas aumente a potência do sinal enviado ao motor, não alterando os níveis de tensão, é correto dizer que, se aumentarmos o valor de R1, o torque do motor aumentará.
V. Supondo que o driver apenas aumente a potência do sinal enviado ao motor, não alterando os níveis de tensão, é correto dizer que, se aumentarmos o valor de C, o torque do motor aumentará.
São corretas as afirmações:
Provas
A inclinação da cobertura de um telhado deve ser definida durante a fase de projeto de uma obra, pois previne o acúmulo de água da chuva sobre o telhado. A inclinação pode ser expressa por meio de um ângulo (∝). A figura abaixo ilustra esta situação,
onde:
∝ é a inclinação do telhado
h é a altura do telhado
B é a medida da base do telhado

Considerando !$ \sqrt{3} \cong 1,7 !$ e sabendo que a inclinação do telhado deve ser de 30 graus (30º) e sua base deve ter 6 metros de comprimento, a altura do telhado será aproximadamente igual a:
Provas
Caderno Container