Foram encontradas 50 questões.
Um motor de indução trifásico, de 6 polos, 60Hz, tensão de alimentação 380 V de linha, conectado em Y, opera em potência nominal e drena da rede elétrica uma potência ativa de 10 kW, com fator de potência 0,8. Considerando que o rendimento do motor é 0,9 e que ele opera com um escorregamento percentual de 10%, o torque no eixo do motor é
Provas
A figura representa a curva de carga média mensal de uma instalação elétrica consumidora cuja carga total instalada é de 150 kW.
Curva de carga média mensal de
uma instalação consumidora

Analisando-se a curva fornecida, é INCORRETO afirmar que
Provas
O projeto de sistemas de aterramento envolve diversas considerações, dentre as quais está a realização do levantamento das características elétricas do solo. Isso permite a obtenção da resistividade do solo, levando ao modelo estratificado, fundamental ao projeto do sistema de conexão à terra, tanto por eletrodos quanto por malhas de aterramento. O método mais usual de aquisição de dados para esse levantamento é o Método deWenner.
Quanto aos procedimentos para a aplicação do Método de Wenner, é correto afirmar:
Provas
Considerando o acionamento de máquinas elétricas, assinale V (verdadeiro) ou F (falso) em cada afirmativa.
( ) A principal função da chave de partida estrelatriângulo é limitar a corrente de partida pela aplicação momentânea de uma tensão reduzida ao motor.
( ) A principal função de um sistema chamado soft starter é controlar a velocidade de um motor elétrico.
( ) A principal função de um inversor de frequência é aumentar o torque de partida de um motor, não sendo possível controlar sua velocidade.
A sequência correta é
Provas
Para responder a questão, leia o texto a seguir.
Futuro: pacientes serão 'médicos deles mesmos', aponta neurologista
Entenda como a medicina está evoluindo em tecnologia e tratamentos

Com avanços das tecnologias voltadas à medicina,
expectativa de vida pode chegar a mais de 150 anos
Qual é o limite da longevidade humana? Para alguns futuristas e entusiastas, a primeira pessoa que viverá até os 150 anos já nasceu. Outros vão ainda mais longe nas previsões: Ray Kurzweil, o cientista e autor do livro "A Singularidade está próxima" (ainda sem tradução para o português), prevê que a expansão exponencial de novas soluções elevará a expectativa de vida de maneira radical, chegando a mil anos.
Um dos principais fatores que aponta esta transformação na relação com a vida é a medicina de precisão. Diferentemente do enfoque dado atualmente, em que a doença está no centro da questão, essa outra linha visa aumentar a saúde e o bem-estar do paciente. A prática começa com a observação da constituição genética, entendendo que cada indivíduo é único e, portanto, responde de maneira diferente aos tratamentos.
— A medicina tradicional é reativa. Espera a doença para poder agir. Já a medicina do futuro é proativa. É a medicina dos cinco "Ps": preventiva, preditiva, proativa, personalizada e parceira, explica Pedro Schestatsky, professor de neurologia da UFRGS e especialista em medicina de precisão.
Com isso, a relação médico-paciente também mudará, opina Schestatsky. Com acesso às muitas informações sobre o seu corpo, cada um poderá tomar decisões e diagnosticar sintomas. O médico reforça que não haverá uma substituição do profissional da saúde, mas uma mudança de comportamento:
— A tecnologia não vai substituir o médico e, sim, empoderá-lo. Assim como o paciente, que passa a ser médico dele mesmo. A tecnologia vai resolver as limitações da medicina, que hoje cresce de maneira linear. O médico se tornará um parceiro mais do que uma autoridade.
Fonte: Jornal Zero Hora, Informe Comercial, edição de 07/04/18, p.7. (Adaptado)
No texto, no segundo parágrafo, reúnem-se, coesa e coerentemente, duas ideias: a de que cada indivíduo é único e a de que cada indivíduo responde aos tratamentos de maneira diferente, evidenciando-se linguisticamente a seguinte dinâmica: a segunda ideia mantém com a primeira uma relação lógica de
Provas
Observe o circuito elétrico da figura a seguir.

Sobre o circuito acima, considere as afirmativas a seguir.
I→A corrente que passa através do resistor de 1 kΩ é2A.
II→A tensão sobre o resistor de 0,5 kΩ é 500 V.
III → A potência dissipada pelo resistor de 2 kΩ é 8 kW.
Está(ão) correta(s)
Provas
Para responder a questão, leia o texto a seguir.
Futuro: pacientes serão 'médicos deles mesmos', aponta neurologista
Entenda como a medicina está evoluindo em tecnologia e tratamentos

Com avanços das tecnologias voltadas à medicina,
expectativa de vida pode chegar a mais de 150 anos
Qual é o limite da longevidade humana? Para alguns futuristas e entusiastas, a primeira pessoa que viverá até os 150 anos já nasceu. Outros vão ainda mais longe nas previsões: Ray Kurzweil, o cientista e autor do livro "A Singularidade está próxima" (ainda sem tradução para o português), prevê que a expansão exponencial de novas soluções elevará a expectativa de vida de maneira radical, chegando a mil anos.
Um dos principais fatores que aponta esta transformação na relação com a vida é a medicina de precisão. Diferentemente do enfoque dado atualmente, em que a doença está no centro da questão, essa outra linha visa aumentar a saúde e o bem-estar do paciente. A prática começa com a observação da constituição genética, entendendo que cada indivíduo é único e, portanto, responde de maneira diferente aos tratamentos.
— A medicina tradicional é reativa. Espera a doença para poder agir. Já a medicina do futuro é proativa. É a medicina dos cinco "Ps": preventiva, preditiva, proativa, personalizada e parceira, explica Pedro Schestatsky, professor de neurologia da UFRGS e especialista em medicina de precisão.
Com isso, a relação médico-paciente também mudará, opina Schestatsky. Com acesso às muitas informações sobre o seu corpo, cada um poderá tomar decisões e diagnosticar sintomas. O médico reforça que não haverá uma substituição do profissional da saúde, mas uma mudança de comportamento:
— A tecnologia não vai substituir o médico e, sim, empoderá-lo. Assim como o paciente, que passa a ser médico dele mesmo. A tecnologia vai resolver as limitações da medicina, que hoje cresce de maneira linear. O médico se tornará um parceiro mais do que uma autoridade.
Fonte: Jornal Zero Hora, Informe Comercial, edição de 07/04/18, p.7. (Adaptado)
Para responder a questão, considere o fragmento em destaque.
— A tecnologia não vai substituir o médico e, sim, empoderá-lo. Assim como o paciente, que passa a ser médico dele mesmo. A tecnologia vai resolver as limitações da medicina, que hoje cresce de maneira linear.
Considere que o fragmento seja reescrito colocando- se as palavras sublinhadas no plural. Com essa alteração, além desses dois substantivos, quantas palavras deverão ser pluralizadas também?
Provas
Um capacitor de placas paralelas possui área das placas A, distância de separação entre as placas d e dielétrico entre as placas com permissividade elétrica !$ ε !$, resultando em uma capacitância C. A capacitância de um capacitor de placas paralelas com mesma área das placas A, porém com distância de separação entre as placas !$ \large{d \over 2} !$ e dielétrico entre as placas compermissividade elétrica 2!$ ε !$, é
Provas
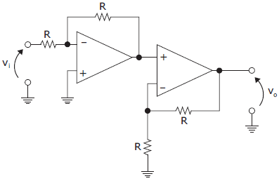
Considere o circuito eletrônico com amplificadores operacionais ideais e resistores da figura a seguir.

A relação !$ \large{V_o \over V_i} !$, que é chamada de ganho do amplificador, é
Provas
Transformadores rebaixadores de tensão são largamente utilizados em linhas de distribuição para reduzir o nível de tensão para as unidades consumidoras. Uma configuração típica de transformador utilizada na distribuição de energia elétrica no Brasil é mostrada na figura a seguir.

Com base na figura, assinale V (verdadeiro) ou F (falso) em cada afirmativa.
( ) Se a tensão eficaz de linha do lado de média tensão é 13,8 kV, então a tensão eficaz de fase é de !$ \large{13,8 \over \sqrt3} !$ kV.
( ) Se a tensão eficaz de linha do lado de média tensão é 13,8 kV, então a tensão média de fase é de !$ \large{13,8 \over \sqrt6} !$ kV.
( ) Se a tensão eficaz de fase do lado de baixa tensão é 220 V, então a tensão eficaz de linha é de !$ \sqrt3 \cdot 220 !$ V.
( ) Se a tensão eficaz de fase do lado de baixa tensão é 220 V e conectarmos uma carga monofásica entre duas fases, então a tensão de pico sobre a carga monofásica é de !$ \sqrt6 \cdot 220 !$ V.
A sequência correta é
Provas
Caderno Container