Foram encontradas 60 questões.
O circuito a seguir deverá ser utilizado para responder à questão abaixo. Ele implementa um filtro passa-baixas de primeira ordem com um amplificador operacional ideal, alimentado com tensões de +12V e – 12V.

O ganho do circuito é
Provas
O circuito a seguir deverá ser utilizado para responder à questão abaixo. Ele implementa um filtro passa-baixas de primeira ordem com um amplificador operacional ideal, alimentado com tensões de +12V e – 12V.

A frequência de corte do filtro é, em kHz, igual a
Provas
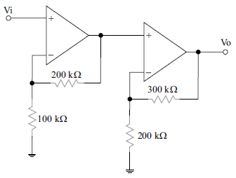
O circuito a seguir apresenta uma associação de dois amplificadores operacionais ideais, alimentados com tensões de +12V e – 12V.

Supondo-se que Vi = 0,5 V, a tensão Vo
Provas
Em um transistor FET, considere que !$ V_p !$ é a tensão de pinch-off, !$ I_{DS} !$ a corrente de saturação do dreno e !$ I_{DSS} !$ essa mesma corrente com o gate curto-circuitado à fonte !$ (V_{GS} = 0) !$. Nessas condições, o valor de !$ I_{DS} !$ é calculado por
Provas
Considere o seguinte circuito elétrico, com um amplificador operacional:

A expressão que descreve o funcionamento desse circuito é
Provas
Em um amplificador na configuração emissor comum,
Provas
Considere o seguinte circuito elétrico:

Ele é conhecido como circuito
Provas
Em um circuito elétrico com corrente alternada, a potência ativa é dependente de uma relação entre a tensão e corrente alternadas. Considere, hipoteticamente, um circuito com componentes puramente resistivo, capacitivo e indutivo. Caso os componentes resistivo e indutivos sejam eliminados, é correto afirmar que a potência ativa no circuito será
Provas
Observe o seguinte circuito elétrico.

Sabendo-se que a potência dissipada na resistência é 5W, caso a resistência seja trocada por uma de valor !$ 10 \ \Omega !$, o valor da nova potência dissipada será
Provas
Um técnico encontrou o seguinte capacitor:

Assinale a alternativa que apresenta corretamente o valor do capacitor.
Provas
Caderno Container