Foram encontradas 89 questões.
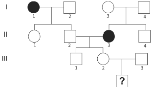
Uma alteração genética é determinada por um gene com herança autossômica recessiva. O heredograma mostra famílias em que essa condição está presente.

O casal III2 e III3 está esperando um menino. Considerando que, nessa população, uma em cada 50 pessoas é heterozigótica para essa alteração, a probabilidade de que esse menino seja afetado é
Provas
Questão presente nas seguintes provas
A Litosfera é fragmentada em placas que deslizam, convergem e se separam umas em relação às outras à medida que se movimentam sobre a Astenosfera. Essa dinâmica compõe a Tectônica de Placas, reconhecida inicialmente pelo cientista alemão Alfred Wegener, que elaborou a teoria da Deriva Continental no início do século XX, tal como demonstrado a seguir.

Wegener, A. The Origin of Continents and Oceans. 1924. Adaptado.
As bases da teoria de Wegener seguiram inúmeras evidências deixadas na superfície dos continentes ao longo do tempo geológico. Considerando as figuras e seus conhecimentos, indique o fator básico que influenciou o raciocínio de Wegener.
Provas
Questão presente nas seguintes provas
Um dono de restaurante assim descreveu a evolução do faturamento quinzenal de seu negócio, ao longo dos dez primeiros meses após a inauguração: “Até o final dos três primeiros meses, tivemos uma velocidade de crescimento mais ou menos constante, quando então sofremos uma queda abrupta, com o faturamento caindo à metade do que tinha sido atingido. Em seguida, voltamos a crescer, igualando, um mês e meio depois dessa queda, o faturamento obtido ao final do terceiro mês. Agora, ao final do décimo mês, estamos estabilizando o faturamento em um patamar 50% acima do faturamento obtido ao final do terceiro mês”.
Considerando que, na ordenada, o faturamento quinzenal está representado em unidades desconhecidas, porém uniformemente espaçadas, qual dos gráficos é compatível com a descrição do comerciante?
Provas
Questão presente nas seguintes provas
Segundo a Organização das Nações Unidas para a Alimentação e a Agricultura (FAO), anualmente, 1,3 bilhão de toneladas de alimentos (30% da produção total no planeta) é perdido em dois processos: o desperdício que se relaciona ao descarte de alimentos em bom estado e a perda ao longo da cadeia produtiva. O desperdício representa 46% e é muito maior nas regiões mais ricas. As perdas relativas ao circuito de produção representam 54% do total e são maiores nos países em desenvolvimento.
https://nacoesunidas.org/fao-30-de-toda-a-comida-produzida-no-mundo-vaiparar-
no-lixo. Adaptado.
Percentual de pessoas em estado de insegurança alimentar grave*
| Local | 2017 |
| África | 29,8% |
| América Latina | 9,8% |
| Ásia | 6,9% |
| América Setentrional e Europa | 1,4% |
| Mundo | 10,2% |
FAO. El estado de la seguridad alimentaria y la nutrición en el mundo. 2018.
Adaptado.
*pessoa que está sem alimento e/ou que ficou um dia todo sem comer várias vezes ao ano.
Com base nas informações da FAO e em seus conhecimentos, indique a afirmação correta.
Provas
Questão presente nas seguintes provas

What time is it? That simple question probably is asked more often today than ever. In our clock-studded, cell-phone society, the answer is never more than a glance away, and so we can blissfully partition our days into ever smaller increments for ever more tightly scheduled tasks, confident that we will always know it is 7:03 P.M.
Modern scientific revelations about time, however, make the question endlessly frustrating. If we seek a precise knowledge of the time, the elusive infinitesimal of “now” dissolves into a scattering flock of nanoseconds. Bound by the speed of light and the velocity of nerve impulses, our perceptions of the present sketch the world as it was an instant ago—for all that our consciousness pretends otherwise, we can never catch up.
Even in principle, perfect synchronicity escapes us. Relativity dictates that, like a strange syrup, time flows slower on moving trains than in the stations and faster in the mountains than in the valleys. The time for our wristwatch or digital screen is not exactly the same as the time for our head.
Our intuitions are deeply paradoxical. Time heals all wounds, but it is also the great destroyer. Time is relative but also relentless. There is time for every purpose under heaven, but there is never enough.
Scientific American, October 24, 2014. Adaptado.
De acordo com o texto, considera-se contraditório, em relação à percepção humana do tempo,
Provas
Questão presente nas seguintes provas
Sonetilho do falso
Fernando Pessoa
Onde nasci, morri.
Onde morri, existo!$ ^{(A)} !$.
E das peles que visto
muitas há que não vi!$ ^{(B)} !$.
Sem mim como sem ti
posso durar. Desisto
de tudo quanto é misto
e que odiei ou senti!$ ^{(C)} !$.
Nem Fausto nem Mefisto,
à deusa que se ri
deste nosso oaristo!$ ^{(D)} !$*,
eis-me a dizer: assisto
além, nenhum, aqui,
mas não sou eu, nem isto!$ ^{(E)} !$.
Carlos Drummond de Andrade.
Claro Enigma.
Ulisses
O mito é o nada que é tudo.
O mesmo sol que abre os céus
É um mito brilhante e mudo -
O corpo morto de Deus,
Vivo e desnudo.
Este, que aqui aportou,
Foi por não ser existindo.
Sem existir nos bastou.
Por não ter vindo foi vindo
E nos criou.
Assim a lenda se escorre
A entrar na realidade,
E a fecundá-la decorre.
Em baixo, a vida, metade
De nada, morre.
Fernando Pessoa. Mensagem
*conversa íntima entre casais.
O oxímoro é uma “figura em que se combinam palavras de sentido oposto que parecem excluir-se mutuamente, mas que, no contexto, reforçam a expressão” (HOUAISS, 2001). No poema “Sonetilho do falso Fernando Pessoa”, o emprego dessa figura de linguagem ocorre em:
Provas
Questão presente nas seguintes provas
Examine a tabela.
Porcentagem da variação do desempenho econômico do Brasil

FISHLOW, A., Uma história de dois presidentes: a economia política da gestão
da crise. STEPHAN, A. (org), Democratizando o Brasil. Rio de Janeiro: Paz e
Terra: 1988, p. 144
Os dados da tabela referem-se a anos transcorridos durante a Ditadura Militar no Brasil. O desempenho econômico nesse período entrelaçou-se ao panorama político do país. Nesse sentido, é correto afirmar:
Provas
Questão presente nas seguintes provas
Uma empresa estuda cobrir um vão entre dois prédios (com formato de paralelepípedos reto-retângulos) que têm paredes laterais paralelas, instalando uma lona na forma de um quadrilátero, com pontas presas nos pontos !$ A !$, !$ B !$, !$ C !$ e !$ D !$, conforme indicação da figura.
Sabendo que a lateral de um prédio tem 80 m de altura e 28 m de largura, que a lateral do outro prédio tem 60 m de altura e 20 m de largura e que essas duas paredes laterais distam 15 m uma da outra, a área total dessa lona seria de

Provas
Questão presente nas seguintes provas
Peptídeos podem ser analisados pelo tratamento com duas enzimas. Uma delas, uma carboxipeptidase, quebra mais rapidamente a ligação peptídica entre o aminoácido que tem um grupo carboxílico livre e o seguinte. O tratamento com outra enzima, uma aminopeptidase, quebra, mais rapidamente, a ligação peptídica entre o aminoácido que tem um grupo amino livre e o anterior. Isso permite identificar a sequência dos aminoácidos no peptídeo.
Um tripeptídeo, formado pelos aminoácidos lisina, fenilalanina e glicina, não necessariamente nessa ordem, foi submetido a tratamento com carboxipeptidase, resultando em uma mistura de um dipeptídeo e fenilalanina. O tratamento do mesmo tripeptídeo com aminopeptidase resultou em uma mistura de um outro dipeptídeo e glicina.
O número de combinações possíveis para os três aminoácidos e a fórmula estrutural do peptídeo podem ser, respectivamente,
Provas
Questão presente nas seguintes provas
Uma amostra sólida, sem cavidades ou poros, poderia ser constituída por um dos seguintes materiais metálicos: alumínio, bronze, chumbo, ferro ou titânio. Para identificá-la, utilizou-se uma balança, um recipiente de volume constante e água. Efetuaram-se as seguintes operações: 1) pesou-se a amostra; 2) pesou-se o recipiente completamente cheio de água; 3) colocou-se a amostra no recipiente vazio, completando seu volume com água e determinou-se a massa desse conjunto. Os resultados obtidos foram os seguintes:
Note e adote:
Densidades (g/cm3):
água = 1,0; alumínio = 2,7; bronze = 8,8;
chumbo = 11,3; ferro = 7,9; titânio = 4,5.
Densidades (g/cm3):
água = 1,0; alumínio = 2,7; bronze = 8,8;
chumbo = 11,3; ferro = 7,9; titânio = 4,5.
Dadas as densidades da água e dos metais, pode-se concluir que a amostra desconhecida é constituída de
Provas
Questão presente nas seguintes provas
Cadernos
Caderno Container