Foram encontradas 8.108 questões.
A figura a seguir é parte de um sistema de controle digital, cuja
entrada é representada pelas letras A, B, C e D e a saída pela letra
Y.
Esse circuito lógico compõe uma das células básicas do microprocessador responsável pelo sinal de realimentação da excitação de um compensador síncrono.
Com o objetivo de controlar a potência reativa do compensador, o operador tem de garantir sinal 1 (um) nas entradas
Esse circuito lógico compõe uma das células básicas do microprocessador responsável pelo sinal de realimentação da excitação de um compensador síncrono.
Com o objetivo de controlar a potência reativa do compensador, o operador tem de garantir sinal 1 (um) nas entradas
Provas
Questão presente nas seguintes provas
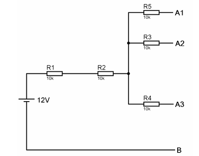
Observe o circuito a seguir:

As tensões medidas entre o ponto A1 e o ponto B (VA1-B), entre o ponto A2 e o ponto B (VA2-B) e entre o ponto A3 e o ponto B (VA3-B) serão, respectivamente:
Provas
Questão presente nas seguintes provas
Um sensor PT100 (100 Ω a 0ºC) possui coeficiente de temperatura α aproximado de 0,4 Ω/
oC. A resistência medida foi de 116Ω.
A temperatura aproximada é
A temperatura aproximada é
Provas
Questão presente nas seguintes provas
Quando um motor opera em condições nominais de carga e
velocidade angular, as perdas no ferro e no cobre assumem os seus
valores __________. Porém, quando o motor, controlado pelo
inversor de frequência, assume velocidades angulares __________
a sua nominal, mantendo a mesma carga girante por redução do
fluxo refrigerante, __________ o aquecimento do motor. Nesse
caso, é necessário __________ a potência nominal do motor ou
utilizar um motor com fator de serviço __________, dependendo
da solução da faixa de velocidade em que irá operar o motor.
A sequência de palavras que melhor completa os espaços em branco é:
A sequência de palavras que melhor completa os espaços em branco é:
Provas
Questão presente nas seguintes provas
Uma das questões críticas no projeto de uma máquina CA é a
isolação de seus enrolamentos, pois, se a mesma se romper, então
a máquina entrará em curto-circuito. Uma das possíveis causas da
perda de isolação, e consequente defeito na máquina, é o
sobreaquecimento dos componentes, devido ao funcionamento e
também ao ambiente em que a máquina é instalada. Para
padronizar os limites de temperatura das máquinas, a NEMA
define classes de isolação para motores CA, como mostra o gráfico
da Figura 3: A, B, F e H.
Figura 3: gráfico vida média da isolação dos enrolamentos considerando diferente classe de isolação.
Fonte: CHAPMAN, S. Fundamentos de Máquinas Elétricas. 5ªed. AMGH, 2013.
Considerando que 25 mil horas de funcionamento correspondem a, aproximadamente, 2 anos e 10 meses, a diferença de tempo de vida de isolação entre as classes B e F, para funcionamento a uma temperatura de 120° C é de, aproximadamente,
Figura 3: gráfico vida média da isolação dos enrolamentos considerando diferente classe de isolação.
Fonte: CHAPMAN, S. Fundamentos de Máquinas Elétricas. 5ªed. AMGH, 2013.
Considerando que 25 mil horas de funcionamento correspondem a, aproximadamente, 2 anos e 10 meses, a diferença de tempo de vida de isolação entre as classes B e F, para funcionamento a uma temperatura de 120° C é de, aproximadamente,
Provas
Questão presente nas seguintes provas
Acerca de motores de indução trifásicos, pode-se dizer que:
I. Quanto maior a potência nominal do motor, maior será seu rendimento.
II. Quanto menor a potência nominal do motor, menor será o seu escorregamento.
III. Quanto mais próxima da carga nominal for a carga aplicada ao eixo do motor, maior será seu rendimento.
IV. O rendimento é o parâmetro que representa a fração da potência mecânica exigida do alimentador que é entregue à carga sob forma de potência elétrica.
Está correto o que se afirma em
I. Quanto maior a potência nominal do motor, maior será seu rendimento.
II. Quanto menor a potência nominal do motor, menor será o seu escorregamento.
III. Quanto mais próxima da carga nominal for a carga aplicada ao eixo do motor, maior será seu rendimento.
IV. O rendimento é o parâmetro que representa a fração da potência mecânica exigida do alimentador que é entregue à carga sob forma de potência elétrica.
Está correto o que se afirma em
Provas
Questão presente nas seguintes provas
A Figura 1 apresenta os dados de placa de um motor de indução
trifásico de 10 cv.
Figura 1: Placa de um motor.
Fonte: https://blog.kimotor.com.br/leitura-da-placa-do-motor/
Considerando um alimentador de 440 V, a corrente de linha verificada durante a partida por meio da chave estrela-triângulo será, aproximadamente
Figura 1: Placa de um motor.
Fonte: https://blog.kimotor.com.br/leitura-da-placa-do-motor/
Considerando um alimentador de 440 V, a corrente de linha verificada durante a partida por meio da chave estrela-triângulo será, aproximadamente
Provas
Questão presente nas seguintes provas
Motores de indução trifásicos são equipamentos elétricos de
grande importância na indústria, sendo utilizados em diversos
contextos e níveis de potência. Uma característica desse tipo de
motor é sua alta corrente de partida que, tipicamente, tem seu
valor eficaz medido de 6 a 8 vezes maior que a corrente nominal.
Sobre os tipos de acionamentos de motores de indução trifásicos, julgue os itens a seguir e assinale (V) para verdadeiro e (F) para falso.
( ) Pode-se partir o motor em estrela, com o objetivo de reduzir a corrente de linha para um terço da corrente que seria obtida na partida com o motor conectado em triângulo e, com auxílio de contatores e temporizadores, mudar a conexão do motor para triângulo após o tempo de partida.
( ) Pode-se utilizar um acionador eletrônico de potência que controle a tensão que alimenta o motor, de modo que a entrada do motor em movimento seja suavizada, diminuindo assim a corrente de partida.
( ) Pode-se utilizar um outro dispositivo eletrônico de potência que controle a velocidade do motor por meio do controle da frequência de alimentação do motor, uma vez que a frequência da rede alimentadora é diretamente proporcional à força eletromotriz induzida.
A sequência correta de preenchimento dos parênteses, de cima para baixo, é
Sobre os tipos de acionamentos de motores de indução trifásicos, julgue os itens a seguir e assinale (V) para verdadeiro e (F) para falso.
( ) Pode-se partir o motor em estrela, com o objetivo de reduzir a corrente de linha para um terço da corrente que seria obtida na partida com o motor conectado em triângulo e, com auxílio de contatores e temporizadores, mudar a conexão do motor para triângulo após o tempo de partida.
( ) Pode-se utilizar um acionador eletrônico de potência que controle a tensão que alimenta o motor, de modo que a entrada do motor em movimento seja suavizada, diminuindo assim a corrente de partida.
( ) Pode-se utilizar um outro dispositivo eletrônico de potência que controle a velocidade do motor por meio do controle da frequência de alimentação do motor, uma vez que a frequência da rede alimentadora é diretamente proporcional à força eletromotriz induzida.
A sequência correta de preenchimento dos parênteses, de cima para baixo, é
Provas
Questão presente nas seguintes provas
Um equipamento eletrônico que funciona digitalmente e que
utiliza uma memória programável para o armazenamento interno
de instruções para implementar funções específicas, tais como:
lógica, sequenciamento, registro e controle de tempos,
contadores e operações aritméticas para controlar, através de
módulos de entrada/saída digitais ou analógicos, vários tipos de
máquinas ou processos
A descrição refere-se ao
A descrição refere-se ao
Provas
Questão presente nas seguintes provas
Em um laboratório de circuitos elétricos, foi realizado um teste em
um resistor de 330 kΩ. O resistor foi conectado a uma tomada de
220 V e a corrente que passa por ele foi medida com um
amperímetro.
O valor da medição aferida foi
O valor da medição aferida foi
Provas
Questão presente nas seguintes provas
Cadernos
Caderno Container