Foram encontradas 769 questões.
3132203
Ano: 2023
Disciplina: Engenharia de Automação
Banca: INQC
Orgão: Pref. Sant'ana Livramento-RS
Disciplina: Engenharia de Automação
Banca: INQC
Orgão: Pref. Sant'ana Livramento-RS
Considere seguinte diagrama de blocos de um sistema realimentado negativamente.

A função de transferência em malha fechada desse sistema é
Provas
Questão presente nas seguintes provas
3132202
Ano: 2023
Disciplina: Engenharia de Automação
Banca: INQC
Orgão: Pref. Sant'ana Livramento-RS
Disciplina: Engenharia de Automação
Banca: INQC
Orgão: Pref. Sant'ana Livramento-RS
A figura abaixo mostra um diagrama P&ID
empregando a simbologia da norma ISA 5.1.
Sobre o sistema representado pelo diagrama é
correto afirmar que:


Provas
Questão presente nas seguintes provas
3132201
Ano: 2023
Disciplina: Engenharia de Automação
Banca: INQC
Orgão: Pref. Sant'ana Livramento-RS
Disciplina: Engenharia de Automação
Banca: INQC
Orgão: Pref. Sant'ana Livramento-RS
Acerca dos conceitos utilizados em
instrumentação, analise as afirmações abaixo.
I. Resolução é o menor incremento da entrada detectável pelo instrumento.
II. Sensibilidade é a medida do desvio entre o valor medido e o valor verdadeiro.
III. Exatidão é a medida do grau de reprodutibilidade da medição, ou seja, da dispersão existente entre várias medidas sucessivas.
IV. Zona morta é a faixa de valores da entrada correspondente a um mesmo valor de saída.
Quais estão corretas?
I. Resolução é o menor incremento da entrada detectável pelo instrumento.
II. Sensibilidade é a medida do desvio entre o valor medido e o valor verdadeiro.
III. Exatidão é a medida do grau de reprodutibilidade da medição, ou seja, da dispersão existente entre várias medidas sucessivas.
IV. Zona morta é a faixa de valores da entrada correspondente a um mesmo valor de saída.
Quais estão corretas?
Provas
Questão presente nas seguintes provas
3132200
Ano: 2023
Disciplina: Engenharia de Automação
Banca: INQC
Orgão: Pref. Sant'ana Livramento-RS
Disciplina: Engenharia de Automação
Banca: INQC
Orgão: Pref. Sant'ana Livramento-RS
Acerca dos métodos de acionamento e controle
de velocidade de motores CC e CA, assinale a
alternativa INCORRETA.
Provas
Questão presente nas seguintes provas
3132199
Ano: 2023
Disciplina: Engenharia de Automação
Banca: INQC
Orgão: Pref. Sant'ana Livramento-RS
Disciplina: Engenharia de Automação
Banca: INQC
Orgão: Pref. Sant'ana Livramento-RS
Sistemas supervisórios são sistemas digitais
permitem que sejam monitoradas e rastreadas
informações de um processo produtivo. Podem
ser divididos basicamente, em dois grupos: IHM
e SCADA. A esse respeito assinale a alternativa
correta.
Provas
Questão presente nas seguintes provas
3132198
Ano: 2023
Disciplina: Engenharia de Automação
Banca: INQC
Orgão: Pref. Sant'ana Livramento-RS
Disciplina: Engenharia de Automação
Banca: INQC
Orgão: Pref. Sant'ana Livramento-RS
A figura abaixo mostra um estágio amplificador
de pequenos sinais, com polarização por
divisor de tensão.
De acordo com a figura acima, assinale a alternativa correta.
De acordo com a figura acima, assinale a alternativa correta.
Provas
Questão presente nas seguintes provas
3132197
Ano: 2023
Disciplina: Engenharia de Automação
Banca: INQC
Orgão: Pref. Sant'ana Livramento-RS
Disciplina: Engenharia de Automação
Banca: INQC
Orgão: Pref. Sant'ana Livramento-RS
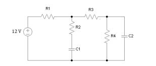
Considere o circuito mostrado onde
R1=R2=R3=R4= 4 kΩ e os capacitores C1 e C2
têm, respectivamente, 10 mF e 50 mF de
capacitância.
Dado que o circuito já se encontra em regime permanente, com C1 e C2 completamente carregados, a soma da energia armazenada nos capacitores é igual a
Dado que o circuito já se encontra em regime permanente, com C1 e C2 completamente carregados, a soma da energia armazenada nos capacitores é igual a
Provas
Questão presente nas seguintes provas
3132196
Ano: 2023
Disciplina: Engenharia de Automação
Banca: INQC
Orgão: Pref. Sant'ana Livramento-RS
Disciplina: Engenharia de Automação
Banca: INQC
Orgão: Pref. Sant'ana Livramento-RS
Sobre os principais tipos de sensores de
proximidade, considere as seguintes afirmativas.
I. Os sensores indutivos e os sensores capacitivos discretos têm em comum a presença de um circuito oscilador.
II. No sensor ótico de barreira, o emissor e o receptor são montados no mesmo invólucro.
III. Devido à natureza do sinal emitido, um sensor ultrassônico não detecta superfícies metálicas.
Qual(is) está(ão) corretas?
I. Os sensores indutivos e os sensores capacitivos discretos têm em comum a presença de um circuito oscilador.
II. No sensor ótico de barreira, o emissor e o receptor são montados no mesmo invólucro.
III. Devido à natureza do sinal emitido, um sensor ultrassônico não detecta superfícies metálicas.
Qual(is) está(ão) corretas?
Provas
Questão presente nas seguintes provas
3132195
Ano: 2023
Disciplina: Engenharia de Automação
Banca: INQC
Orgão: Pref. Sant'ana Livramento-RS
Disciplina: Engenharia de Automação
Banca: INQC
Orgão: Pref. Sant'ana Livramento-RS
Assinale a alternativa correta a respeito de
Controladores Lógico Programáveis (CLP’s).
Provas
Questão presente nas seguintes provas
Considere o diagrama de blocos de um sistema de geração fotovoltaico isolado, mostrado na figura a seguir:

(Arquivo pessoal. Imagem usada com autorização.)
Os blocos A, B, C, D e E são, respectivamente:
Provas
Questão presente nas seguintes provas
Cadernos
Caderno Container