Foram encontradas 6.650 questões.
Um gerente precisa montar a rede PERT de um projeto para redução de custos na organização em que trabalha. Uma das atividades cruciais no projeto é a instalação de painéis solares para geração de energia. O gerente trabalha com as seguintes estimativas para a duração dessa atividade: otimista, 40 dias; pessimista, 88 dias; mais provável, 52 dias.
O tempo esperado para essa atividade é de:
Provas
Um projeto de reforma de salas de certa organização, originalmente previsto para durar 6 meses e com valor planejado total de R$ 180.000,00, foi analisado, ao fim do segundo mês, pela técnica de EVA (earned value analysis).
A situação do projeto nessa data era: PV (valor planejado) = R$ 60.000,00; EV (valor agregado) = R$ 45.000,00 e AC (custo real) = R$ 75.000,00.
O gerente responsável acredita que o restante do projeto seguirá a tendência do índice de performance de custo (CPI).
Com base na premissa do gerente, o valor do ETC (estimativa para concluir o projeto) é:
Provas
Uma gerente de projetos (GP) está trabalhando na construção do cronograma para um novo projeto, que fornecerá como produto uma solução de Business Intelligence. As atividades já foram definidas e sequenciadas.
Para estimar a duração esperada de cada atividade por meio de faixas de durações prováveis, otimistas e pessimistas, a GP realizou a estimativa:
Provas
A gestão de projetos costuma apresentar cinco estágios. Os três primeiros estágios relacionam-se de forma geral às atividades que os gerentes de projeto executam antecipadamente no projeto. O estágio 4 é determinado pelas tecnicidades específicas do projeto em particular, e o estágio 5 focaliza o controle contínuo dos projetos, uma vez em andamento.
Sendo assim, os três primeiros estágios, do estágio 1 ao estágio 3, são respectivamente:
Provas
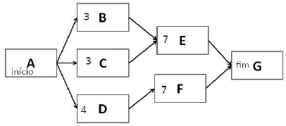
Considere os dados abaixo para definir o caminho crítico:

Com base nas informações, qual é a soma em dias do caminho crítico?
Provas
Disciplina: Gerência de Projetos
Banca: CONSULPAM
Orgão: Pref. Irauçuba-CE
Provas
No contexto do PMBOK, são exemplos de processos da área de conhecimento de gerenciamento de cronograma ou de tempo
Provas
No contexto do PMBOK, o processo de determinar, documentar e gerenciar as necessidades das partes interessadas a fim de cumprir os objetivos, cujo principal benefício é fornecer a base para definição e gerenciamento do escopo do produto e do escopo do projeto, é conhecido como o processo de
Provas
Sobre os grupos de processos do PMBOK, julgue verdadeira (V) ou falsa (F) cada uma das afirmativas a seguir.
I. O grupo de processos de iniciação é formado por processos realizados para definir um novo projeto ou uma nova fase de um projeto existente.
II. O grupo de processos de execução é formado por processos realizados para definir o escopo do projeto, refinar os objetivos e definir a linha de ação necessária para alcançar os objetivos para os quais o projeto foi criado.
III. O grupo de processos de encerramento é formado por processos realizados para concluir ou fechar formalmente um projeto, fase ou contrato.
A sequência correta é
Provas
De acordo com o Guia PMBoK, há diversas ferramentas que podem ser usadas no gerenciamento de projetos. Uma delas é ilustrada por meio da figura abaixo.

Este gráfico possui diversas características como:
- É usado para destacar os elementos de um grupo de acordo com a sua importância, permitindo a divisão desses conjuntos em diversas partes.
- Serve para tornar mais clara a relação entre ação e benefício, priorizando, dessa forma, aquele que dará um resultado melhor para a empresa. Através da representação gráfica em barras, localiza-se facilmente a eliminação de perdas e ajuda a localizar os problemas da empresa.
Essa ferramenta é conhecida por Diagrama de:
Provas
Caderno Container