Foram encontradas 355 questões.
As válvulas de controle são dispositivos que atuam com orifício ou restrição variável, regulando a quantidade de vazão do processo, tendo como um dos seus componentes principais o atuador. Os tipos de atuadores usados nas válvulas de controle são
Provas
Questão presente nas seguintes provas
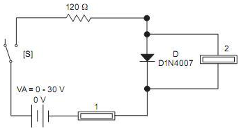
Observe, no circuito abaixo, que são utilizados dois multímetros, instrumento 1 e instrumento 2.

Quais são as grandezas que os instrumentos estão medindo?

Quais são as grandezas que os instrumentos estão medindo?
Provas
Questão presente nas seguintes provas

Provas
Questão presente nas seguintes provas
A placa de orifício é um dos elementos primários mais utilizados na indústria, sendo escolhida pelo tipo de orifício e tipo de bordo. A placa de orifício usada para líquidos, gases e vapores que não contenham sólidos em suspensão e para fluidos muito pastosos, onde o número de RD inferior está em torno de 250, é a de orifício
Provas
Questão presente nas seguintes provas

Provas
Questão presente nas seguintes provas
Cadernos
Caderno Container