Foram encontradas 220 questões.
A figura abaixo apresenta uma tela do Microsoft Word 2016 (idioma português) com um texto selecionado.

Sobre a figura, assinale a alternativa que apresenta as respectivas formatações de fonte, alinhamento de parágrafo, recuo de primeira linha, margem esquerda e margem direita aplicadas no texto.
Provas
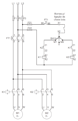
Considere o diagrama elétrico a seguir, utilizado para ligar duas motobombas de mesma potência, mas não simultaneamente.

Tomando por base o diagrama apresentado, numere a coluna de acordo com as informações abaixo.
1. K1
2. FT1
3. F1
4. SH1
( ) Relé de sobrecarga, interrompe a corrente da bobina do contator abrindo os contatos 95 e 96.
( ) Contator que aciona o motor M1.
( ) Chave comutadora que seleciona qual das motobombas será acionada.
( ) Fusível de proteção.
Assinale a sequência correta.
Provas
Disciplina: Direito Constitucional
Banca: UFMT
Orgão: SSA Águas Pantanal-MT
Considere a seguinte situação hipotética:
Valente é servidor público ocupante de cargo efetivo no Serviço de Saneamento Ambiental Águas do Pantanal (SSAAP) e foi investido no mandato de Vereador do Município de Cáceres-MT.
De acordo com as disposições constitucionais aplicáveis, é correto afirmar que Valente
Provas
Disciplina: Legislação Estadual e Distrital
Banca: UFMT
Orgão: SSA Águas Pantanal-MT
De acordo com a Lei do Município de Cáceres nº 2.476/2015, com as alterações da Lei nº 2.520/2016, que dispõe sobre a criação do Serviço de Saneamento Ambiental Águas do Pantanal (SSAAP), em relação às receitas da autarquia, é correto afirmar:
Provas
Analise a placa de identificação de motor elétrico e responda à questão abaixo.

Os motores elétricos são construídos para transformar energia elétrica em energia mecânica, possuem especificações de funcionamento estabelecidas pelo fabricante, fornecidas por meio de uma placa de identificação que é fixa no corpo do motor. Por meio da análise da placa de identificação de motor elétrico mostrada na figura, é correto afirmar:
Provas
Qual deve ser a altura mínima do sumidouro em relação ao lençol freático?
Provas
Disciplina: Administração Financeira e Orçamentária
Banca: UFMT
Orgão: SSA Águas Pantanal-MT
Com base nas informações do quadro abaixo, responda à questão.
| Ocorrências | Valor em R$ |
| Arrecadação de Impostos | 210.000,00 |
| Receitas e Despesas na aprovação da Lei Orçamentária Anual (LOA) | 630.000,00 |
| Execução da Inscrição de Créditos em Dívida Ativa | 26.200,00 |
| Reversão de Ajustes de Perdas | 13.400,00 |
| Compra de Imóveis à vista | 90.000,00 |
| Imóveis recebidos em Doação | 660.000,00 |
| Amortização de Ágios em Investimentos | 28.100,00 |
| Pagamento de Restos a Pagar | 35.000,00 |
| Adiantamentos para Futuro Aumento de Capital | 17.000,00 |
| Reversão de Redução a Valor Recuperável de Investimentos | 19.100,00 |
| Consumo de Material do Almoxarifado | 16.000,00 |
Em relação a Demonstrações Contábeis e Classificação das Receitas e Despesas, marque a afirmativa correta.
Provas
Analise a placa de identificação de motor elétrico e responda à questão abaixo.

Conforme especificação do fabricante, os motores elétricos podem funcionar em tensões diferentes. A placa de identificação apresenta duas tensões de funcionamento, 220 e 380V, juntamente com o esquema da ligação. Sobre esse esquema, assinale a afirmativa INCORRETA.
Provas
Qual a sequência correta de etapas no tratamento de água pelo sistema convencional?
Provas
Disciplina: TI - Desenvolvimento de Sistemas
Banca: UFMT
Orgão: SSA Águas Pantanal-MT
Analise o código abaixo.
public class ContaCorrente {
private String numero;
private String cliente;
private float saldo;
public ContaCorrente() { }
public ContaCorrente(String numero, String cliente, float saldo) {
this.numero = numero;
this.cliente = cliente;
this.saldo = saldo;
}
// gets e setters
public void sacar(float x) throws SaqueInvalidoException {
if (x > saldo)
throw new SaldoInsuficienteException();
if (x < 0)
throw new SaqueInvalidoException();
saldo --= x;
}
}
public class SaldoInsuficienteException extends RuntimeException{
public SaldoInsuficienteException() {
super("Saldo Insuficiente!");
}
}
public class SaqueInvalidoException extends Exception {
public SaqueInvalidoException() {
super("Valor de saque inválido");
}
}
public class ContaCorrentePlus extends ContaCorrente {
private float pontos;
public ContaCorrentePlus() { }
public ContaCorrentePlus(String numero, String cliente, float saldo, float pontos) {
super(numero, cliente, saldo);
this.pontos = pontos;
}
public float getPontos() {
return pontos;
}
public void setPontos(float pontos) {
this.pontos = pontos;
}
public void sacar(float x) throws SaqueInvalidoException {
super.sacar(x);
pontos = pontos + x * 0.3f;
}
}
public static void main(String[] args) {
ContaCorrente[] contas = new ContaCorrente[3];
contas[0] = new ContaCorrente("1", "c1", 100);
contas[1] = new ContaCorrentePlus("2", "c2", 50, 1);
contas[2] = new ContaCorrente("3", "c3", 150);
float[] saques = new float[]{ 100};
for (int i = 0; i < contas.length; i++) {
ContaCorrente conta = contas[i];
try {
conta.sacar(saques[i]);
} catch (SaqueInvalidoException ex) {
System.out.println("Saque Inválido!");
}
}
}
O que ocorrerá ao ser executado esse código?
Provas
Caderno Container