Foram encontradas 1.411 questões.
O módulo de resistência à flexão da seção transversal de um perfil é uma característica geométrica diretamente relacionada à resistência do perfil em relação aos momentos fletores a ele aplicados. Assim, sendo !$ \sigma_{ref} !$ a tensão de referência (escoamento ou ruptura), FS o fator de segurança e W o módulo de resistência à flexão, o momento fletor máximo (Mmáx) aplicado a um perfil fica limitado por
Provas
Questão presente nas seguintes provas
Acerca da lubrificação de equipamentos e componentes mecânicos, analise as afirmativas a seguir.
I - Os mancais de deslizamento podem ser lubrificados com óleo ou com graxa; no caso de óleo, a viscosidade é o principal fator a ser levado em consideração; no caso de graxa, a sua consistência é o fator relevante.
II - No caso de rolamentos lubrificados por banho de óleo, o período de troca de óleo depende, fundamentalmente, da temperatura de funcionamento do rolamento e da possibilidade de contaminação proveniente do ambiente.
III - As engrenagens abertas requerem lubrificantes bastante aderentes e a sua lubrificação se faz normalmente por aplicação manual.
Está(ão) correta(s) a(s) afirmação(ões)
I - Os mancais de deslizamento podem ser lubrificados com óleo ou com graxa; no caso de óleo, a viscosidade é o principal fator a ser levado em consideração; no caso de graxa, a sua consistência é o fator relevante.
II - No caso de rolamentos lubrificados por banho de óleo, o período de troca de óleo depende, fundamentalmente, da temperatura de funcionamento do rolamento e da possibilidade de contaminação proveniente do ambiente.
III - As engrenagens abertas requerem lubrificantes bastante aderentes e a sua lubrificação se faz normalmente por aplicação manual.
Está(ão) correta(s) a(s) afirmação(ões)
Provas
Questão presente nas seguintes provas
Considere o enunciado a seguir para responder à questão.
Na figura abaixo é apresentado um par de eixos flexíveis acoplados por engrenagens (com relação de transmissão N), juntamente com os mancais de apoio e as inércias associadas às engrenagens e aos volantes conectados, respectivamente, na entrada e saída dos eixos. Indicam-se, também, as fontes de torque externas presentes neste sistema mecânico de rotação. Supõe-se, para fins de modelagem, que as engrenagens são rígidas e não existe deslizamento entre os seus dentes.

O efeito de inércia equivalente neste sistema é dado por:
Na figura abaixo é apresentado um par de eixos flexíveis acoplados por engrenagens (com relação de transmissão N), juntamente com os mancais de apoio e as inércias associadas às engrenagens e aos volantes conectados, respectivamente, na entrada e saída dos eixos. Indicam-se, também, as fontes de torque externas presentes neste sistema mecânico de rotação. Supõe-se, para fins de modelagem, que as engrenagens são rígidas e não existe deslizamento entre os seus dentes.

O efeito de inércia equivalente neste sistema é dado por:
Provas
Questão presente nas seguintes provas
O gráfico esquemático abaixo é típico do ensaio de fluência nos materiais metálicos. Nele, podem-se observar os estágios da curva de fluência e a influência da temperatura no comportamento dos materiais.

Assinale a afirmação INCORRETA para explicar estes fenômenos.

Assinale a afirmação INCORRETA para explicar estes fenômenos.
Provas
Questão presente nas seguintes provas
Uma tubulação considerada ideal (sem perdas de carga), possuindo uma área de saída igual à metade da área de entrada, é posicionada na horizontal. Considerando um escoamento no interior da tubulação em regime permanente de água ( ρ = 1.000 kg/m3 ) incompressível e uniforme, a Equação de Bernoulli estabelece que, para uma velocidade de saída de 2 m/s, a pressão na entrada da tubulação relativamente à saída para a atmosfera, em kPa, vale
Provas
Questão presente nas seguintes provas

Uma viga engastada é solicitada por um binário conforme ilustrado na figura. O valor da força cisalhante máxima ocorre
Provas
Questão presente nas seguintes provas
Considere as seguintes afirmativas referentes à Termodinâmica:
I - no caso de uma substância pura, são necessárias duas propriedades termodinâmicas independentes para caracterizar o estado de uma mistura de fases líquido-vapor;
II - a variação de entropia é nula quando um gás ideal sofre um processo isotérmico;
III - o trabalho realizado por um gás ideal em um processo adiabático é numericamente avaliado com o conhecimento do volume específico e da pressão nos estados inicial e final, juntamente com a razão de calores específicos da substância;
IV - em processos termodinâmicos realísticos, a variação de entropia é sempre positiva.
Está(ão) correta(s) APENAS a(s) afirmativa(s)
I - no caso de uma substância pura, são necessárias duas propriedades termodinâmicas independentes para caracterizar o estado de uma mistura de fases líquido-vapor;
II - a variação de entropia é nula quando um gás ideal sofre um processo isotérmico;
III - o trabalho realizado por um gás ideal em um processo adiabático é numericamente avaliado com o conhecimento do volume específico e da pressão nos estados inicial e final, juntamente com a razão de calores específicos da substância;
IV - em processos termodinâmicos realísticos, a variação de entropia é sempre positiva.
Está(ão) correta(s) APENAS a(s) afirmativa(s)
Provas
Questão presente nas seguintes provas
A respeito da classificação e das características de bombas, assinale a afirmativa correta.
Provas
Questão presente nas seguintes provas
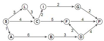
Deve-se planejar a seqüência de passos ideal para a manutenção de um equipamento dentro de uma fábrica de modo que o consumo de tempo para inspeção seja o menor possível e que os itens a serem verificados sejam suficientes para atender as normas de qualidade da empresa. Na figura são indicados, com letras, os vários itens a serem inspecionados e, com números, o consumo de tempo em horas para a avaliação.

Qual seqüência de itens permitirá o menor tempo de inspeção?

Qual seqüência de itens permitirá o menor tempo de inspeção?
Provas
Questão presente nas seguintes provas
No planejamento e coordenação de projetos, o método PERT (Program Evaluation and Review Technique) faz uso de um diagrama de rede para apresentar as principais atividades do projeto e suas relações seqüenciais. Nesse tipo de rede, o caminho crítico tem tolerância permissível, ou seja, um tempo de folga igual;
Provas
Questão presente nas seguintes provas
Cadernos
Caderno Container