Foram encontradas 70 questões.
Transdutores resistivos são empregados em diversos sistemas de controle industriais. Uma forma de se medir a resistência elétrica de um transdutor resistivo RS é ilustrada no circuito abaixo, onde os amplificadores operacionais são ideais.

Ao medir a tensão na saída VO, o valor da resistência elétrica RS do transdutor pode ser obtido através da seguinte expressão:
Provas
Questão presente nas seguintes provas
2661109
Ano: 2015
Disciplina: Engenharia Eletrônica
Banca: CESGRANRIO
Orgão: BR Distribuidora
Disciplina: Engenharia Eletrônica
Banca: CESGRANRIO
Orgão: BR Distribuidora
Provas:
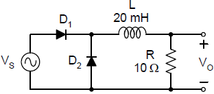
Na Figura abaixo é apresentado o diagrama esquemático de um circuito retificador com carga RL, onde os diodos D1 e D2 são ideais.

A forma de onda da tensão VS aplicada à entrada do circuito retificador é exibida no gráfico da figura abaixo.

Desse modo, a forma de onda exibida na tela de um osciloscópio, ao se medir a tensão VO na saída do retificador, será:
Provas
Questão presente nas seguintes provas
2661108
Ano: 2015
Disciplina: Engenharia Eletrônica
Banca: CESGRANRIO
Orgão: BR Distribuidora
Disciplina: Engenharia Eletrônica
Banca: CESGRANRIO
Orgão: BR Distribuidora
Provas:
Considere o Sistema de Controle Discreto cuja dinâmica é representada, em espaço de estado, pela seguinte equação matricial:
!$ X (K +1) = \Phi X(K) + \boldsymbol{\Gamma} u (K)\,\,e\,\,y(K)=CX(K) !$
onde
!$ \Phi= {\begin{bmatrix} 0\,\,\,\,1\\1\,\,-1\end{bmatrix}},\,\, \boldsymbol{\Gamma} = {\begin{bmatrix} 0\\1\end{bmatrix}}\,\,e\,\, C= {\begin{bmatrix} 1\,\,0 \end{bmatrix}} !$
A expressão da Função de Transferência !$ {\large Y(z) \over U(z)} !$ que relaciona a saída e a entrada deste sistema é
Provas
Questão presente nas seguintes provas

A leitura do multímetro mostrado na Figura acima é:
Provas
Questão presente nas seguintes provas
2661088
Ano: 2015
Disciplina: Engenharia Eletrônica
Banca: CESGRANRIO
Orgão: BR Distribuidora
Disciplina: Engenharia Eletrônica
Banca: CESGRANRIO
Orgão: BR Distribuidora
Provas:
Abaixo vê-se o comportamento dos termopares S, R e B considerados nobres e um Quadro com as características dos três termopares.

| Termopar | Faixa de Operação |
| S | 0ºC a 1600ºC 0 mV a 16,771 mV |
| R | 0ºC a 1600ºC 0 mV a 18,842 mV |
| B | 600ºC a 1700ºC 1,791 mV a 12,426 mV |
Analisando o gráfico e o Quadro, as curvas de comportamento I, II e III referem-se, respectivamente, aos termopares
Provas
Questão presente nas seguintes provas
2661087
Ano: 2015
Disciplina: Engenharia Eletrônica
Banca: CESGRANRIO
Orgão: BR Distribuidora
Disciplina: Engenharia Eletrônica
Banca: CESGRANRIO
Orgão: BR Distribuidora
Provas:
Considere variáveis generalizadas do tipo e (esforço) e f (fluxo) cujo produto, a cada instante de tempo t, determina a potência P(t)=e(t).f(t) instantânea que flui para ou de um sistema dinâmico e/ou seus componentes. Se na conexão de dois elementos de um sistema dinâmico qualquer ocorrer a condição
!$ {\begin{cases} f_2 = Nf_1\\e_1=Ne_2 \end{cases}} !$
então, nessa conexão, haverá
Provas
Questão presente nas seguintes provas
2661086
Ano: 2015
Disciplina: Engenharia Eletrônica
Banca: CESGRANRIO
Orgão: BR Distribuidora
Disciplina: Engenharia Eletrônica
Banca: CESGRANRIO
Orgão: BR Distribuidora
Provas:
Um processo de medição capaz é aquele em que os erros de medição estão todos dentro da incerteza admissível para uma dada aplicação. O índice de capacidade bilateral, Cg, e o índice para processos de medição não centralizados, Cgk, de cada um de seis processos de medição, P1, P2, P3, P4, P5 e P6, são listados na Tabela abaixo. Esses índices exprimem numericamente a capacidade de um processo de medição e são comparados com um valor de referência, também chamado de valor crítico.
| Processo | P1 | P2 | P3 | P4 | P5 | P6 |
| Cg | 1,45 | 1,34 | 1,29 | 1,67 | 1,66 | 1,28 |
| Cgk | 1,44 | 1,30 | 1,27 | 1,22 | 1,68 | 1,30 |
Sabendo que o valor crítico é igual a 1,33, os processos capazes são
Provas
Questão presente nas seguintes provas
2661085
Ano: 2015
Disciplina: Engenharia Eletrônica
Banca: CESGRANRIO
Orgão: BR Distribuidora
Disciplina: Engenharia Eletrônica
Banca: CESGRANRIO
Orgão: BR Distribuidora
Provas:
Um sensor ultrassônico é instalado em uma linha de envasamento de óleo, onde a velocidade do som no ambiente é igual a 344 m/s, e colocado a 50 cm do objeto que se deseja verificar. A frequência, em Hz, do sensor é igual a
Provas
Questão presente nas seguintes provas
2661084
Ano: 2015
Disciplina: Engenharia Eletrônica
Banca: CESGRANRIO
Orgão: BR Distribuidora
Disciplina: Engenharia Eletrônica
Banca: CESGRANRIO
Orgão: BR Distribuidora
Provas:
O circuito apresentado na Figura abaixo será empregado na medição de uma tensão VM, que pode atingir até 1.000 V. Para efetuar essa medição, foi adotado um sensor de Efeito Hall capaz de produzir uma corrente de saída iS proporcional à corrente iM em seus terminais de entrada, na razão !$ {\large I_M \over I_S} = {\large 5 \over 1} !$ . De acordo com o manual do fabricante, o sensor de Efeito Hall apresenta uma impedância de entrada desprezível no lado de alta tensão e admite uma corrente de entrada iM de até 10 mA.

Para esse projeto, foi especificado que a tensão na saída VO deve ser igual a 10 V quando a tensão VM atingir o seu valor máximo. Além disso, o amplificador operacional empregado nesse circuito pode ser considerado ideal. Dessa forma, os valores, em k!$ \Omega !$, que as resistências RM e R2 devem assumir são, respectivamente,
Provas
Questão presente nas seguintes provas
2661083
Ano: 2015
Disciplina: Engenharia Eletrônica
Banca: CESGRANRIO
Orgão: BR Distribuidora
Disciplina: Engenharia Eletrônica
Banca: CESGRANRIO
Orgão: BR Distribuidora
Provas:
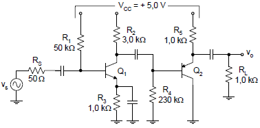
Um engenheiro projetou o circuito amplificador de sinal apresentado na Figura abaixo, onde os transistores utilizados possuem um parâmetro !$ \beta !$ = 200 e uma tensão |VBE| = 0,7 V quando em condução.

Ao realizar o teste experimental do circuito, verificou-se que ele não funcionou adequadamente. Qual é o problema desse projeto?
Provas
Questão presente nas seguintes provas
Cadernos
Caderno Container