Foram encontradas 160 questões.
Read the text to answer

(Available: https://www.shutterfly.com/cards.)
It is true that Janet Ansderson
Provas
Questão presente nas seguintes provas
Um carrinho de controle remoto de massa 8 kg percorreu uma curva com velocidade escalar constante de 2 m/s e, em seguida, percorreu uma outra curva com mesmo raio que a primeira e com velocidade escalar constante de 3 m/s, tendo sua força centrípeta aumentado em 20N.
Assim, o valor do raio dessas duas curvas é de:
Provas
Questão presente nas seguintes provas
Muitos processos industriais envolvem gases e tanto o produto da reação quanto o projeto dos vasos de reação dependem do conhecimento de suas propriedades. Sobre os gases, é INCORRETO afirmar que:
(Considere: δ/nm2 = 0,40.)
Provas
Questão presente nas seguintes provas
Na gestação, o desenvolvimento intrauterino é dividido em três etapas: óvulo fertilizado ou zigoto; embrião; e, feto.
O estágio de óvulo fertilizado ou zigoto dura desde a concepção até o:
Provas
Questão presente nas seguintes provas
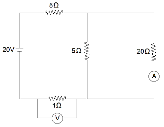
No circuito a seguir o voltímetro e o amperímetro são ideais.
Os valores indicados nesses aparelhos são, respectivamente:
Provas
Questão presente nas seguintes provas
O bulbo é o órgão que está em contato direto com a medula espinhal; é via de passagem de nervos para os órgãos localizados mais acima. Uma lesão no bulbo provavelmente apresenta distúrbio:
Provas
Questão presente nas seguintes provas
Texto para responder à questão.
“Não pensar mais em si”
Seria necessário refletir sobre isso seriamente: por que saltamos à água para socorrer alguém que está se afogando, embora não tenhamos por ele qualquer simpatia particular? Por compaixão: só pensamos no próximo – responde o irrefletido. Por que sentimos a dor e o mal-estar daquele que cospe sangue, embora na realidade não lhe queiramos bem? Por compaixão: nesse momento não pensamos mais em nós – responde o mesmo irrefletido. A verdade é que na compaixão – quero dizer, no que costumamos chamar erradamente compaixão – não pensamos certamente em nós de modo consciente, mas inconscientemente pensamos e pensamos muito, da mesma maneira que, quando escorregamos, executamos inconscientemente os movimentos contrários que restabelecem o equilíbrio, pondo nisso todo o nosso bom senso. O acidente do outro nos toca e faria sentir nossa impotência, talvez nossa covardia, se não o socorrêssemos. Ou então traz consigo mesmo uma diminuição de nossa honra perante os outros ou diante de nós mesmos. Ou ainda vemos nos acidentes e no sofrimento dos outros um aviso do perigo que também nos espia; mesmo que fosse como simples indício da incerteza e da fragilidade humanas que pode produzir em nós um efeito penoso. Rechaçamos esse tipo de miséria e de ofensa e respondemos com um ato de compaixão que pode encerrar uma sutil defesa ou até uma vingança. Podemos imaginar que no fundo é em nós que pensamos, considerando a decisão que tomamos em todos os casos em que podemos evitar o espetáculo daqueles que sofrem, gemem e estão na miséria: decidimos não deixar de evitar, sempre que podemos vir a desempenhar o papel de homens fortes e salvadores, certos da aprovação, sempre que queremos experimentar o inverso de nossa felicidade ou mesmo quando esperamos nos divertir com nosso aborrecimento. Fazemos confusão ao chamar compaixão ao sofrimento que nos causa um tal espetáculo e que pode ser de natureza muito variada, pois em todos os casos é um sofrimento de que está isento aquele que sofre diante de nós: diz-nos respeito a nós tal como o dele diz respeito a ele. Ora, só nos libertamos desse sofrimento pessoal quando nos entregamos a atos de compaixão. [...]
(NIETZSCHE, Friedrich. Aurora. Trad. Antonio Carlos Braga. São Paulo: Escala, 2007.)
Considere as ideias e informações trazidas ao texto e leia as afirmativas a seguir.
I. O autor utiliza como estratégia argumentativa uma relação entre pontos de vista que se opõem e através de uma contra argumentação estabelece o seu posicionamento.
II. O autor nomeia o interlocutor a quem confere voz no seu texto como “irrefletido”, o que garante a sua posição contrária desde tal caracterização.
III. O exemplo dado pelo autor da ação de “escorregar” atua como um dos recursos argumentativos utilizados na defesa de um ponto de vista que é contrário ao conceito apresentado acerca do inconsciente.
Está(ão) correta(s) apenas a(s) afirmativa(s)
Provas
Questão presente nas seguintes provas
Observe o circuito a seguir.

A corrente do circuito é
Provas
Questão presente nas seguintes provas
Uma mesa com 70 cm de altura e cujo tampo é circular com raio de 1,25 m encontra-se posicionada abaixo de uma fonte luminosa puntiforme localizada no ponto central do teto de uma sala quadrada de 5 m de lado e cuja altura é de 3,2 m. Tem-se ainda que o centro do tampo da mesa encontra-se alinhado verticalmente com o ponto no qual se encontra a fonte luminosa. Sendo assim a área do piso da sala que se apresenta plenamente iluminada por essa fonte de luz é:
(Considerar: !$ \pi !$ = 3)
Provas
Questão presente nas seguintes provas
A soma da massa dos reagentes é igual à soma da massa dos produtos; na natureza nada se perde, nada se ganha, tudo se transforma. Estas afirmações literais referem-se a leis ponderais, ou seja, aquelas que ponderam sobre certas situações cotidianas. Levando isso em conta e, sabendo que estas leis seguem certo padrão, calcule a quantidade (em massa) de gás carbônico (CO2) formado a partir da decomposição de 140 g de ácido carbônico.
Provas
Questão presente nas seguintes provas
Cadernos
Caderno Container