Foram encontradas 50 questões.
O biometano é obtido a partir do processamento do biogás e decorre da digestão anaeróbica de material essencialmente orgânico, provindo, por exemplo,
Provas
O gás natural, em similaridade com o petróleo, resulta da degradação da matéria orgânica, fósseis de plantas e de animais, acumulados em rochas há milhares de anos. Por ser uma mistura de hidrocarbonetos gasosos, e neste caso formado principalmente por metano e outros gases mais pesados, quando a ocorrência destes for maior de 7%, é chamado de:
Provas
O Decreto Federal nº 10.712/2021, que regulamenta a Lei nº 14.134/2021 (atividades relativas ao transporte de gás natural), dispõe que a conexão direta entre instalação de transporte e usuário final de gás natural poderá ser realizada
Provas
O protocolo
Provas
- LinuxComandosdf
- LinuxManipulação de Arquivos e Pastas (Shell)ls
- LinuxManipulação de Texto (Shell)cat
Considere que um usuário de um computador com o sistema operacional Linux funcionando em condições ideais usou, de forma adequada, os comandos df, cat e ls. Esses comandos são utilizados, correta e respectivamente, para
Provas
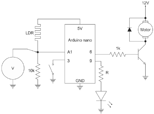
Para responder a questão, analise o circuito a seguir, relativo a um sistema de controle de motor.

A função do transistor no circuito do motor CC é
Provas
Analise o símbolo a seguir.

O símbolo corresponde ao dispositivo
Provas
São especificações do ESP32:
Provas
Dispositivo que emite um sinal acústico acima de 20 kHz e detecta o seu eco, caso ele exista, cronometrando o tempo de propagação, ida e volta, cujo valor é usado no processamento, em função dos objetivos do sistema do qual ele faz parte. Trata- se de
Provas
Sistema de modulação de sinais digitais em que cada nível lógico corresponde a um sinal analógico de frequência diferente:
Provas
Caderno Container