Foram encontradas 166 questões.
A comunicação tem quatro funções básicas dentro de um grupo ou de uma organização: controle, motivação, expressão emocional e informação. Estas funções são a base para as comunicações interpessoais. Para tanto, é correto afirmar:
Provas
Grupos e equipes não são a mesma coisa. Uma equipe de trabalho gera uma sinergia positiva por meio do esforço coordenado. Os esforços individuais resultam em um nível de desempenho maior que a soma das contribuições individuais. Os tipos mais comuns de equipes são: Equipes de solução de problemas, equipes virtuais, equipes autogerenciadas e equipes multi-funcionais. Assinale a alternativa correta:
Provas
A crença de que duas cabeças pensam melhor do que uma é amplamente aceita como um componente básico do sistema jurídico dos Estados Unidos e de outros países, e os tribunais de júri são fruto desta convicção. Ela espalhou de tal forma que, hoje em dia, muitas decisões nas organizações são tomadas por grupos, equipes ou comitês. Sobre tomada de decisão de grupo, assinale a alternativa correta.
Provas
Os grupos de trabalho não são multidões desorganizadas. Eles possuem uma estrutura que modela o comportamento de seus membros e torna possível a explicação e a previsão de boa parte do comportamento dos indivíduos, bem como do desempenho do grupo em si. Sobre comportamento em grupo, assinale a alternativa correta.
Provas
A insatisfação de empregados no trabalho pode ser expressa de diversas maneiras. Exemplo: ao invés de pedir demissão, o empregado pode reclamar, tornar-se insubordinado, fugir das responsabilidades. Robbins (2005) conceitua tipos de respostas diferentes entre si ao longo de dois eixos: {construtivo / destrutivo} e {ativo / passivo}. Estes tipos são: saída, comunicação, lealdade e negligência, absenteísmo. Assinale a questão em que o conceito do tipo está cor-reto:
Provas
Os valores representam convicções básicas de que “um modo específico de conduta ou de condição de existência é individualmente ou socialmente preferível a modo contrário ou opos-to de conduta ou existência”. Neste sentido é correto afirmar:
Provas
Deseja-se construir um circuito combinacional que realize a transformação entre os dois códigos indicados na tabela abaixo. Os circuitos que realizam esta conversão podem ser descritos por:
| A | B | C | S0 | S1 | S2 |
| 0 | 0 | 0 | 0 | 1 | 1 |
| 0 | 0 | 1 | 1 | 0 | 0 |
| 0 | 1 | 0 | 1 | 0 | 1 |
| 0 | 1 | 1 | 1 | 1 | 0 |
| 1 | 0 | 0 | 1 | 1 | 1 |
| 1 | 0 | 1 | 0 | 0 | 0 |
| 1 | 1 | 0 | 0 | 0 | 1 |
| 1 | 1 | 1 | 0 | 1 | 0 |
Provas
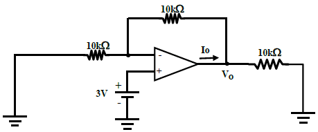
A corrente Io indicada no circuito abaixo vale:

Provas
A diferença de potencial entre os pontos A e B no circuito elétrico a seguir, vale:

Provas
O diagrama abaixo mostra um sistema elétrico contendo dois transformadores conectados em delta-estrela e estrela-estrela. O defasamento angular entre as tensões de linha VRS e VAB será:

Provas
Caderno Container