Foram encontradas 470 questões.
No que se refere a conceitos de segurança e administração do sistema operacional Windows, julgue os itens seguintes.
No Windows Server 2008, o controlador de domínio de somente leitura (read-only domain controller) permite a implantação do active directory ao mesmo tempo em que habilita a replicação do banco de dados completo do active directory, para agilizar a autenticação de usuários na rede.
Provas
- WindowsMMC: Microsoft Management ConsoleLog de Eventos (Windows)
- WindowsRegistro do Windows
- WindowsWindows ServerWindows NT
No que se refere a conceitos de segurança e administração do sistema operacional Windows, julgue o item seguinte.
No Windows NT 4.0, a modificação do registro conforme mostrada abaixo impede que seja armazenado no log o último nome de logon.
Hive: HKEY_LOCAL_MACHINE
Key: Software\Microsoft\Windows NT\CurrentVersion\Winlogon
Name: DontDisplayLastUsername
Type: REG_SZ
Value: 1
Provas
Quanto a conceitos de segurança e administração dos sistemas Linux e OpenBSD, julgue os itens de 58 a 62.
Se, no OpenBSD, no arquivo
,for adicionada uma entrada da forma mostrada abaixo, todas as conexões anônimas ao servidor ftp serão gravadas no arquivo padrão
e as sessões concorrentes serão gravadas no arquivo padrão 

Provas
Quanto a conceitos de segurança e administração dos sistemas Linux e OpenBSD, julgue os itens de 58 a 62.
No OpenBSD, por default, o endereço do gateway padrão é armazenado no arquivo
As modificações feitas nesse arquivo entram em operação com a utilização do comando 
Provas
Quanto a conceitos de segurança e administração dos sistemas Linux e OpenBSD, julgue os itens de 58 a 62.
O comando
impedirá quaisquer alterações (acidentais ou não) do arquivo
Isso significa que esse arquivo não pode ser modificado, deletado ou renomeado e que nenhum link pode ser criado para esse arquivo e nenhum dado pode ser gravado.
Provas
Quanto a conceitos de segurança e administração dos sistemas Linux e OpenBSD, julgue os itens de 58 a 62.
No Linux, por default, o tamanho mínimo aceitável para uma senha é 5 caracteres, entre strings, letras, números, caracteres especiais etc. Para mudar esse valor, pode-se editar o arquivo /etc/passwd e alterar a linha que contém a instrução PASS_MIN_SIZE.
Provas

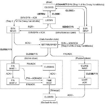
Richard Stevens. TCP/IP ilustrated, vol. 1.
Com base na máquina de estados do TCP mostrada na figura acima, julgue o próximo item.
Quando a máquina de estados TCP recebe um pacote com os bits SYN e FIN, é feita uma transição para o estado CLOSE WAIT. Essa transição é um exemplo de vulnerabilidade na máquina de estados TCP.
Provas

Richard Stevens. TCP/IP ilustrated, vol. 1.
Com base na máquina de estados do TCP mostrada na figura acima, julgue o próximo item.
No estado CLOSE WAIT, ao se utilizar o temporizador keep-alive, o TCP poderia inicializar a conexão. O valor padrão para o temporizador keep-alive é de 30 minutos, o que significa que a máquina de estados permaneceria congelada pelo menos por esse período.
Provas

Com relação a conceitos de segurança no protocolo TCP/IP,
julgue os itens a seguir, considerando as figuras I e II acima.
O TCP não envia nada na conexão se não existem dados a serem enviados. Esta característica dificulta distinguir o silêncio da conexão quando uma conexão é interrompida.
Provas

Com relação a conceitos de segurança no protocolo TCP/IP,
julgue os itens a seguir, considerando as figuras I e II acima.
A figura II mostra um protocolo de 3 caminhos (3-way-handshake) para terminar uma conexão. Nesse caso, FIN representa um flag do cabeçalho TCP que faz referência à terminação da conexão.
Provas
Caderno Container