Foram encontradas 518 questões.
As transações financeiras da CVM são realizadas sobre ativos
nacionais, utilizando a moeda real (R$), e ativos internacionais,
utilizando a moeda dólar americano (US$).
Para implementar um Data Mart Financeiro da CVM, permitindo análises dos ativos nas duas moedas, deve-se:
Para implementar um Data Mart Financeiro da CVM, permitindo análises dos ativos nas duas moedas, deve-se:
Provas
Questão presente nas seguintes provas
Para apoiar análises sobre os fundadores de empresas ao longo
do tempo, elaborou-se, inicialmente, o seguinte modelo
multidimensional de dados, no qual a tabela FATO FUNDAÇÃO
EMPRESAS se relaciona com múltiplos valores da tabela
DIMENSÃO FUNDADOR.

No caso apresentado, a implementação de uma dimensão multivalorada deve ser realizada por meio da aplicação da técnica de modelagem multidimensional:

No caso apresentado, a implementação de uma dimensão multivalorada deve ser realizada por meio da aplicação da técnica de modelagem multidimensional:
Provas
Questão presente nas seguintes provas
O analista Gabriel fez um levantamento das bases de dados
existentes na CVM e percebeu que havia Data Marts distintos,
criados para atender a requisitos analíticos específicos de cada
Superintendência, como: Relações Institucionais, Auditoria e
Registro de Valores Imobiliários. Cada Data Mart foi construído
de forma independente, o que dificultava análises integradas
para relacionar dados das diferentes Superintendências. Gabriel
observou que havia várias dimensões em comum nos Data Marts.
Para permitir análises integradas padronizando e compartilhando
as dimensões em comum dos Data Marts da CVM, Gabriel
implementou um(a):
Provas
Questão presente nas seguintes provas
Janine é a responsável pela administração dos bancos de dados
gerenciados pelo PostgreSQL de uma autarquia federal. Durante
a criação de um banco de dados, Janine especificou a criação de
um tablespace diferente do tablespace default.
O tablespace criado por Janine:
O tablespace criado por Janine:
Provas
Questão presente nas seguintes provas
Diante de várias reclamações de performance em resposta a
consultas a dados por meio de um dos sistemas estruturantes de
uma autarquia federal, a equipe de tecnologia identificou que o
motivo estava na lentidão para recuperação de registros na base
de dados utilizada pelo sistema. Para agilizar a recuperação de
registros em resposta a uma pesquisa que utiliza um campo que
comporta valores repetidos, a equipe de tecnologia criou índices.
Considerando que já existe um índice primário para o conjunto de dados em questão, a equipe criou um índice:
Considerando que já existe um índice primário para o conjunto de dados em questão, a equipe criou um índice:
Provas
Questão presente nas seguintes provas
Os Sistemas Gerenciadores de Banco de Dados (SGBD) comerciais
implementam internamente técnicas para processar, otimizar e
executar consultas de alto nível.
Uma estratégia eficiente utilizada pelo otimizador de consultas do SGBD considera o uso de:
Uma estratégia eficiente utilizada pelo otimizador de consultas do SGBD considera o uso de:
Provas
Questão presente nas seguintes provas
As transações em banco de dados possuem propriedades que
buscam proteger dados contra perdas ou danos.
A propriedade durabilidade tem relação com:
A propriedade durabilidade tem relação com:
Provas
Questão presente nas seguintes provas
O modelo relacional representa o banco de dados como uma coleção de relações. Considere a relação COLABORADOR apresentada a seguir, cuja chave primária é Matricula.
COLABORADOR
|
Nome |
Matricula | Cpf | Celular |
Endereco |
|---|---|---|---|---|
|
Fernando |
1234 | 422.111.232-78 | (21) 9888-9991 |
Rua das |
|
Carla |
1357 | 444.222.333-77 |
(21) |
Rua da |
|
Vivian |
1458 | 147.854.111-12 | NULL |
Rua das |
Na relação COLABORADOR, o(a):
Provas
Questão presente nas seguintes provas
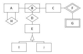
Observe o Modelo de Entidades e Relacionamentos a seguir.

Com base nos relacionamentos apresentados, está explícito que:
Provas
Questão presente nas seguintes provas
Documentos do Jupyter Notebook são salvos com a extensão
.ipynb, mas internamente eles são documentos do tipo:
Provas
Questão presente nas seguintes provas
Cadernos
Caderno Container