Foram encontradas 210 questões.
Seja T um texto e C, uma cadeia de caracteres, onde n e m correspondem ao tamanho de T e C, respectivamente. Sobre a busca de C em T, é correto afirmar que o algoritmo de:
Provas
Questão presente nas seguintes provas
Sobre a arquitetura J2EE, assinale a afirmação correta.
Provas
Questão presente nas seguintes provas
Considere o seguinte diagrama de classes em UML.
É correto afirmar que:
É correto afirmar que:
Provas
Questão presente nas seguintes provas
Observe o código abaixo, que busca o maior elemento de
um vetor v[0..n -1].
int max(int n, int v[])
{
int j, x = v[0];
for (j = 1; j < n; j += 1)
if (x < v[j]) x = v[j];
return x;
}
A complexidade de tempo desse algoritmo é:
Provas
Questão presente nas seguintes provas
Observe o código abaixo, que implementa uma estrutura de dados do tipo pilha.

Assinale a opção que contém o código correto correspondente à linha 14.

Assinale a opção que contém o código correto correspondente à linha 14.
Provas
Questão presente nas seguintes provas
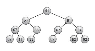
Suponha a seguinte árvore AVL.

A inserção do elemento 30 nessa árvore:

A inserção do elemento 30 nessa árvore:
Provas
Questão presente nas seguintes provas
381839
Ano: 2006
Disciplina: TI - Organização e Arquitetura dos Computadores
Banca: CESGRANRIO
Orgão: DECEA
Disciplina: TI - Organização e Arquitetura dos Computadores
Banca: CESGRANRIO
Orgão: DECEA
Em hexadecimal, qual o resultado da soma dos valores 1E + 3C?
Provas
Questão presente nas seguintes provas
381838
Ano: 2006
Disciplina: TI - Organização e Arquitetura dos Computadores
Banca: CESGRANRIO
Orgão: DECEA
Disciplina: TI - Organização e Arquitetura dos Computadores
Banca: CESGRANRIO
Orgão: DECEA
Em relação a processadores comerciais, é correto afirmar que o(a):
Provas
Questão presente nas seguintes provas
Repliee is more than a humanoid robot ? it is an
honest-to-goodness android, so lifelike that it seems like
a real person. It has moist lips, glossy hair and vivid
eyes that blink slowly. Seated on a stool with hands
5 folded primly on its lap at the 2005 World Exposition in
Japan's Aichi prefecture, it wore a bright pink blazer and
gray slacks. For a mesmerizing few seconds from several
meters away, Repliee was virtually indistinguishable from
an ordinary woman in her 30s. In fact, it was a copy of
10 one.
Japan is proud of the most advanced humanoids in
the world, which are expected to eventually be used as
the workforce diminishes among the decreasing and aging
population. But why build a robot with pigmented silicone
15 skin, smooth gestures and even makeup? To Repliee's
creator, Hiroshi Ishiguro, Director of Osaka University's
Intelligent Robotics Laboratory, the answer is simple:
"Android science."
Besides the justification for making robots
20 anthropomorphic and bipedal so they can work in human
environments with architectural features such as stairs,
Ishiguro believes that people respond better to very
humanlike automatons. Androids can thus elicit the most
natural communication. "Appearance is very important
25 to have better interpersonal relationships with a robot,"
says the 42-year-old Ishiguro. "Robots are information
media, especially humanoid robots. Their main role in
our future is to interact naturally with people."
Mild colorblindness forced Ishiguro to abandon his
30 aspirations of a career as an oil painter. Drawn to
computer and robot vision instead, he built a guide robot
for the blind as an undergraduate at the University of
Yamanashi. A fan of the android character Data from the
Star Trek franchise, he sees robots as the ideal vehicle
35 to understand more about ourselves.
To imitate human looks and behavior successfully,
Ishiguro combines robotics with cognitive science. In turn,
cognitive science research can use the robot to study
human perception, communication and other faculties.
40 This novel cross-fertilization is what Ishiguro describes
as android science. In a 2005 paper, he and his
collaborators explained it thus: "To make the android
humanlike, we must investigate human activity from the
standpoint of cognitive science, behavioral science and
45 neuroscience, and to evaluate human activity, we need
to implement processes that support it in the android."
One key strategy in Ishiguro's approach is to model
his artificial creations on real people. He began research
four years ago with his then four-year-old daughter,
50 casting a rudimentary android from her body, but its
mechanisms resulted in strange, unnatural motion.
Humanlike robots run the risk of compromising
people's comfort zones. Because the android's
appearance is very similar to that of a human, any subtle
55 differences in motion and responses will make it seem
strange. Repliee, though, is so lifelike that it has
overcome the creepiness factor, partly because of the
natural way it moves.
Ishiguro wants his next android, a male, to be as
60 authentic as possible. The model? Himself. The scientist
thinks having a robot clone could ease his busy schedule:
he could dispatch it to classes and meetings and then
teleconference through it. "My question has always been,
Why are we living, and what is human?" he says. An
65 Ishiguro made of circuitry and silicone might soon be
answering his own questions.
adapted from www.scientificamerican.com - May 2006
Ishiguro abandoned an artistic career due to his:honest-to-goodness android, so lifelike that it seems like
a real person. It has moist lips, glossy hair and vivid
eyes that blink slowly. Seated on a stool with hands
5 folded primly on its lap at the 2005 World Exposition in
Japan's Aichi prefecture, it wore a bright pink blazer and
gray slacks. For a mesmerizing few seconds from several
meters away, Repliee was virtually indistinguishable from
an ordinary woman in her 30s. In fact, it was a copy of
10 one.
Japan is proud of the most advanced humanoids in
the world, which are expected to eventually be used as
the workforce diminishes among the decreasing and aging
population. But why build a robot with pigmented silicone
15 skin, smooth gestures and even makeup? To Repliee's
creator, Hiroshi Ishiguro, Director of Osaka University's
Intelligent Robotics Laboratory, the answer is simple:
"Android science."
Besides the justification for making robots
20 anthropomorphic and bipedal so they can work in human
environments with architectural features such as stairs,
Ishiguro believes that people respond better to very
humanlike automatons. Androids can thus elicit the most
natural communication. "Appearance is very important
25 to have better interpersonal relationships with a robot,"
says the 42-year-old Ishiguro. "Robots are information
media, especially humanoid robots. Their main role in
our future is to interact naturally with people."
Mild colorblindness forced Ishiguro to abandon his
30 aspirations of a career as an oil painter. Drawn to
computer and robot vision instead, he built a guide robot
for the blind as an undergraduate at the University of
Yamanashi. A fan of the android character Data from the
Star Trek franchise, he sees robots as the ideal vehicle
35 to understand more about ourselves.
To imitate human looks and behavior successfully,
Ishiguro combines robotics with cognitive science. In turn,
cognitive science research can use the robot to study
human perception, communication and other faculties.
40 This novel cross-fertilization is what Ishiguro describes
as android science. In a 2005 paper, he and his
collaborators explained it thus: "To make the android
humanlike, we must investigate human activity from the
standpoint of cognitive science, behavioral science and
45 neuroscience, and to evaluate human activity, we need
to implement processes that support it in the android."
One key strategy in Ishiguro's approach is to model
his artificial creations on real people. He began research
four years ago with his then four-year-old daughter,
50 casting a rudimentary android from her body, but its
mechanisms resulted in strange, unnatural motion.
Humanlike robots run the risk of compromising
people's comfort zones. Because the android's
appearance is very similar to that of a human, any subtle
55 differences in motion and responses will make it seem
strange. Repliee, though, is so lifelike that it has
overcome the creepiness factor, partly because of the
natural way it moves.
Ishiguro wants his next android, a male, to be as
60 authentic as possible. The model? Himself. The scientist
thinks having a robot clone could ease his busy schedule:
he could dispatch it to classes and meetings and then
teleconference through it. "My question has always been,
Why are we living, and what is human?" he says. An
65 Ishiguro made of circuitry and silicone might soon be
answering his own questions.
adapted from www.scientificamerican.com - May 2006
Provas
Questão presente nas seguintes provas
- Vocabulário | Vocabulary
- Sinônimos | Synonyms
- Gramática - Língua InglesaAdjetivos | AdjectivesOposto | Opposite
Repliee is more than a humanoid robot ? it is an
honest-to-goodness android, so lifelike that it seems like
a real person. It has moist lips, glossy hair and vivid
eyes that blink slowly. Seated on a stool with hands
5 folded primly on its lap at the 2005 World Exposition in
Japan's Aichi prefecture, it wore a bright pink blazer and
gray slacks. For a mesmerizing few seconds from several
meters away, Repliee was virtually indistinguishable from
an ordinary woman in her 30s. In fact, it was a copy of
10 one.
Japan is proud of the most advanced humanoids in
the world, which are expected to eventually be used as
the workforce diminishes among the decreasing and aging
population. But why build a robot with pigmented silicone
15 skin, smooth gestures and even makeup? To Repliee's
creator, Hiroshi Ishiguro, Director of Osaka University's
Intelligent Robotics Laboratory, the answer is simple:
"Android science."
Besides the justification for making robots
20 anthropomorphic and bipedal so they can work in human
environments with architectural features such as stairs,
Ishiguro believes that people respond better to very
humanlike automatons. Androids can thus elicit the most
natural communication. "Appearance is very important
25 to have better interpersonal relationships with a robot,"
says the 42-year-old Ishiguro. "Robots are information
media, especially humanoid robots. Their main role in
our future is to interact naturally with people."
Mild colorblindness forced Ishiguro to abandon his
30 aspirations of a career as an oil painter. Drawn to
computer and robot vision instead, he built a guide robot
for the blind as an undergraduate at the University of
Yamanashi. A fan of the android character Data from the
Star Trek franchise, he sees robots as the ideal vehicle
35 to understand more about ourselves.
To imitate human looks and behavior successfully,
Ishiguro combines robotics with cognitive science. In turn,
cognitive science research can use the robot to study
human perception, communication and other faculties.
40 This novel cross-fertilization is what Ishiguro describes
as android science. In a 2005 paper, he and his
collaborators explained it thus: "To make the android
humanlike, we must investigate human activity from the
standpoint of cognitive science, behavioral science and
45 neuroscience, and to evaluate human activity, we need
to implement processes that support it in the android."
One key strategy in Ishiguro's approach is to model
his artificial creations on real people. He began research
four years ago with his then four-year-old daughter,
50 casting a rudimentary android from her body, but its
mechanisms resulted in strange, unnatural motion.
Humanlike robots run the risk of compromising
people's comfort zones. Because the android's
appearance is very similar to that of a human, any subtle
55 differences in motion and responses will make it seem
strange. Repliee, though, is so lifelike that it has
overcome the creepiness factor, partly because of the
natural way it moves.
Ishiguro wants his next android, a male, to be as
60 authentic as possible. The model? Himself. The scientist
thinks having a robot clone could ease his busy schedule:
he could dispatch it to classes and meetings and then
teleconference through it. "My question has always been,
Why are we living, and what is human?" he says. An
65 Ishiguro made of circuitry and silicone might soon be
answering his own questions.
adapted from www.scientificamerican.com - May 2006
Check the only correct statement.honest-to-goodness android, so lifelike that it seems like
a real person. It has moist lips, glossy hair and vivid
eyes that blink slowly. Seated on a stool with hands
5 folded primly on its lap at the 2005 World Exposition in
Japan's Aichi prefecture, it wore a bright pink blazer and
gray slacks. For a mesmerizing few seconds from several
meters away, Repliee was virtually indistinguishable from
an ordinary woman in her 30s. In fact, it was a copy of
10 one.
Japan is proud of the most advanced humanoids in
the world, which are expected to eventually be used as
the workforce diminishes among the decreasing and aging
population. But why build a robot with pigmented silicone
15 skin, smooth gestures and even makeup? To Repliee's
creator, Hiroshi Ishiguro, Director of Osaka University's
Intelligent Robotics Laboratory, the answer is simple:
"Android science."
Besides the justification for making robots
20 anthropomorphic and bipedal so they can work in human
environments with architectural features such as stairs,
Ishiguro believes that people respond better to very
humanlike automatons. Androids can thus elicit the most
natural communication. "Appearance is very important
25 to have better interpersonal relationships with a robot,"
says the 42-year-old Ishiguro. "Robots are information
media, especially humanoid robots. Their main role in
our future is to interact naturally with people."
Mild colorblindness forced Ishiguro to abandon his
30 aspirations of a career as an oil painter. Drawn to
computer and robot vision instead, he built a guide robot
for the blind as an undergraduate at the University of
Yamanashi. A fan of the android character Data from the
Star Trek franchise, he sees robots as the ideal vehicle
35 to understand more about ourselves.
To imitate human looks and behavior successfully,
Ishiguro combines robotics with cognitive science. In turn,
cognitive science research can use the robot to study
human perception, communication and other faculties.
40 This novel cross-fertilization is what Ishiguro describes
as android science. In a 2005 paper, he and his
collaborators explained it thus: "To make the android
humanlike, we must investigate human activity from the
standpoint of cognitive science, behavioral science and
45 neuroscience, and to evaluate human activity, we need
to implement processes that support it in the android."
One key strategy in Ishiguro's approach is to model
his artificial creations on real people. He began research
four years ago with his then four-year-old daughter,
50 casting a rudimentary android from her body, but its
mechanisms resulted in strange, unnatural motion.
Humanlike robots run the risk of compromising
people's comfort zones. Because the android's
appearance is very similar to that of a human, any subtle
55 differences in motion and responses will make it seem
strange. Repliee, though, is so lifelike that it has
overcome the creepiness factor, partly because of the
natural way it moves.
Ishiguro wants his next android, a male, to be as
60 authentic as possible. The model? Himself. The scientist
thinks having a robot clone could ease his busy schedule:
he could dispatch it to classes and meetings and then
teleconference through it. "My question has always been,
Why are we living, and what is human?" he says. An
65 Ishiguro made of circuitry and silicone might soon be
answering his own questions.
adapted from www.scientificamerican.com - May 2006
Provas
Questão presente nas seguintes provas
Cadernos
Caderno Container