Foram encontradas 419 questões.
- PODC: Processo OrganizacionalProcesso Administrativo: PlanejamentoIntrodução ao Processo de Planejamento
Assinale a alternativa incorreta:
Provas
Questão presente nas seguintes provas
- Linguagens e Suportes MidiáticosProdução AudiovisualTeorias, Conceitos e Terminologia de Audiovisual e Cinema
Nos desenhos em formato vetorial as imagens são geradas por meio de vetores. Os softwares registram para cada objeto uma informação matemática. Estes dados podem ser livremente acessados e alterados a qualquer momento. Os gráficos vetoriais são mais versáteis por permitirem alteração nos desenhos produzidos, além de aumento de dimensões sem perda de qualidade. Das extensões de arquivos abaixo qual não esta associada a desenho no formato vetorial.
Provas
Questão presente nas seguintes provas
Os computadores são compostos por vários dispositivos, alguns são indispensáveis e outros opcionais. Os dispositivos são divididos em: entrada; saída; e entrada e saída. Associe de acordo com o tipo de dispositivo e assinale a sequência correta.
I – Dispositivo de entrada
II – Dispositivo de saída
III – Dispositivo de entrada e saída
( ) Monitor sensível ao toque
( ) Impressora laser
( ) Teclado numérico
( ) Impressora multifuncional
( ) Mouse óptico
( ) Monitor 17”
Provas
Questão presente nas seguintes provas
Em um laboratório de química, um técnico misturou 250 mL de uma solução aquosa de !$ 0,5\, mol.L^{-1} !$ de !$ HNO_3 !$ com 0,5 L de solução aquosa !$ 0,2 \,mol.L^{-1} !$ de !$ HNO_3 !$. Qual a concentração, em !$ mol.L^{-1} !$, da solução final?
Provas
Questão presente nas seguintes provas
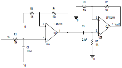
Marque a sentença que está relacionada corretamente ao circuito do esquema abaixo:

I – o circuito é um filtro passa-faixa, composto de um filtro passa-baixas, seguido de um passa-altas.
II – o circuito é um filtro rejeita-faixa, composto de um filtro passa-altas, seguido de um passa-baixas.
III – As freqüências de corte são, aproximadamente, FC,LOW = 160Hz e FC,HIGH = 8kHz.
IV – A faixa rejeitada tem menos de duas décadas entre as freqüências de corte.
V – O ganho de tensão será de 3dB para banda passante.
Provas
Questão presente nas seguintes provas
Quanto ao SERVIDOR os benefícios do Plano de Seguridade Social compreendem:
I – assistência à saúde, salário-família e auxílio-natalidade.
II – assistência à saúde, auxílio-funeral e licença para tratamento de saúde.
III – licença por acidente em serviço, auxílio-reclusão e aposentadoria.
IV – garantia de condições individuais e ambientais de trabalho satisfatórias, licença à gestante, à adotante e licença-paternidade e salário-família.
Provas
Questão presente nas seguintes provas
São diretrizes que devem ser observadas na execução das ações de comunicação do Poder Executivo Federal, de acordo com as características de cada ação:
Provas
Questão presente nas seguintes provas
A respeito da teoria de Vygotski, não podemos afirmar que:
Provas
Questão presente nas seguintes provas
O Título VIII, Capítulo III, Seção I da Constituição Federal de 1988 (CF/88) trata da educação, normatizando o assunto do artigo 205 até o 214. Assim, tomando como fundamento o referido preceito legal, e sabendo que só uma alternativa está certa, é correto afirmar que:
Provas
Questão presente nas seguintes provas
Na caprinocultura a verminose gastrintestinal causa sintomas de anemia, edema da região submandibular (papeira), diarréia, desidratação, pêlos arrepiados e sem brilhos, perda de peso, diminuição da produção de leite e desenvolvimento lento e morte dos animais, principalmente dos jovens. De todos os helmintos, um parasita ataca mais especificamente o abomaso (coalheira dos animais). Este é um verme hematófago (alimenta-se de sangue). Por ser o verme mais patogênico que os outros, este verme pertence ao gênero:
Provas
Questão presente nas seguintes provas
Cadernos
Caderno Container