Foram encontradas 40 questões.
Sobre a estabilidade de sistemas lineares, pode-se afirmar que:
I. Um sistema com realimentação em malha fechada é dito estável se a resposta da sua saída é limitada em magnitude, dada uma perturbação limitada na sua entrada.
II. Um sistema linear é estável se e somente se o valor absoluto de sua resposta ao impulso, integrada sobre um intervalo finito, é finita.
III. Um sistema com realimentação em malha fechada é dito estável se todos os polos da função de transferência do sistema tenham parte real negativa.
Assinale a alternativa em que toda(s) a(s) afirmativa(s) está(ão) CORRETA(S):
Provas
Um sistema de controle mostra na figura abaixo, com função de transferência H(s) = C(s)/R(s), possui um controlador por atraso de fase G c (s) = (s+ aT 1 ) K . (s+ T 1 ) , tal que a constante de erro estático de velocidade é K = 26/s . Sobre o sistema H(s), é possível afirmar que:

I. Os polos originais do sistema em malha fechada, para Gc(s)=1, são iguais a -2+j3 e - 2-j3;
II. O sistema de controle H(s) é estável para qualquer valor onde K > 0 e T > 1;
III. A condição de erro estático de velocidade pode ser satisfeita com K=1, T=10 e a=0,25;
IV. A condição de erro estático de velocidade pode ser satisfeita com K=1, T=10 e a=8;
Assinale a alternativa em que toda(s) a(s) afirmativa(s) está(ão) CORRETA(S):
Provas
A figura (1) mostra o lugar das raízes para um sistema em malha fechada G(s) = C(s)/R(s), de fase não mínima, mostrado na figura (2). Considere que o sistema em malha fechada é estável para 0 < K < KM. Assinale a alternativa que apresenta CORRETAMENTE os valores para KM, Ta e T.

Figura 1

Figura 2
Provas
Considere um o sistema linear C(s)/R(s) em malha fechada como o mostrado na figura. Assinale a alternativa que apresenta CORRETAMENTE a faixa de valores para a constante K que garanta a estabilidade do sistema, conforme o critério de Routh.

Provas
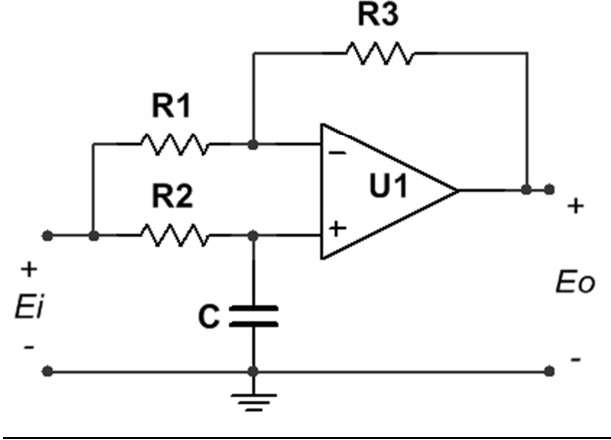
Assinale a alternativa que apresenta CORRETAMENTE as características da função de transferência G(s) = Eo(s)/Ei(s), para o circuito amplificador operacional mostrado na figura, considerando a transformada de Laplace. Admita que o amplificador operacional U1 seja ideal. Assuma que os valores dos componentes discretos sejam R1=1Ω, R2=1Ω, R3=1Ω e C=2F.

Provas
Assinale a alternativa que apresenta CORRETAMENTE a equação de função de transferência simplificada de um sistema linear representado através do diagrama de blocos mostrado na figura:

Provas
Sabendo que no circuito lógico sequencial a seguir, a saída Q2 corresponde a saída mais significativa, a entrada CLK é excitada por uma onda quadrada e os flip-flops utilizados são do tipo D. Qual a sequência de contagem realizada, tendo início em 0.

Provas
Dado o circuito abaixo, assinale a alternativa que apresente a tabela verdade correspondente.

Provas
Assinale a alternativa que apresenta CORRETAMENTE a representação na forma matricial das equações de espaço de estados do sistema mostrado na figura, sendo A a matriz de estado, B a matriz de entrada, C a matriz de saída e D a matriz que transmissão direta.

Provas
Utilizando o método da Transformada de Fourier, encontre a função de transferência H (ω) = V i (ω) V 0 (ω) , para o circuito abaixo.

Provas
Caderno Container