Foram encontradas 40 questões.
Observe o circuito abaixo.

Considerando que o circuito opera na região ativa e que os valores de!$ \beta !$ e VEB são respectivamente 100 e 0,7 V, os valores das correntes do transistor são
Provas
Questão presente nas seguintes provas
Observe os circuitos abaixo.

Considerando os circuitos retificadores A e B, nos quais os valores de vs e RL são idênticos, analise as afirmações abaixo.
I. Comparando os circuitos retificadores representados, são vantagens do retificador em ponte com relação ao outro retificador o fato de não exigir um transformador com tomada central e o valor da tensão de pico inversa nos diodos ser menor.
II. São desvantagens do retificador em ponte com relação ao outro circuito retificador, o fato de utilizar mais diodos e o valor da tensão de saída sofrer uma redução maior, devido a queda de tensão nos diodos.
III. Em ambos os circuitos retificadores a freqüência da tensão de saída vo erá o dobro da freqüência da tensão CA da rede elétrica.
Estão corretas as afirmativas
Provas
Questão presente nas seguintes provas
Analise as afirmações sobre instalações elétricas:
I. A seletividade entre dispositivos de proteção deve ser obtida comparando-se suas características de funcionamento e verificando-se que, para qualquer corrente de falta, o tempo de atuação do dispositivo mais distante da fonte seja superior ao do mais perto.
II. Os dispositivos de seccionamento devem ser projetados e instalados de modo a impedir qualquer restabelecimento inadvertido.
III. Os dispositivos de proteção contra quedas e faltas de tensão podem ser retardados se o funcionamento do equipamento protegido puder admitir, sem inconvenientes, uma falta ou queda de curta duração.
Estão corretas as afirmativas
Provas
Questão presente nas seguintes provas
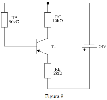
Observe o circuito abaixo.

O valor da resistência de RB que resulta na saturação do transistor, considerando VCEsat = 0, 2 V, VBE = 0,7 V e !$ \beta !$ de saturação igual a 5 é
Provas
Questão presente nas seguintes provas
Um chuveiro de 7200 W e 220 VEF permanece ligado, em média, por 24 minutos diários nos meses de inverno em tensão nominal. O seu consumo mensal de energia elétrica, considerando os meses de 30 dias será de
Provas
Questão presente nas seguintes provas
A NBR 5410/2004, entre outras limitações, estabelece que a bitola do condutor neutro num circuito trifásico só poderá ser inferior a bitola dos condutores fase se forem atendidas algumas restrições.
I. Os condutores de fase tenham uma seção superior a 25 mm2.
II. O circuito seja presumivelmente equilibrado, em serviço normal.
III. A corrente das fases contiver uma taxa de 3ª harmônica e múltiplos entre 15% e 33%.
As condições impostas pela norma à redução do condutor neutro, entre as assertivas acima, são:
Provas
Questão presente nas seguintes provas
Sobre instrumentos de medição elétrica, analise as afirmações abaixo.
I. A medição do fator de potência em um circuito de corrente alternada monofásico pode ser realizada de forma direta, através de um instrumento de medição denominado fasímetro, ou de forma indireta, através de três instrumentos: um voltímetro, um amperímetro e um wattímetro.
II. A medição de potência em corrente contínua, considerando tensão e carga constantes, pode ser realizada de forma direta, através de um wattímetro, ou de forma indireta, através de dois instrumentos: um voltímetro e um amperímetro.
III. A medição de potência em corrente alternada trifásica pode utilizar diferentes esquemas de conexão, dependendo da ligação do circuito, trifilar ou tetrafilar, estrela ou triângulo, com carga uniforme ou não uniforme.
Estão corretas as afirmativas
Provas
Questão presente nas seguintes provas
Em relação aos sistemas de ventilação utilizados pelos motores de indução, afirma-se:
I. O motor aberto é aquele em que o ar circula livremente no interior da máquina retirando calor das partes aquecidas.
II. O motor totalmente fechado é aquele que não há troca entre o meio refrigerante interno ao motor e o exterior, fazendo com que o motor possa ser considerado estanque.
III. O motor com ventilação forçada é aquele cuja ventilação é feita por motores acionados independentemente que forçam a entrada do meio refrigerante para o interior do motor.
Estão corretas as afirmativas
Provas
Questão presente nas seguintes provas
Com relação aos dispositivos de proteção das instalações elétricas residenciais, afirma-se:
I. Os disjuntores termomagnéticos oferecem proteção aos condutores do circuito, desligando-se automaticamente quando da ocorrência de uma sobrecorrente provocada por um curto-circuito ou sobrecarga.
II. O disjuntor diferencial-residual (DR) interrompe o condutor fase e o condutor neutro do circuito monofásico a ser protegido.
III. O circuito magnético dos disjuntores diferenciais-residuais deve envolver todos os condutores vivos do circuito, inclusive o condutor de proteção.
Estão corretas as afirmativas
Provas
Questão presente nas seguintes provas
Uma carga trifásica equilibrada ligada em estrela tem uma impedância, por fase, composta por uma resistência de 7,5!$ \Omega !$ em série com uma reatância indutiva de
. Essa carga é alimentada por uma rede elétrica trifásica equilibrada com 220 V eficazes de tensão de linha. É correto afirmar que o valor da potência aparente e do fator de potência da carga são respectivamente
. Essa carga é alimentada por uma rede elétrica trifásica equilibrada com 220 V eficazes de tensão de linha. É correto afirmar que o valor da potência aparente e do fator de potência da carga são respectivamenteProvas
Questão presente nas seguintes provas
Cadernos
Caderno Container